Suppr超能文献

长期维持有活力的人子宫内膜上皮细胞以分析雌激素和孕激素的作用。

Long-Term Maintenance of Viable Human Endometrial Epithelial Cells to Analyze Estrogen and Progestin Effects.

机构信息

Institute of Gynecology and Obstetrics, Faculty of Medicine, Justus Liebig University Giessen, 35392 Giessen, Germany.

Institute of Radiooncology and Radiotherapy, Clinic Fulda, 36043 Fulda, Germany.

出版信息

Cells. 2024 May 9;13(10):811. doi: 10.3390/cells13100811.

Abstract

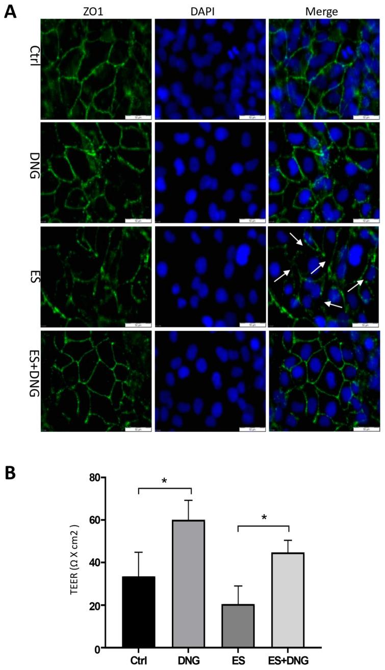
There are fewer investigations conducted on human primary endometrial epithelial cells (HPEECs) compared to human primary endometrial stromal cells (HPESCs). One of the main reasons is the scarcity of protocols enabling prolonged epithelial cell culture. Even though it is possible to culture HPEECs in 3D over a longer period of time, it is technically demanding. In this study, we successfully established a highly pure, stable, and long-term viable human conditionally reprogrammed endometrial epithelial cell line, designated as eCRC560. These cells stained positive for epithelial markers, estrogen and progesterone receptors, and epithelial cell-cell contacts but negative for stromal and endothelial cell markers. Estradiol (ES) reduced the abundance of ZO-1 in a time- and dose-dependent manner, in contrast to the dose-dependent increase with the progestin dienogest (DNG) when co-cultured with HPESCs. Moreover, ES significantly increased cell viability, cell migration, and invasion of the eCRC560 cells; all these effects were inhibited by pretreatment with DNG. DNG withdrawal led to a significantly disrupted monolayer of eCRC560 cells in co-culture with HPESCs, yet it markedly increased the adhesion of eCRC560 to the human mesothelial MeT-5A cells. The long-term viable eCRC560 cells are suitable for in vitro analysis of HPEECs to study the epithelial compartment of the human endometrium and endometrial pathologies.

摘要

与人类原代子宫内膜基质细胞 (HPESCs) 相比,针对人类原代子宫内膜上皮细胞 (HPEECs) 的研究较少。其中一个主要原因是缺乏能够实现上皮细胞长期培养的方案。尽管有可能在 3D 条件下长时间培养 HPEECs,但这在技术上具有挑战性。在这项研究中,我们成功建立了一种高度纯净、稳定且长期存活的人类条件重编程子宫内膜上皮细胞系,命名为 eCRC560。这些细胞对上皮标志物、雌激素和孕激素受体以及上皮细胞-细胞接触呈阳性反应,但对基质和内皮细胞标志物呈阴性反应。雌二醇 (ES) 以时间和剂量依赖的方式减少了 ZO-1 的丰度,而与 HPESCs 共培养时,孕激素地诺孕素 (DNG) 则呈剂量依赖性增加。此外,ES 显著增加了 eCRC560 细胞的活力、迁移和侵袭;这些作用均被 DNG 预处理所抑制。DNG 撤出导致 eCRC560 与 HPESCs 共培养的单层明显破坏,但显著增加了 eCRC560 与人类间皮 MeT-5A 细胞的黏附。长期存活的 eCRC560 细胞适合体外分析 HPEECs,以研究人类子宫内膜的上皮细胞区室和子宫内膜病变。

https://cdn.ncbi.nlm.nih.gov/pmc/blobs/9a28/11120542/529f5e6c83a7/cells-13-00811-g001.jpg

文献AI研究员

20分钟写一篇综述,助力文献阅读效率提升50倍。

立即体验

用中文搜PubMed

大模型驱动的PubMed中文搜索引擎

马上搜索

文档翻译

学术文献翻译模型,支持多种主流文档格式。

立即体验