Suppr超能文献

代谢组学和转录组学分析揭示芝麻种子抗氧化能力变异的生化和分子见解

Biochemical and Molecular Insights into Variation in Sesame Seed Antioxidant Capability as Revealed by Metabolomics and Transcriptomics Analysis.

作者信息

Dossou Senouwa Segla Koffi, Luo Zishu, Deng Qianchun, Zhou Rong, Zhang Yanxin, Li Donghua, Li Huan, Tozo Koffi, You Jun, Wang Linhai

机构信息

Key Laboratory of Biology and Genetic Improvement of Oil Crops of the Ministry of Agriculture and Rural Affairs, Oil Crops Research Institute of the Chinese Academy of Agricultural Sciences, Wuhan 430062, China.

Laboratory of Plant Biotechnology and Physiology, University of Lomé, Lomé 01 BP 1515, Togo.

出版信息

Antioxidants (Basel). 2024 Apr 25;13(5):514. doi: 10.3390/antiox13050514.

Abstract

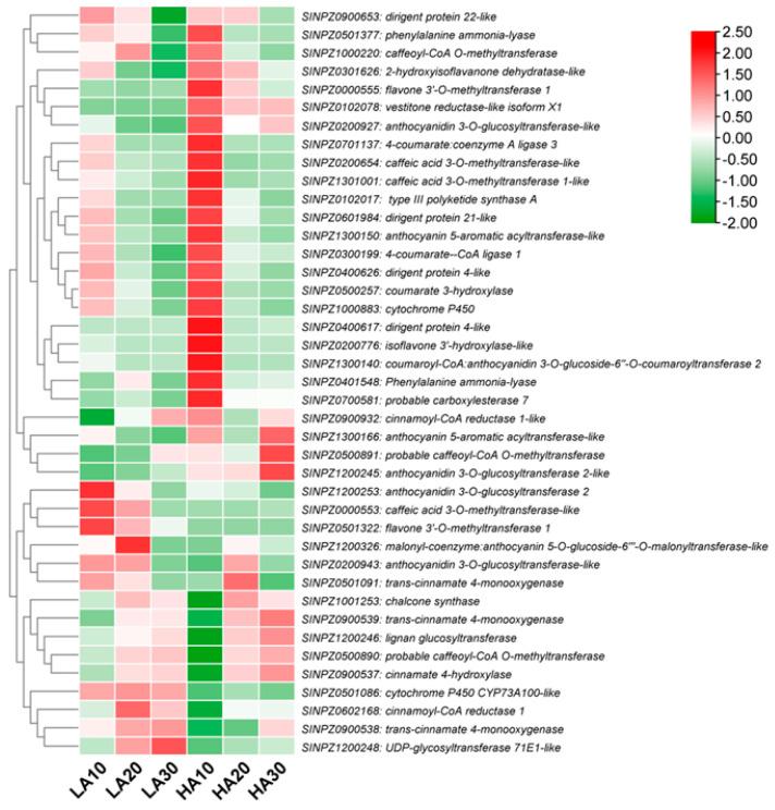
Sesame seeds are important resources for relieving oxidation stress-related diseases. Although a significant variation in seeds' antioxidant capability is observed, the underlying biochemical and molecular basis remains elusive. Thus, this study aimed to reveal major seed components and key molecular mechanisms that drive the variability of seeds' antioxidant activity (AOA) using a panel of 400 sesame accessions. The seeds' AOA, total flavonoid, and phenolic contents varied from 2.03 to 78.5%, 0.072 to 3.104 mg CAE/g, and 2.717 to 21.98 mg GAE/g, respectively. Analyses revealed that flavonoids and phenolic acids are the main contributors to seeds' AOA variation, irrespective of seed coat color. LC-MS-based polyphenol profiling of high (HA) and low (LA) antioxidant seeds uncovered 320 differentially accumulated phenolic compounds (DAPs), including 311 up-regulated in HA seeds. Tricin, persicoside, 5,7,4',5'-tetrahydro-3',6-dimethoxyflavone, 8-methoxyapigenin, and 6,7,8-tetrahydroxy-5-methoxyflavone were the top five up-regulated in HA. Comparative transcriptome analysis at three seed developmental stages identified 627~2357 DEGs and unveiled that differential regulation of flavonoid biosynthesis, phenylpropanoid biosynthesis, and stilbene biosynthesis were the key underlying mechanisms of seed antioxidant capacity variation. Major differentially regulated phenylpropanoid structural genes and transcription factors were identified. (MYB), (NAC), and (C3H) were the most highly induced TFs in HA. Our findings may enhance quality breeding.

摘要

芝麻是缓解氧化应激相关疾病的重要资源。尽管观察到种子抗氧化能力存在显著差异,但其潜在的生化和分子基础仍不清楚。因此,本研究旨在利用400份芝麻种质揭示驱动种子抗氧化活性(AOA)变异的主要种子成分和关键分子机制。种子的AOA、总黄酮和酚类含量分别在2.03%至78.5%、0.072至3.104 mg CAE/g和2.717至21.98 mg GAE/g之间变化。分析表明,无论种皮颜色如何,黄酮类化合物和酚酸是种子AOA变异的主要贡献者。基于LC-MS的高(HA)和低(LA)抗氧化种子的多酚谱分析发现了320种差异积累的酚类化合物(DAPs),其中311种在HA种子中上调。麦黄酮、波斯菊苷、5,7,4',5'-四氢-3',6-二甲氧基黄酮、8-甲氧基芹菜素和6,7,8-四羟基-5-甲氧基黄酮是HA中上调最多的前五种化合物。在三个种子发育阶段进行的比较转录组分析鉴定出627~2357个差异表达基因(DEGs),并揭示黄酮类生物合成、苯丙烷类生物合成和芪类生物合成的差异调节是种子抗氧化能力变异的关键潜在机制。鉴定出主要的差异调节苯丙烷类结构基因和转录因子。(MYB)、(NAC)和(C3H)是HA中诱导程度最高的转录因子。我们的研究结果可能会促进品质育种。

https://cdn.ncbi.nlm.nih.gov/pmc/blobs/7ecf/11117558/6916f941c34f/antioxidants-13-00514-g001.jpg

文献AI研究员

20分钟写一篇综述,助力文献阅读效率提升50倍。

立即体验

用中文搜PubMed

大模型驱动的PubMed中文搜索引擎

马上搜索

文档翻译

学术文献翻译模型,支持多种主流文档格式。

立即体验