Suppr超能文献

解析心理压力、自噬和皮肤健康之间的遗传联系:来自生物信息学、单细胞分析和机器学习在银屑病和焦虑障碍中的研究进展。

Deciphering the Genetic Links between Psychological Stress, Autophagy, and Dermatological Health: Insights from Bioinformatics, Single-Cell Analysis, and Machine Learning in Psoriasis and Anxiety Disorders.

机构信息

Institute of Biomedical Sciences, National Sun Yat-Sen University, Kaohsiung 804, Taiwan.

出版信息

Int J Mol Sci. 2024 May 15;25(10):5387. doi: 10.3390/ijms25105387.

Abstract

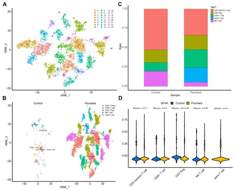
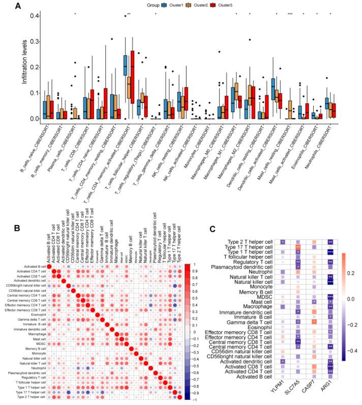
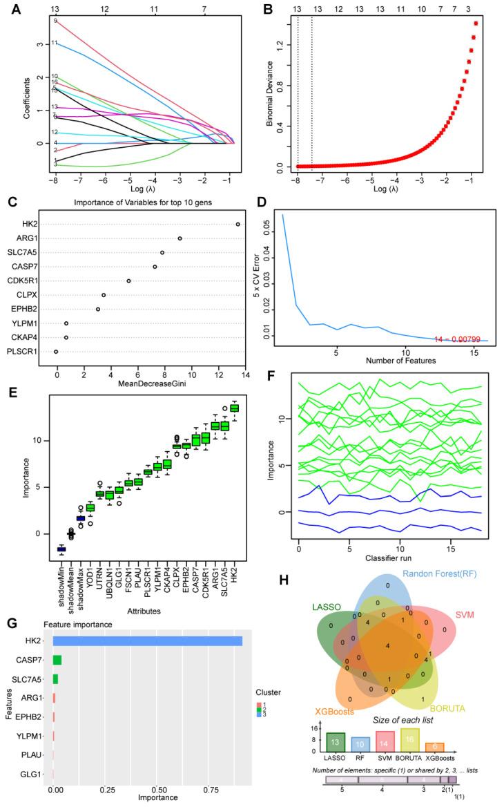
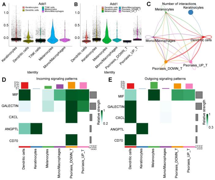
The relationship between psychological stress, altered skin immunity, and autophagy-related genes (ATGs) is currently unclear. Psoriasis is a chronic skin inflammation of unclear etiology that is characterized by persistence and recurrence. Immune dysregulation and emotional disturbances are recognized as significant risk factors. Emerging clinical evidence suggests a possible connection between anxiety disorders, heightened immune system activation, and altered skin immunity, offering a fresh perspective on the initiation of psoriasis. The aim of this study was to explore the potential shared biological mechanisms underlying the comorbidity of psoriasis and anxiety disorders. Psoriasis and anxiety disorders data were obtained from the GEO database. A list of 3254 ATGs was obtained from the public database. Differentially expressed genes (DEGs) were obtained by taking the intersection of DEGs between psoriasis and anxiety disorder samples and the list of ATGs. Five machine learning algorithms used screening hub genes. The ROC curve was performed to evaluate diagnostic performance. Then, GSEA, immune infiltration analysis, and network analysis were carried out. The Seurat and Monocle algorithms were used to depict T-cell evolution. Cellchat was used to infer the signaling pathway between keratinocytes and immune cells. Four key hub genes were identified as diagnostic genes related to psoriasis autophagy. Enrichment analysis showed that these genes are indeed related to T cells, autophagy, and immune regulation, and have good diagnostic efficacy validated. Using single-cell RNA sequencing analysis, we expanded our understanding of key cellular participants, including inflammatory keratinocytes and their interactions with immune cells. We found that the CASP7 gene is involved in the T-cell development process, and correlated with γδ T cells, warranting further investigation. We found that anxiety disorders are related to increased autophagy regulation, immune dysregulation, and inflammatory response, and are reflected in the onset and exacerbation of skin inflammation. The hub gene is involved in the process of immune signaling and immune regulation. The CASP7 gene, which is related with the development and differentiation of T cells, deserves further study. Potential biomarkers between psoriasis and anxiety disorders were identified, which are expected to aid in the prediction of disease diagnosis and the development of personalized treatments.

摘要

心理压力、皮肤免疫改变和自噬相关基因(ATGs)之间的关系目前尚不清楚。银屑病是一种病因不明的慢性皮肤炎症,其特征为持续性和复发性。免疫失调和情绪障碍被认为是重要的危险因素。新兴的临床证据表明,焦虑症、免疫系统激活增强和皮肤免疫改变之间可能存在关联,为银屑病的发病提供了新的视角。本研究旨在探讨银屑病和焦虑症共病的潜在共同生物学机制。从 GEO 数据库中获取银屑病和焦虑症的数据。从公共数据库中获取 3254 个 ATGs 的列表。通过取银屑病和焦虑症样本与 ATGs 列表的交集获得差异表达基因(DEGs)。使用五种机器学习算法筛选枢纽基因。通过绘制 ROC 曲线评估诊断性能。然后进行 GSEA、免疫浸润分析和网络分析。使用 Seurat 和 Monocle 算法描绘 T 细胞的进化。使用 Cellchat 推断角质形成细胞和免疫细胞之间的信号通路。确定了四个关键枢纽基因作为与银屑病自噬相关的诊断基因。富集分析表明,这些基因确实与 T 细胞、自噬和免疫调节有关,且经验证具有良好的诊断效果。使用单细胞 RNA 测序分析,我们扩展了对关键细胞参与者的理解,包括炎症性角质形成细胞及其与免疫细胞的相互作用。我们发现 CASP7 基因参与 T 细胞发育过程,与 γδ T 细胞相关,值得进一步研究。我们发现焦虑症与自噬调节、免疫失调和炎症反应增加有关,这反映在皮肤炎症的发生和加重中。枢纽基因参与免疫信号和免疫调节过程。与 T 细胞的发育和分化有关的 CASP7 基因值得进一步研究。确定了银屑病和焦虑症之间的潜在生物标志物,有望有助于预测疾病诊断和制定个性化治疗方案。

https://cdn.ncbi.nlm.nih.gov/pmc/blobs/f71d/11121097/71b8cd007f11/ijms-25-05387-g001.jpg

文献AI研究员

20分钟写一篇综述,助力文献阅读效率提升50倍。

立即体验

用中文搜PubMed

大模型驱动的PubMed中文搜索引擎

马上搜索

文档翻译

学术文献翻译模型,支持多种主流文档格式。

立即体验