Suppr超能文献

生物纳米颗粒本身及其与脂质体融合后的颗粒在酸性环境中的肿胀、破裂和内体逃逸

Swelling, Rupture and Endosomal Escape of Biological Nanoparticles Per Se and Those Fused with Liposomes in Acidic Environment.

作者信息

Ponomareva Natalia, Brezgin Sergey, Karandashov Ivan, Kostyusheva Anastasiya, Demina Polina, Slatinskaya Olga, Bayurova Ekaterina, Silachev Denis, Pokrovsky Vadim S, Gegechkori Vladimir, Khaydukov Evgeny, Maksimov Georgy, Frolova Anastasia, Gordeychuk Ilya, Zamyatnin Andrey A, Chulanov Vladimir, Parodi Alessandro, Kostyushev Dmitry

机构信息

Laboratory of Genetic Technologies, Martsinovsky Institute of Medical Parasitology, Tropical and Vector-Borne Diseases, First Moscow State Medical University (Sechenov University), 119991 Moscow, Russia.

Division of Biotechnology, Sirius University of Science and Technology, 354340 Sochi, Russia.

出版信息

Pharmaceutics. 2024 May 16;16(5):667. doi: 10.3390/pharmaceutics16050667.

Abstract

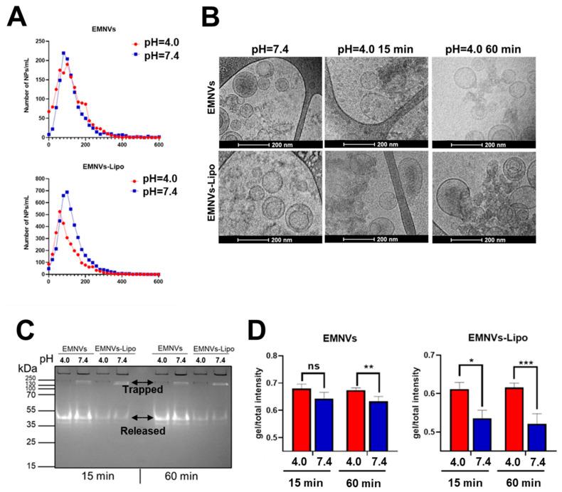
Biological nanoparticles (NPs), such as extracellular vesicles (EVs), exosome-mimetic nanovesicles (EMNVs) and nanoghosts (NGs), are perspective non-viral delivery vehicles for all types of therapeutic cargo. Biological NPs are renowned for their exceptional biocompatibility and safety, alongside their ease of functionalization, but a significant challenge arises when attempting to load therapeutic payloads, such as nucleic acids (NAs). One effective strategy involves fusing biological NPs with liposomes loaded with NAs, resulting in hybrid carriers that offer the benefits of both biological NPs and the capacity for high cargo loads. Despite their unique parameters, one of the major issues of virtually any nanoformulation is the ability to escape degradation in the compartment of endosomes and lysosomes which determines the overall efficiency of nanotherapeutics. In this study, we fabricated all major types of biological and hybrid NPs and studied their response to the acidic environment observed in the endolysosomal compartment. In this study, we show that EMNVs display increased protonation and swelling relative to EVs and NGs in an acidic environment. Furthermore, the hybrid NPs exhibit an even greater response compared to EMNVs. Short-term incubation of EMNVs in acidic pH corresponding to late endosomes and lysosomes again induces protonation and swelling, whereas hybrid NPs are ruptured, resulting in the decline in their quantities. Our findings demonstrate that in an acidic environment, there is enhanced rupture and release of vesicular cargo observed in hybrid EMNVs that are fused with liposomes compared to EMNVs alone. This was confirmed through PAGE electrophoresis analysis of mCherry protein loaded into nanoparticles. In vitro analysis of NPs colocalization with lysosomes in HepG2 cells demonstrated that EMNVs mostly avoid the endolysosomal compartment, whereas hybrid NPs escape it over time. To conclude, (1) hybrid biological NPs fused with liposomes appear more efficient in the endolysosomal escape via the mechanism of proton sponge-associated scavenging of protons by NPs, influx of counterions and water, and rupture of endo/lysosomes, but (2) EMNVs are much more efficient than hybrid NPs in actually avoiding the endolysosomal compartment in human cells. These results reveal biochemical differences across four major types of biological and hybrid NPs and indicate that EMNVs are more efficient in escaping or avoiding the endolysosomal compartment.

摘要

生物纳米颗粒(NPs),如细胞外囊泡(EVs)、外泌体模拟纳米囊泡(EMNVs)和纳米幽灵(NGs),是用于各种治疗性货物的有前景的非病毒递送载体。生物纳米颗粒以其卓越的生物相容性和安全性以及易于功能化而闻名,但在尝试装载治疗性载荷(如核酸(NAs))时会出现重大挑战。一种有效的策略是将生物纳米颗粒与装载有核酸的脂质体融合,从而产生兼具生物纳米颗粒优点和高载荷能力的混合载体。尽管它们具有独特的参数,但几乎任何纳米制剂的一个主要问题是能否在内体和溶酶体区室中避免降解,这决定了纳米治疗的整体效率。在本研究中,我们制备了所有主要类型的生物和混合纳米颗粒,并研究了它们对在内溶酶体区室中观察到的酸性环境的反应。在本研究中,我们表明,在酸性环境中,相对于EVs和NGs,EMNVs表现出增加的质子化和肿胀。此外,与EMNVs相比,混合纳米颗粒表现出更大的反应。在对应于晚期内体和溶酶体的酸性pH条件下对EMNVs进行短期孵育,再次诱导质子化和肿胀,而混合纳米颗粒则破裂,导致其数量减少。我们的研究结果表明,在酸性环境中,与单独的EMNVs相比,与脂质体融合的混合EMNVs中观察到囊泡货物的破裂和释放增强。这通过对装载到纳米颗粒中的mCherry蛋白进行PAGE电泳分析得到证实。对纳米颗粒与HepG2细胞中溶酶体的共定位进行体外分析表明,EMNVs大多避开内溶酶体区室,而混合纳米颗粒随着时间的推移会从中逃逸。总之,(1)与脂质体融合的混合生物纳米颗粒似乎通过纳米颗粒对质子的海绵相关清除、抗衡离子和水的流入以及内体/溶酶体的破裂机制,在内溶酶体逃逸方面更有效,但(2)在实际避免人类细胞中的内溶酶体区室方面,EMNVs比混合纳米颗粒更有效。这些结果揭示了四种主要类型的生物和混合纳米颗粒之间的生化差异,并表明EMNVs在逃逸或避免内溶酶体区室方面更有效。

https://cdn.ncbi.nlm.nih.gov/pmc/blobs/da7b/11126099/6f9cf244b572/pharmaceutics-16-00667-g001.jpg

文献AI研究员

20分钟写一篇综述,助力文献阅读效率提升50倍。

立即体验

用中文搜PubMed

大模型驱动的PubMed中文搜索引擎

马上搜索

文档翻译

学术文献翻译模型,支持多种主流文档格式。

立即体验