Suppr超能文献

非侵入式影像引导超声神经刺激,可实现任意 2D 图形,及其在高质量视力恢复中的应用。

Noninvasive imaging-guided ultrasonic neurostimulation with arbitrary 2D patterns and its application for high-quality vision restoration.

机构信息

Department of Biomedical Engineering, University of Southern California, Los Angeles, CA, USA.

Roski Eye Institute, Keck School of Medicine, University of Southern California, Los Angeles, CA, USA.

出版信息

Nat Commun. 2024 May 27;15(1):4481. doi: 10.1038/s41467-024-48683-6.

Abstract

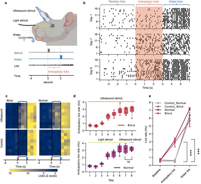
Retinal degeneration, a leading cause of irreversible low vision and blindness globally, can be partially addressed by retina prostheses which stimulate remaining neurons in the retina. However, existing electrode-based treatments are invasive, posing substantial risks to patients and healthcare providers. Here, we introduce a completely noninvasive ultrasonic retina prosthesis, featuring a customized ultrasound two-dimensional array which allows for simultaneous imaging and stimulation. With synchronous three-dimensional imaging guidance and auto-alignment technology, ultrasonic retina prosthesis can generate programmed ultrasound waves to dynamically and precisely form arbitrary wave patterns on the retina. Neuron responses in the brain's visual center mirrored these patterns, evidencing successful artificial vision creation, which was further corroborated in behavior experiments. Quantitative analysis of the spatial-temporal resolution and field of view demonstrated advanced performance of ultrasonic retina prosthesis and elucidated the biophysical mechanism of retinal stimulation. As a noninvasive blindness prosthesis, ultrasonic retina prosthesis could lead to a more effective, widely acceptable treatment for blind patients. Its real-time imaging-guided stimulation strategy with a single ultrasound array, could also benefit ultrasound neurostimulation in other diseases.

摘要

视网膜退化是全球范围内导致不可逆低视力和失明的主要原因,可以通过刺激视网膜中剩余神经元的视网膜假体部分解决。然而,现有的基于电极的治疗方法具有侵入性,给患者和医疗保健提供者带来了巨大的风险。在这里,我们介绍了一种完全非侵入性的超声视网膜假体,它采用了定制的超声二维阵列,可实现同时成像和刺激。通过同步的三维成像引导和自动对准技术,超声视网膜假体可以产生编程的超声波,在视网膜上动态且精确地形成任意的波型。大脑视觉中枢中的神经元反应反映了这些模式,证明了成功地创造了人工视觉,这在行为实验中得到了进一步证实。对时空分辨率和视野的定量分析表明,超声视网膜假体具有先进的性能,并阐明了视网膜刺激的生物物理机制。作为一种非侵入性的失明假体,超声视网膜假体可以为盲人患者提供更有效、更广泛接受的治疗方法。它的单超声阵列实时成像引导刺激策略也可能有益于其他疾病的超声神经刺激。

https://cdn.ncbi.nlm.nih.gov/pmc/blobs/97ee/11130148/618ab23309e1/41467_2024_48683_Fig1_HTML.jpg

文献AI研究员

20分钟写一篇综述,助力文献阅读效率提升50倍。

立即体验

用中文搜PubMed

大模型驱动的PubMed中文搜索引擎

马上搜索

文档翻译

学术文献翻译模型,支持多种主流文档格式。

立即体验