Suppr超能文献

HSP70 介导的线粒体动态和自噬代表了胰腺癌的一个新的脆弱性。

HSP70-mediated mitochondrial dynamics and autophagy represent a novel vulnerability in pancreatic cancer.

机构信息

Department of Biochemistry and Molecular Biology, Medical University of South Carolina, Charleston, SC, USA.

Hollings Cancer Center, Medical University of South Carolina, Charleston, SC, USA.

出版信息

Cell Death Differ. 2024 Jul;31(7):881-896. doi: 10.1038/s41418-024-01310-9. Epub 2024 May 28.

Abstract

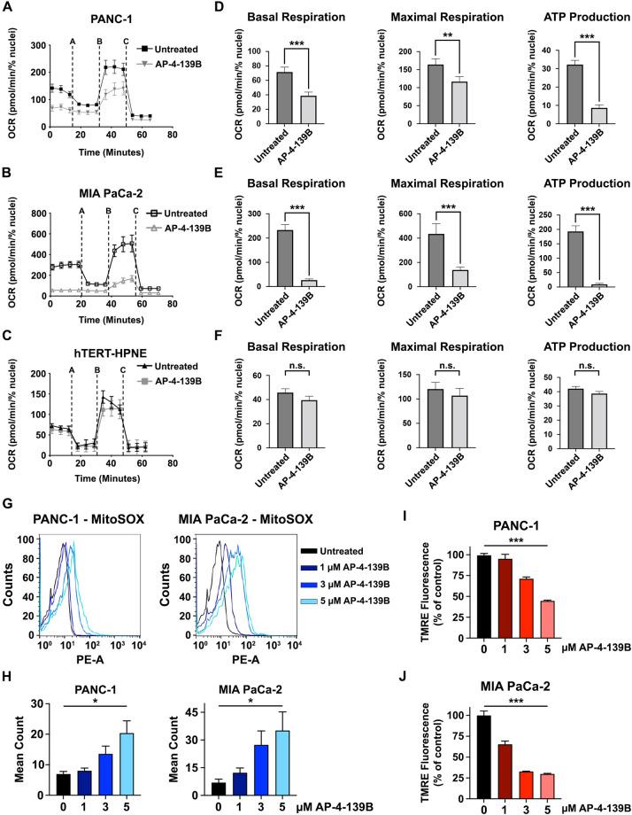
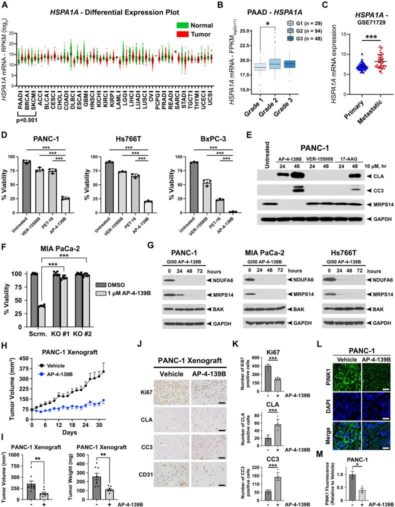
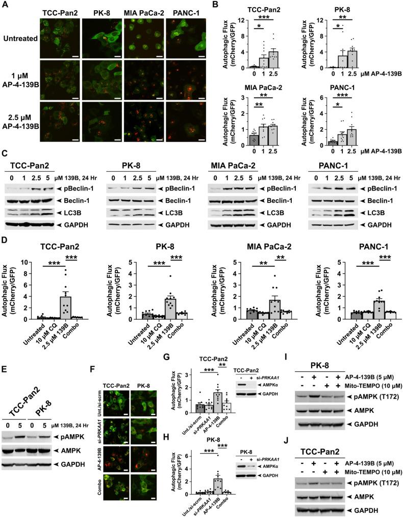
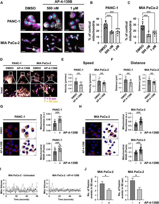
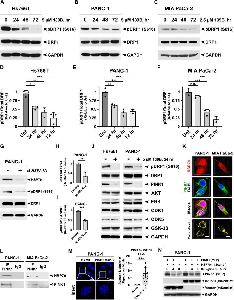
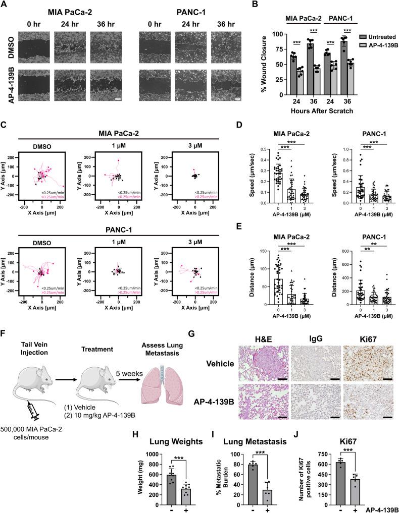
Pancreatic ductal adenocarcinoma (PDAC), the most prevalent type of pancreatic cancer, is one of the deadliest forms of cancer with limited therapy options. Overexpression of the heat shock protein 70 (HSP70) is a hallmark of cancer that is strongly associated with aggressive disease and worse clinical outcomes. However, the underlying mechanisms by which HSP70 allows tumor cells to thrive under conditions of continuous stress have not been fully described. Here, we report that PDAC has the highest expression of HSP70 relative to normal tissue across all cancers analyzed. Furthermore, HSP70 expression is associated with tumor grade and is further enhanced in metastatic PDAC. We show that genetic or therapeutic ablation of HSP70 alters mitochondrial subcellular localization, impairs mitochondrial dynamics, and promotes mitochondrial swelling to induce apoptosis. Mechanistically, we find that targeting HSP70 suppresses the PTEN-induced kinase 1 (PINK1) mediated phosphorylation of dynamin-related protein 1 (DRP1). Treatment with the HSP70 inhibitor AP-4-139B was efficacious as a single agent in primary and metastatic mouse models of PDAC. In addition, we demonstrate that HSP70 inhibition promotes the AMP-activated protein kinase (AMPK) mediated phosphorylation of Beclin-1, a key regulator of autophagic flux. Accordingly, we find that the autophagy inhibitor hydroxychloroquine (HCQ) enhances the ability of AP-4-139B to mediate anti-tumor activity in vivo. Collectively, our results suggest that HSP70 is a multi-functional driver of tumorigenesis that orchestrates mitochondrial dynamics and autophagy. Moreover, these findings support the rationale for concurrent inhibition of HSP70 and autophagy as a novel therapeutic approach for HSP70-driven PDAC.

摘要

胰腺导管腺癌 (PDAC) 是最常见的胰腺癌类型,是最致命的癌症类型之一,治疗选择有限。热休克蛋白 70 (HSP70) 的过度表达是癌症的一个标志,与侵袭性疾病和更差的临床结局密切相关。然而,HSP70 允许肿瘤细胞在持续应激条件下茁壮成长的潜在机制尚未完全描述。在这里,我们报告 PDAC 在所有分析的癌症中相对于正常组织具有最高的 HSP70 表达。此外,HSP70 表达与肿瘤分级相关,并在转移性 PDAC 中进一步增强。我们表明,HSP70 的遗传或治疗性消融会改变线粒体亚细胞定位,损害线粒体动力学,并促进线粒体肿胀以诱导细胞凋亡。在机制上,我们发现靶向 HSP70 可抑制 PTEN 诱导的激酶 1 (PINK1) 介导的动力相关蛋白 1 (DRP1) 磷酸化。HSP70 抑制剂 AP-4-139B 作为单一药物在原发性和转移性 PDAC 小鼠模型中均有效。此外,我们证明 HSP70 抑制可促进 AMP 激活的蛋白激酶 (AMPK) 介导的 Beclin-1 磷酸化,Beclin-1 是自噬通量的关键调节因子。因此,我们发现自噬抑制剂羟氯喹 (HCQ) 增强了 AP-4-139B 在体内介导抗肿瘤活性的能力。总之,我们的结果表明 HSP70 是一种多功能的肿瘤发生驱动因子,可协调线粒体动力学和自噬。此外,这些发现支持 HSP70 驱动的 PDAC 中同时抑制 HSP70 和自噬作为一种新的治疗方法的原理。

https://cdn.ncbi.nlm.nih.gov/pmc/blobs/15cb/11239841/f7ae595704b1/41418_2024_1310_Fig1_HTML.jpg

文献AI研究员

20分钟写一篇综述,助力文献阅读效率提升50倍。

立即体验

用中文搜PubMed

大模型驱动的PubMed中文搜索引擎

马上搜索

文档翻译

学术文献翻译模型,支持多种主流文档格式。

立即体验