Suppr超能文献

靶向 M2 小胶质细胞的抗铁死亡外泌体工程改善缺血性脑卒中的神经功能。

Anti-ferroptosis exosomes engineered for targeting M2 microglia to improve neurological function in ischemic stroke.

机构信息

Department of Neurology, Minhang Hospital, Fudan University, Shanghai, 201100, China.

Department of Neurology, Zhongshan Hospital, Fudan University, Shanghai, 200030, China.

出版信息

J Nanobiotechnology. 2024 May 27;22(1):291. doi: 10.1186/s12951-024-02560-y.

Abstract

BACKGROUND

Stroke is a devastating disease affecting populations worldwide and is the primary cause of long-term disability. The inflammatory storm plays a crucial role in the progression of stroke. In the acute phase of ischemic stroke, there is a transient increase in anti-inflammatory M2 microglia followed by a rapid decline. Due to the abundant phospholipid in brain tissue, lipid peroxidation is a notable characteristic of ischemia/reperfusion (I/R), constituting a structural foundation for ferroptosis in M2 microglia. Slowing down the decrease in M2 microglia numbers and controlling the inflammatory microenvironment holds significant potential for enhancing stroke recovery.

RESULTS

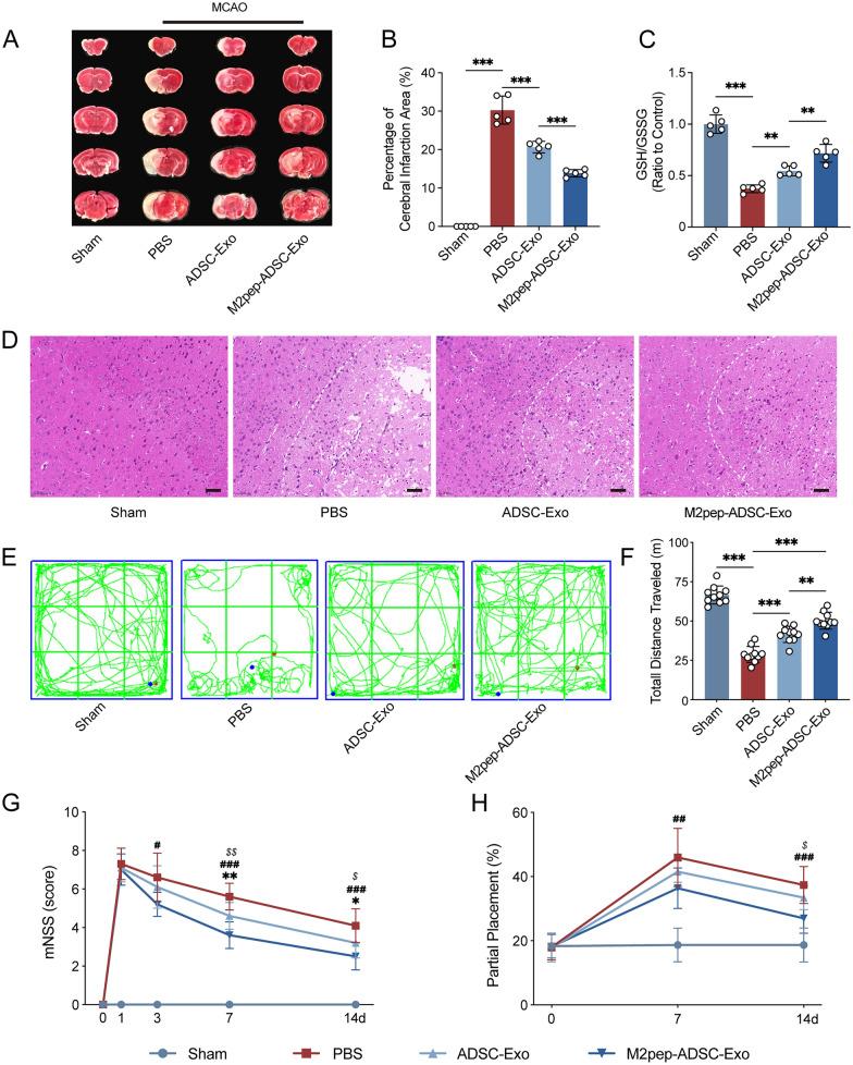
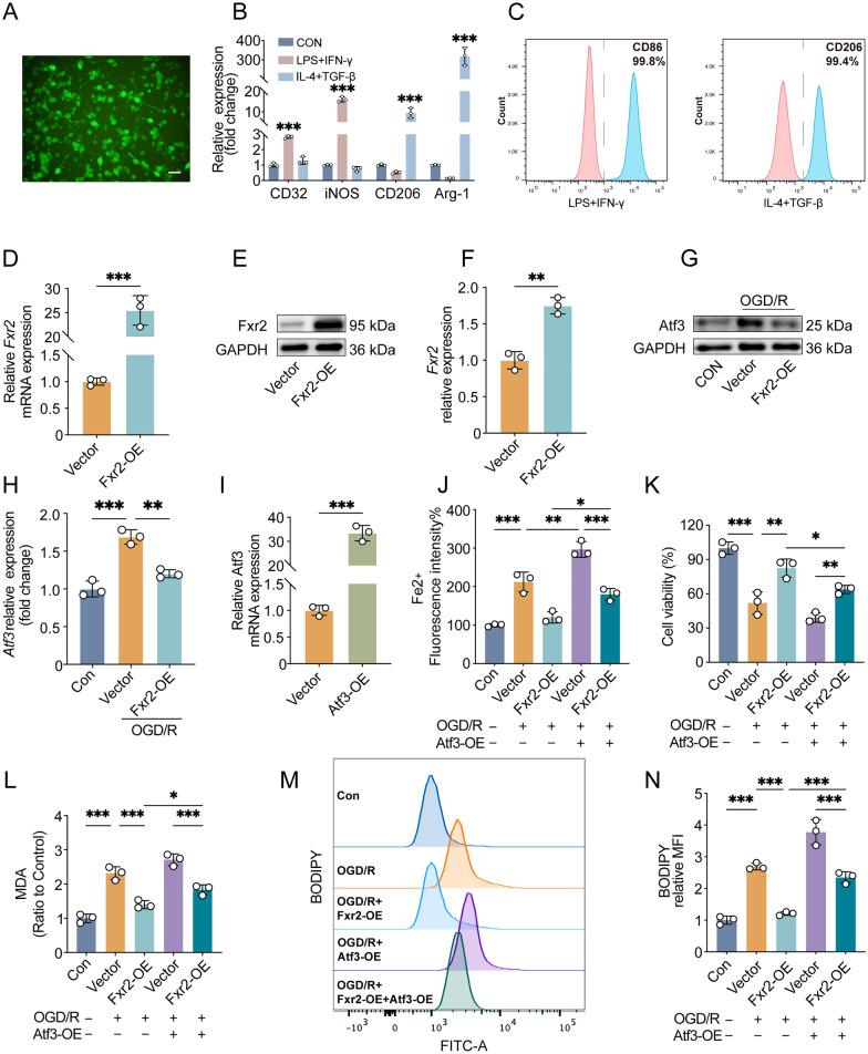
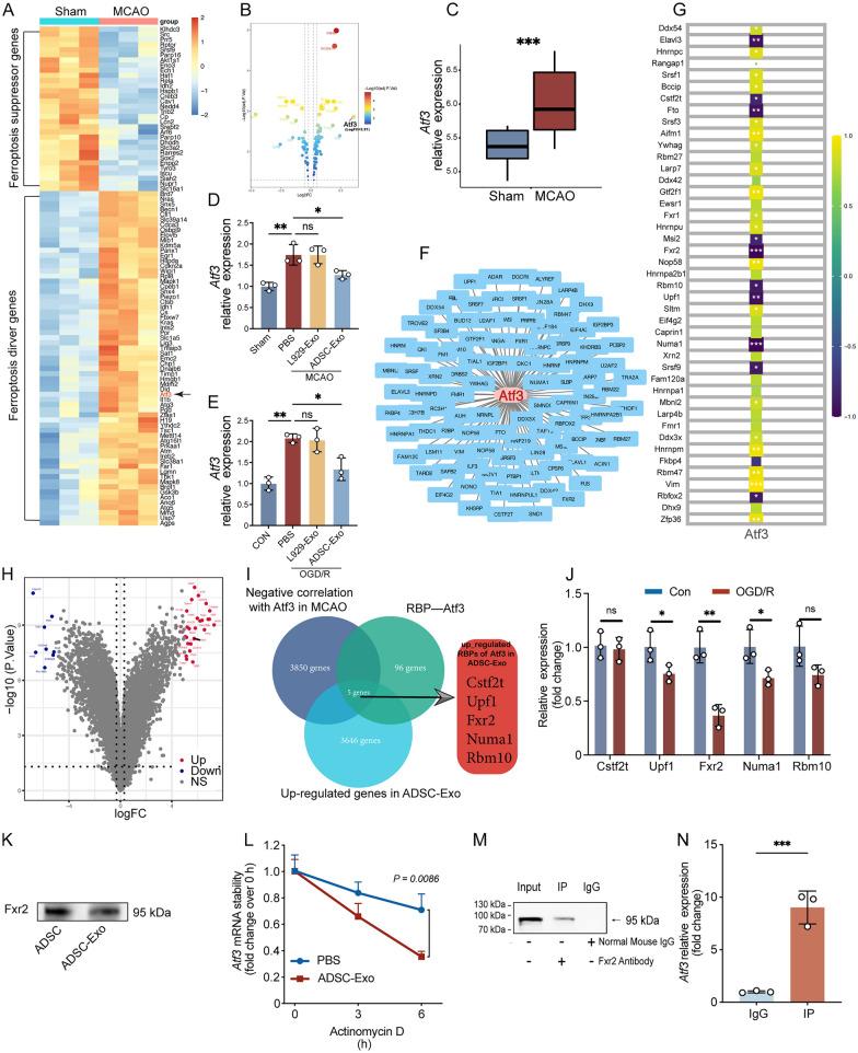
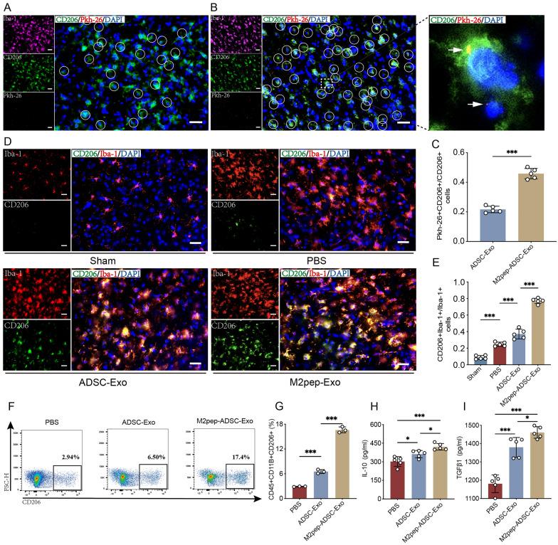
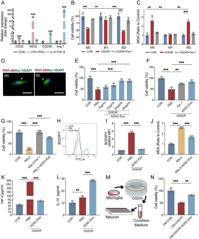
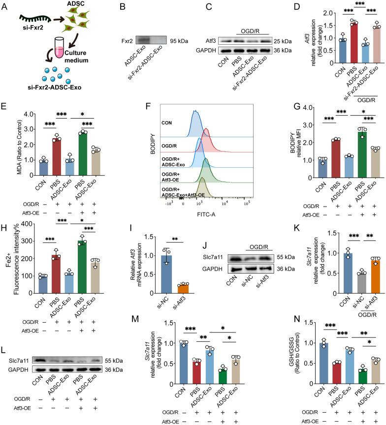
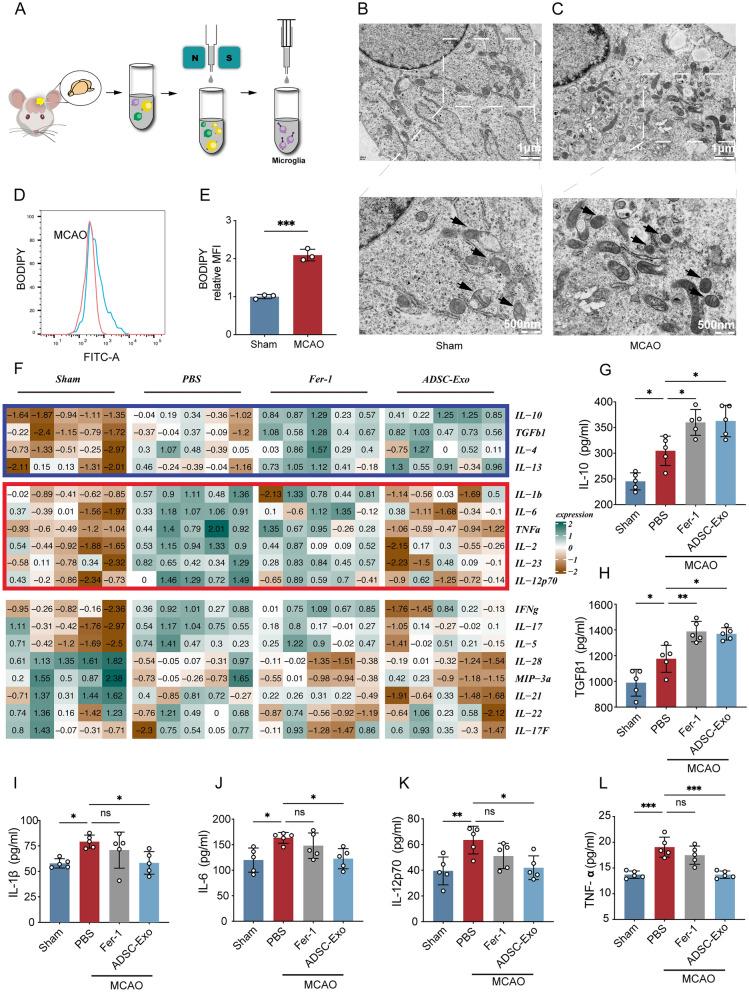
We found that the ferroptosis inhibitor can modulate inflammatory response in MCAO mice, characterizing that the level of M2 microglia-related cytokines was increased. We then confirmed that different subtypes of microglia exhibit distinct sensitivities to I/R-induced ferroptosis. Adipose-derived stem cells derived exosome (ADSC-Exo) effectively decreased the susceptibility of M2 microglia to ferroptosis via Fxr2/Atf3/Slc7a11, suppressing the inflammatory microenvironment and promoting neuronal survival. Furthermore, through plasmid engineering, a more efficient M2 microglia-targeted exosome, termed M2pep-ADSC-Exo, was developed. In vivo and in vitro experiments demonstrated that M2pep-ADSC-Exo exhibits significant targeting specificity for M2 microglia, further inhibiting M2 microglia ferroptosis and improving neurological function in ischemic stroke mice.

CONCLUSION

Collectively, we illustrated a novel potential therapeutic mechanism that Fxr2 in ADSC-Exo could alleviate the M2 microglia ferroptosis via regulating Atf3/Slc7all expression, hence inhibiting the inflammatory microenvironment, improving neurofunction recovery in cerebral I/R injury. We obtained a novel exosome, M2pep-ADSC-Exo, through engineered modification, which exhibits improved targeting capabilities toward M2 microglia. This provides a new avenue for the treatment of stroke.

摘要

背景

中风是一种影响全球人口的毁灭性疾病,也是长期残疾的主要原因。炎症风暴在中风的进展中起着关键作用。在缺血性中风的急性期,抗炎 M2 小胶质细胞会短暂增加,然后迅速减少。由于脑组织中含有丰富的磷脂,脂质过氧化是缺血/再灌注(I/R)的一个显著特征,构成了 M2 小胶质细胞铁死亡的结构基础。减缓 M2 小胶质细胞数量的减少并控制炎症微环境对增强中风恢复具有重要意义。

结果

我们发现铁死亡抑制剂可以调节 MCAO 小鼠的炎症反应,表现为 M2 小胶质细胞相关细胞因子水平升高。然后我们证实,不同亚型的小胶质细胞对 I/R 诱导的铁死亡表现出不同的敏感性。脂肪来源的干细胞衍生的外泌体(ADSC-Exo)通过 Fxr2/Atf3/Slc7a11 有效降低了 M2 小胶质细胞对铁死亡的敏感性,抑制了炎症微环境,促进了神经元的存活。此外,通过质粒工程,开发了一种更有效的针对 M2 小胶质细胞的外泌体,称为 M2pep-ADSC-Exo。体内和体外实验表明,M2pep-ADSC-Exo 对 M2 小胶质细胞具有显著的靶向特异性,进一步抑制 M2 小胶质细胞铁死亡,改善缺血性中风小鼠的神经功能。

结论

综上所述,我们阐明了一种新的潜在治疗机制,即 ADSC-Exo 中的 Fxr2 通过调节 Atf3/Slc7all 表达来减轻 M2 小胶质细胞的铁死亡,从而抑制炎症微环境,改善脑 I/R 损伤后的神经功能恢复。我们通过工程修饰获得了一种新型的外泌体 M2pep-ADSC-Exo,其对 M2 小胶质细胞的靶向能力得到了提高。这为中风的治疗提供了新的途径。

https://cdn.ncbi.nlm.nih.gov/pmc/blobs/786d/11129432/2b5846d5dfa5/12951_2024_2560_Fig1_HTML.jpg

文献AI研究员

20分钟写一篇综述,助力文献阅读效率提升50倍。

立即体验

用中文搜PubMed

大模型驱动的PubMed中文搜索引擎

马上搜索

文档翻译

学术文献翻译模型,支持多种主流文档格式。

立即体验