Suppr超能文献

线粒体功能障碍在急性创伤性脑损伤中的作用:来自生物信息学分析的证据。

Role of mitochondrial dysfunction in acute traumatic brain injury: Evidence from bioinformatics analysis.

作者信息

Qian Fangfang, Zhong Qi, Chen Zhuoming

机构信息

Department of Rehabilitation Medicine, The First Affiliated Hospital of Jinan University, Guangzhou, Guangdong, China.

出版信息

Heliyon. 2024 May 10;10(10):e31121. doi: 10.1016/j.heliyon.2024.e31121. eCollection 2024 May 30.

Abstract

BACKGROUND

The intricate regulatory relationship between mitochondrial dysfunction, apoptosis, and immune cells remains largely elusive following traumatic brain injury (TBI).

METHODS

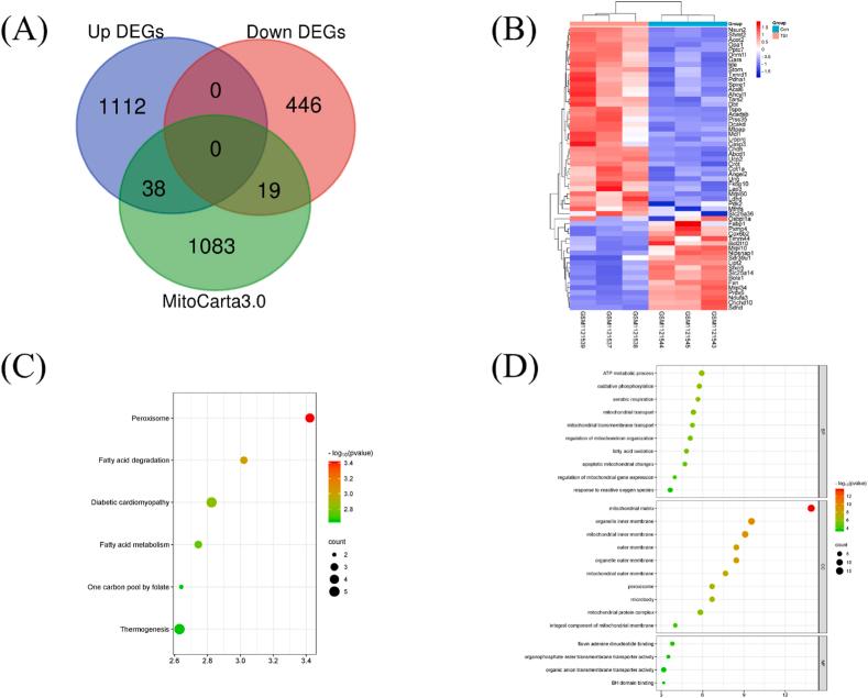
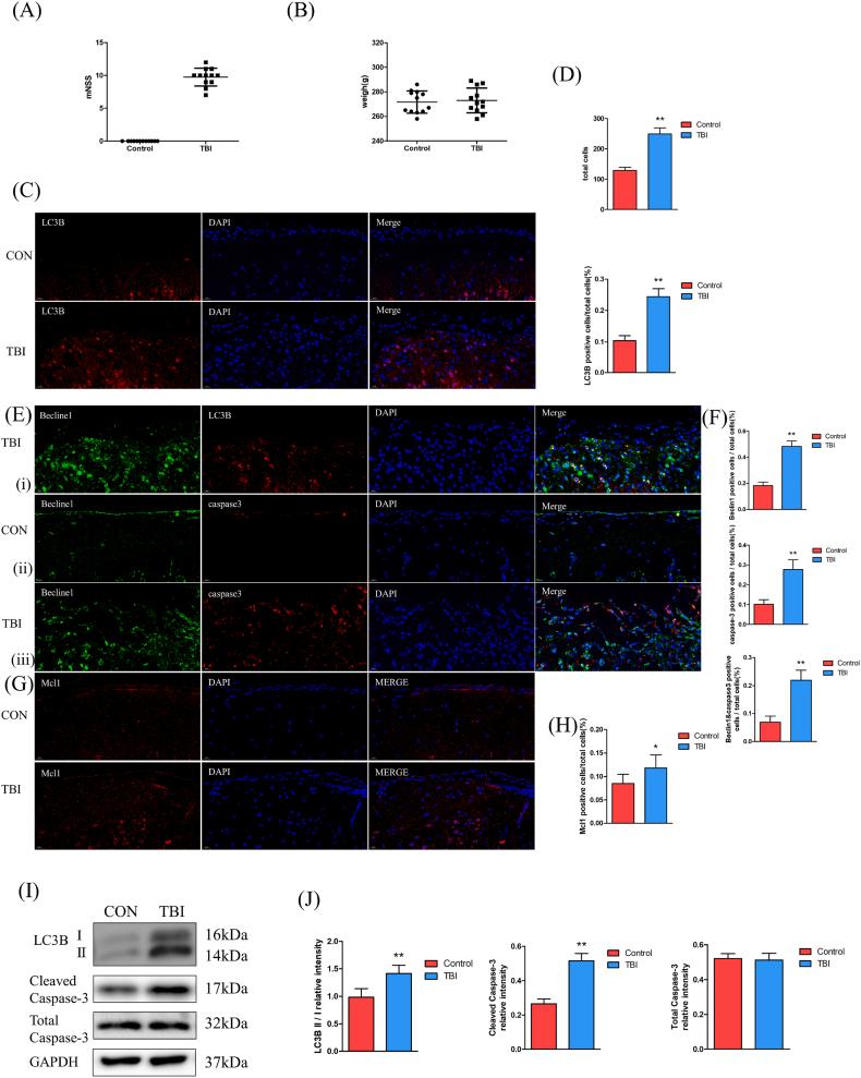
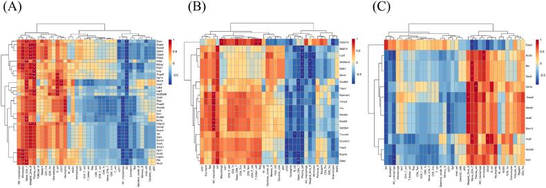
The GSE45997 dataset from the Gene Expression Omnibus database and utilized GEO2R to screen for differentially expressed genes (DEGs). Functional enrichment analyses were performed. Mitochondrial gene data from the MitoCarta3.0 database were combined with the DEGs to identify mitochondria-related DEGs (MitoDEGs). The hub MitoDEGs related to apoptosis were further screened. Animal models of TBI were established to investigate the mechanisms underlying mitochondrial dysfunction regulation of apoptosis. Furthermore, we explored the relationship between MitoDEGs/hub MitoDEGs and immune cells using the Spearman correlation method.

RESULTS

Fifty-seven MitoDEGs were significantly enriched in pathways related to fatty acid degradation and metabolism. We identified three upregulated hub MitoDEGs, namely , and , were associated with apoptosis. In the animal experiments, we observed significant expression levels of microtubule-associated protein 1 light chain 3 beta (LC3B) surrounding the injury site. Most LC3B-expressing cells exhibited positive staining for Beclin 1 and colocalization analysis revealed the simultaneous presence of Beclin 1 and caspase-3. The Western blot analysis further unveiled a significant upregulation of cleaved caspase-3 levels and LC3B II/LC3B I ratio after TBI. Moreover, the quantity of myeloid cell leukaemia-1 immunoreactive cells was notably higher than that in the control group. Spearman correlation analysis demonstrated strong associations between plasma cells, marginal zone B cells, native CD4 T cells, monocytes, and MitoDEGs/hub MitoDEGs.

CONCLUSIONS

This study sheds light on enhanced fatty acid metabolism following mitochondrial dysfunction and its potential association with apoptosis and immune cell activation, thereby providing new mechanistic insights into the acute phase of TBI.

摘要

背景

创伤性脑损伤(TBI)后,线粒体功能障碍、细胞凋亡和免疫细胞之间复杂的调节关系仍 largely 难以捉摸。

方法

从基因表达综合数据库获取 GSE45997 数据集,并利用 GEO2R 筛选差异表达基因(DEGs)。进行功能富集分析。将来自 MitoCarta3.0 数据库的线粒体基因数据与 DEGs 相结合,以鉴定线粒体相关 DEGs(MitoDEGs)。进一步筛选与细胞凋亡相关的核心 MitoDEGs。建立 TBI 动物模型,以研究线粒体功能障碍调节细胞凋亡的潜在机制。此外,我们使用 Spearman 相关方法探讨了 MitoDEGs/核心 MitoDEGs 与免疫细胞之间的关系。

结果

57 个 MitoDEGs 在与脂肪酸降解和代谢相关的途径中显著富集。我们鉴定出三个上调的核心 MitoDEGs,即 、 和 ,它们与细胞凋亡相关。在动物实验中,我们观察到损伤部位周围微管相关蛋白 1 轻链 3β(LC3B)的显著表达水平。大多数表达 LC3B 的细胞对 Beclin 1 呈阳性染色,共定位分析显示 Beclin 1 和半胱天冬酶 -3 同时存在。蛋白质免疫印迹分析进一步揭示了 TBI 后裂解的半胱天冬酶 -3 水平和 LC3B II/LC3B I 比值的显著上调。此外,髓样细胞白血病 -1 免疫反应性细胞的数量明显高于对照组。Spearman 相关分析表明浆细胞、边缘区 B 细胞、天然 CD4 T 细胞、单核细胞与 MitoDEGs/核心 MitoDEGs 之间存在密切关联。

结论

本研究揭示了线粒体功能障碍后脂肪酸代谢增强及其与细胞凋亡和免疫细胞激活的潜在关联,从而为 TBI 急性期提供了新的机制性见解。

https://cdn.ncbi.nlm.nih.gov/pmc/blobs/f7c2/11128910/bbee7c7545ea/gr1.jpg

文献AI研究员

20分钟写一篇综述,助力文献阅读效率提升50倍。

立即体验

用中文搜PubMed

大模型驱动的PubMed中文搜索引擎

马上搜索

文档翻译

学术文献翻译模型,支持多种主流文档格式。

立即体验