Suppr超能文献

生物钟依赖性染色质可及性节律调节昼夜节律转录。

Clock-dependent chromatin accessibility rhythms regulate circadian transcription.

机构信息

Cellular and Molecular Biology Program, University of Michigan, Ann Arbor, Michigan, United States of America.

Department of Cell and Developmental Biology, University of Michigan, Ann Arbor, Michigan, United States of America.

出版信息

PLoS Genet. 2024 May 28;20(5):e1011278. doi: 10.1371/journal.pgen.1011278. eCollection 2024 May.

Abstract

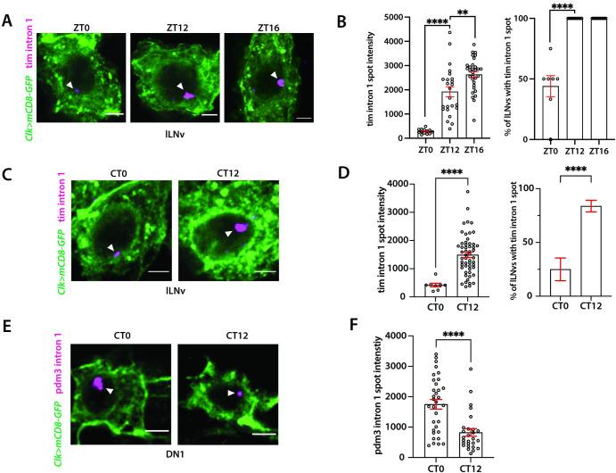
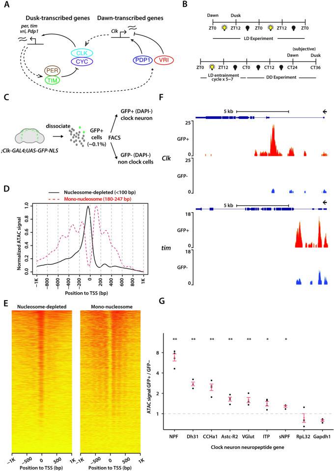
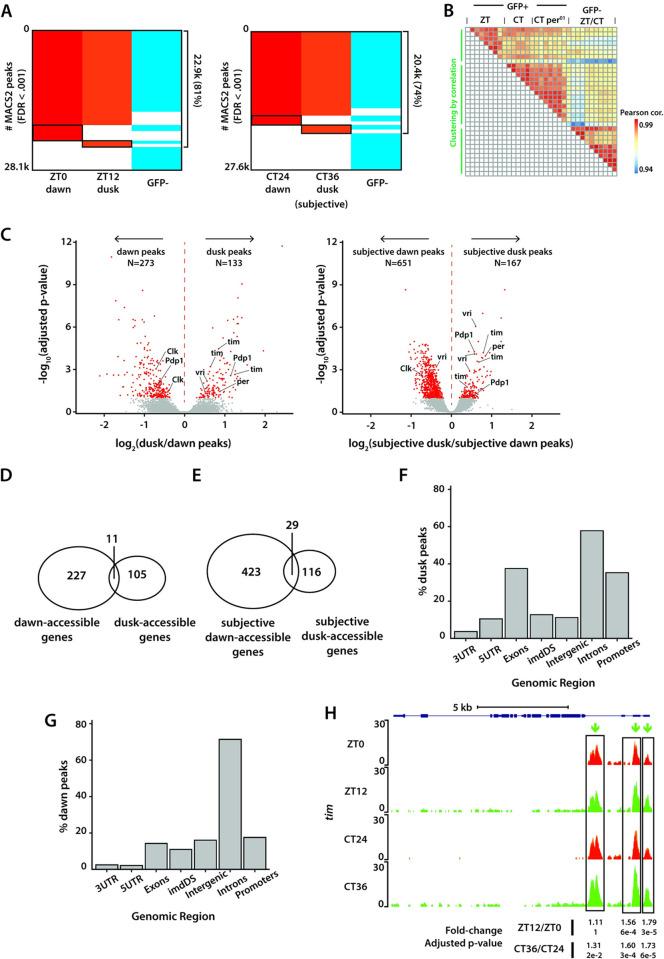
Chromatin organization plays a crucial role in gene regulation by controlling the accessibility of DNA to transcription machinery. While significant progress has been made in understanding the regulatory role of clock proteins in circadian rhythms, how chromatin organization affects circadian rhythms remains poorly understood. Here, we employed ATAC-seq (Assay for Transposase-Accessible Chromatin with Sequencing) on FAC-sorted Drosophila clock neurons to assess genome-wide chromatin accessibility at dawn and dusk over the circadian cycle. We observed significant oscillations in chromatin accessibility at promoter and enhancer regions of hundreds of genes, with enhanced accessibility either at dusk or dawn, which correlated with their peak transcriptional activity. Notably, genes with enhanced accessibility at dusk were enriched with E-box motifs, while those more accessible at dawn were enriched with VRI/PDP1-box motifs, indicating that they are regulated by the core circadian feedback loops, PER/CLK and VRI/PDP1, respectively. Further, we observed a complete loss of chromatin accessibility rhythms in per01 null mutants, with chromatin consistently accessible at both dawn and dusk, underscoring the critical role of Period protein in driving chromatin compaction during the repression phase at dawn. Together, this study demonstrates the significant role of chromatin organization in circadian regulation, revealing how the interplay between clock proteins and chromatin structure orchestrates the precise timing of biological processes throughout the day. This work further implies that variations in chromatin accessibility might play a central role in the generation of diverse circadian gene expression patterns in clock neurons.

摘要

染色质组织通过控制 DNA 转录机器的可及性,在基因调控中发挥着关键作用。虽然在理解时钟蛋白在生物钟节律中的调节作用方面已经取得了重大进展,但染色质组织如何影响生物钟节律仍知之甚少。在这里,我们使用 FAC 分选的果蝇生物钟神经元中的 ATAC-seq(转座酶可及染色质测序),在昼夜节律周期内评估全基因组染色质在黎明和黄昏时的可及性。我们观察到数百个基因的启动子和增强子区域的染色质可及性有显著的波动,在黄昏或黎明时可及性增强,这与它们的转录活性峰值相关。值得注意的是,在黄昏时可及性增强的基因富含 E 盒基序,而在黎明时更易接近的基因富含 VRI/PDP1 盒基序,表明它们分别受到核心生物钟反馈回路 PER/CLK 和 VRI/PDP1 的调节。此外,我们在 per01 缺失突变体中观察到染色质可及性节律的完全丧失,染色质在黎明和黄昏时始终保持可及性,这突显了 Period 蛋白在黎明时的抑制阶段驱动染色质紧缩的关键作用。总的来说,这项研究表明了染色质组织在生物钟调节中的重要作用,揭示了时钟蛋白和染色质结构之间的相互作用如何协调生物过程在一天中的精确时间。这一工作进一步表明,染色质可及性的变化可能在时钟神经元中产生多样化的生物钟基因表达模式中发挥核心作用。

https://cdn.ncbi.nlm.nih.gov/pmc/blobs/3e80/11161047/1a8309fd1b69/pgen.1011278.g001.jpg

文献AI研究员

20分钟写一篇综述,助力文献阅读效率提升50倍。

立即体验

用中文搜PubMed

大模型驱动的PubMed中文搜索引擎

马上搜索

文档翻译

学术文献翻译模型,支持多种主流文档格式。

立即体验