Suppr超能文献

整合单细胞测序和批量 RNA-seq 以鉴定和开发与结直肠肿瘤干细胞相关的预后标志物。

Integration of single-cell sequencing and bulk RNA-seq to identify and develop a prognostic signature related to colorectal cancer stem cells.

机构信息

Guangdong Provincial Key Laboratory of Research and Development of Natural Drugs, School of Pharmacy, Guangdong Medical University, Zhanjiang, 524023, Guangdong, China.

Well Lead Medical Co., Ltd., Guangzhou, 511434, Guangdong, China.

出版信息

Sci Rep. 2024 May 28;14(1):12270. doi: 10.1038/s41598-024-62913-3.

Abstract

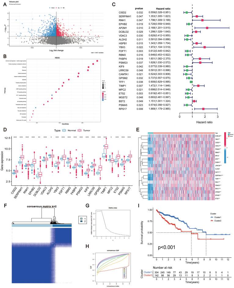
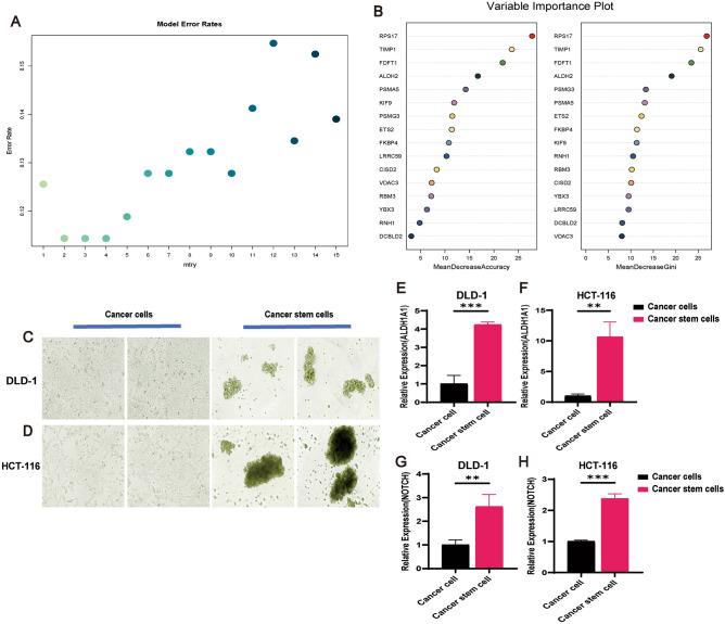
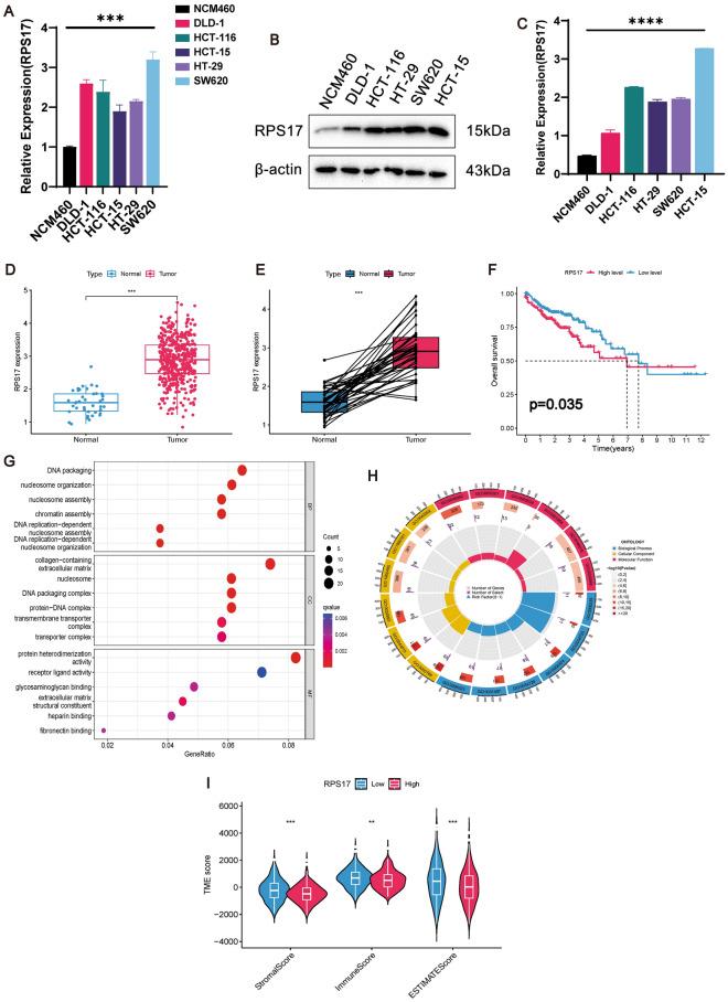
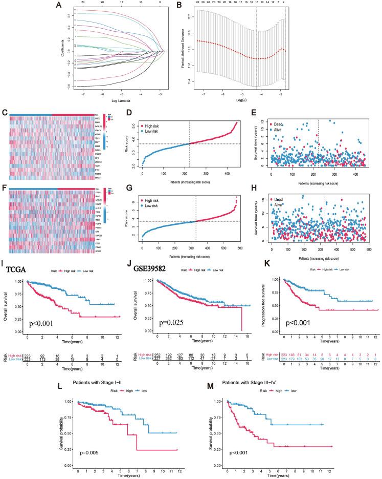
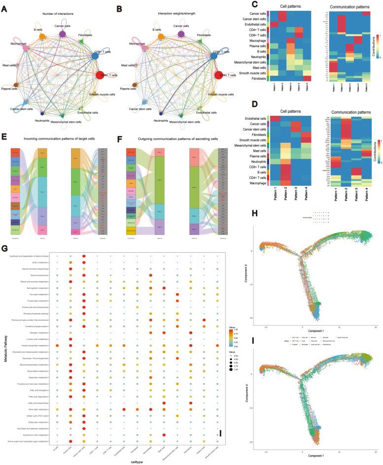
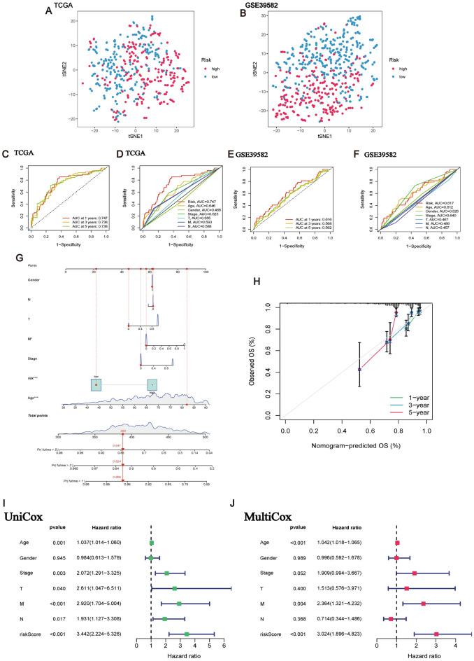
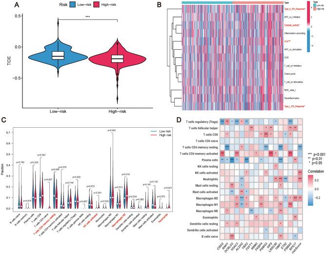
The prognosis for patients with colorectal cancer (CRC) remains worse than expected due to metastasis, recurrence, and resistance to chemotherapy. Colorectal cancer stem cells (CRCSCs) play a vital role in tumor metastasis, recurrence, and chemotherapy resistance. However, there are currently no prognostic markers based on CRCSCs-related genes available for clinical use. In this study, single-cell transcriptome sequencing was employed to distinguish cancer stem cells (CSCs) in the CRC microenvironment and analyze their properties at the single-cell level. Subsequently, data from TCGA and GEO databases were utilized to develop a prognostic risk model for CRCSCs-related genes and validate its diagnostic performance. Additionally, functional enrichment, immune response, and chemotherapeutic drug sensitivity of the relevant genes in the risk model were investigated. Lastly, the key gene RPS17 in the risk model was identified as a potential prognostic marker and therapeutic target for further comprehensive studies. Our findings provide new insights into the prognostic treatment of CRC and offer novel perspectives for a systematic and comprehensive understanding of CRC development.

摘要

由于转移、复发和对化疗的耐药性,结直肠癌(CRC)患者的预后仍然差于预期。结直肠癌症干细胞(CRCSCs)在肿瘤转移、复发和化疗耐药中起着至关重要的作用。然而,目前尚无基于 CRCSCs 相关基因的临床可用的预后标志物。在这项研究中,我们采用单细胞转录组测序来区分 CRC 微环境中的癌症干细胞(CSCs),并在单细胞水平分析它们的特性。随后,我们利用 TCGA 和 GEO 数据库中的数据,开发了一个用于 CRCSCs 相关基因的预后风险模型,并验证了其诊断性能。此外,我们还研究了风险模型中相关基因的功能富集、免疫反应和化疗药物敏感性。最后,我们确定风险模型中的关键基因 RPS17 是进一步全面研究的潜在预后标志物和治疗靶点。我们的研究结果为 CRC 的预后治疗提供了新的见解,并为系统全面地了解 CRC 的发展提供了新的视角。

https://cdn.ncbi.nlm.nih.gov/pmc/blobs/4192/11133358/68ce4f2372e0/41598_2024_62913_Fig1_HTML.jpg

文献AI研究员

20分钟写一篇综述,助力文献阅读效率提升50倍。

立即体验

用中文搜PubMed

大模型驱动的PubMed中文搜索引擎

马上搜索

文档翻译

学术文献翻译模型,支持多种主流文档格式。

立即体验