Suppr超能文献

利用单细胞分析技术探索胰岛移植中巨噬细胞的分子机制。

Exploring the molecular mechanisms of macrophages in islet transplantation using single-cell analysis.

机构信息

Imaging Department, Institute of Translational Medicine, Health Science Center, The First Affiliated Hospital of Shenzhen University, Shenzhen Second People's Hospital, Shenzhen, Guangdong, China.

MetaLife Lab, Shenzhen Institute of Translational Medicine, Shenzhen, Guangdong, China.

出版信息

Front Immunol. 2024 Aug 29;15:1407118. doi: 10.3389/fimmu.2024.1407118. eCollection 2024.

Abstract

BACKGROUND

Islet transplantation is a promising treatment for type 1 diabetes that aims to restore insulin production and improve glucose control, but long-term graft survival remains a challenge due to immune rejection.

METHODS

ScRNA-seq data from syngeneic and allogeneic islet transplantation grafts were obtained from GSE198865. Seurat was used for filtering and clustering, and UMAP was used for dimension reduction. Differentially expressed genes were analyzed between syngeneic and allogeneic islet transplantation grafts. Gene set variation analysis (GSVA) was performed on the HALLMARK gene sets from MSigDB. Monocle 2 was used to reconstruct differentiation trajectories, and cytokine signature enrichment analysis was used to compare cytokine responses between syngeneic and allogeneic grafts.

RESULTS

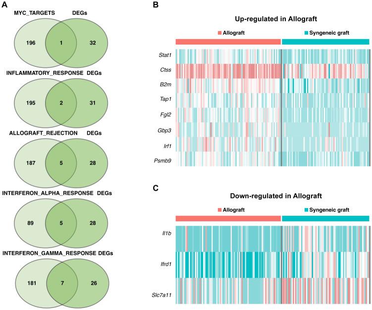
Three distinct macrophage clusters (Mø-C1, Mø-C2, and Mø-C3) were identified, revealing complex interactions and regulatory mechanisms within macrophage populations. The significant activation of macrophages in allogeneic transplants was marked by the upregulation of allograft rejection-related genes and pathways involved in inflammatory and interferon responses. GSVA revealed eight pathways significantly upregulated in the Mø-C2 cluster. Trajectory analysis revealed that Mø-C3 serves as a common progenitor, branching into Mø-C1 and Mø-C2. Cytokine signature enrichment analysis revealed significant differences in cytokine responses, highlighting the distinct immunological environments created by syngeneic and allogeneic grafts.

CONCLUSION

This study significantly advances the understanding of macrophage roles within the context of islet transplantation by revealing the interactions between immune pathways and cellular fate processes. The findings highlight potential therapeutic targets for enhancing graft survival and function, emphasizing the importance of understanding the immunological aspects of transplant acceptance and longevity.

摘要

背景

胰岛移植是治疗 1 型糖尿病的一种有前途的方法,旨在恢复胰岛素产生并改善血糖控制,但由于免疫排斥,长期移植物存活仍然是一个挑战。

方法

从 GSE198865 中获得了同种和同种异体胰岛移植移植物的 scRNA-seq 数据。使用 Seurat 进行过滤和聚类,使用 UMAP 进行降维。分析同种和同种异体胰岛移植移植物之间差异表达的基因。对 MSigDB 中的 HALLMARK 基因集进行基因集变异分析(GSVA)。使用 Monocle 2 重建分化轨迹,并进行细胞因子特征富集分析,以比较同种和同种异体移植物的细胞因子反应。

结果

鉴定出三个不同的巨噬细胞簇(Mø-C1、Mø-C2 和 Mø-C3),揭示了巨噬细胞群体内的复杂相互作用和调节机制。同种异体移植中巨噬细胞的显著激活表现为同种异体排斥相关基因和参与炎症和干扰素反应的途径上调。GSVA 显示八个途径在 Mø-C2 簇中显著上调。轨迹分析表明,Mø-C3 作为共同祖细胞,分支为 Mø-C1 和 Mø-C2。细胞因子特征富集分析显示细胞因子反应存在显著差异,突出了同种和同种异体移植物所创造的不同免疫环境。

结论

本研究通过揭示免疫途径和细胞命运过程之间的相互作用,显著推进了对胰岛移植中巨噬细胞作用的理解。研究结果突出了增强移植物存活和功能的潜在治疗靶点,强调了了解移植接受和长期存活的免疫方面的重要性。

https://cdn.ncbi.nlm.nih.gov/pmc/blobs/85b4/11391485/df36f2582ea4/fimmu-15-1407118-g001.jpg

文献AI研究员

20分钟写一篇综述,助力文献阅读效率提升50倍。

立即体验

用中文搜PubMed

大模型驱动的PubMed中文搜索引擎

马上搜索

文档翻译

学术文献翻译模型,支持多种主流文档格式。

立即体验