Suppr超能文献

闲暇时间体力活动、久坐时间与非酒精性脂肪肝疾病风险:普利亚地区的一项横断面研究。

Leisure-Time Physical Activity, Time Spent Sitting and Risk of Non-alcoholic Fatty Liver Disease: A Cross-Sectional Study in Puglia.

机构信息

National Institute of Gastroenterology-IRCCS "S. de Bellis", Castellana Grotte, Italy.

Estadìstica y Bioestadìstica Escuela de Nutriciòn, Facultad de Ciencias Médicas, Universidad Nacional de Córdoba, Córdoba, Argentina.

出版信息

J Gen Intern Med. 2024 Nov;39(14):2788-2796. doi: 10.1007/s11606-024-08804-9. Epub 2024 May 28.

Abstract

BACKGROUND

Non-alcoholic fatty liver disease (NAFLD) is the most common chronic liver disease in the world. The increasingly sedentary lifestyle in recent years may have accelerated the development of NAFLD, independent of the level of physical activity.

OBJECTIVE

The purpose of this cross-sectional study was to determine the association between leisure-time physical activity (LTPA) and time spent sitting (TSS) and the likelihood of developing NAFLD in a sample of men and women aged 18-64 years, from southern Italy.

DESIGN

The study is based on two cohort studies, a randomized clinical trial and an observational cost-benefit study.

PARTICIPANTS

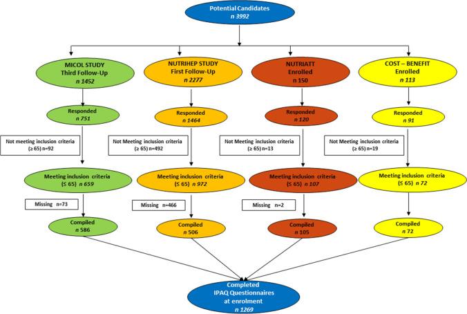
A total of 1269 participants (51.5% women) drawn from 3992 eligible subjects were enrolled in this study.

EXPOSURES

Leisure-time physical activity (LTPA) and time spent sitting (TSS) were assessed using the Italian long form of the International Physical Activity Questionnaire (IPAQ-LF), designed for administration to adults aged 18 to 65 years.

MAIN MEASURES

The association of exposures with the probability of belonging to a certain NAFLD degree of severity.

KEY RESULTS

The probability of having mild, moderate, and severe NAFLD tends to decrease with increasing LTPA and decreasing TSS levels. We selected a combination of participants aged 50 years and older stratified by gender. Men had a statistically significant difference in the probability of developing moderate NAFLD if they spent 70 h per week sitting and had low LTPA, while among women there was a statistically significant difference in the probability of developing mild or moderate NAFLD if they had moderate LPTA and spent 35-70 h/week sitting.

CONCLUSIONS

The study thus showed that the amount of LTPA and the amount of TSS are associated with development and progression of NAFLD, but this relationship is not a linear one-especially in women aged ≥ 50 years old.

摘要

背景

非酒精性脂肪性肝病(NAFLD)是世界上最常见的慢性肝病。近年来,久坐不动的生活方式日益增多,可能加速了 NAFLD 的发展,这与体力活动水平无关。

目的

本横断面研究旨在确定意大利南部 18-64 岁男性和女性样本中,休闲时间体力活动(LTPA)和久坐时间(TSS)与 NAFLD 发病的相关性。

设计

本研究基于两项队列研究,一项随机临床试验和一项观察性成本效益研究。

参与者

共有 1269 名参与者(51.5%为女性)参与了这项研究,他们是从 3992 名合格受试者中抽取的。

暴露情况

休闲时间体力活动(LTPA)和久坐时间(TSS)使用意大利国际体力活动问卷(IPAQ-LF)的长表进行评估,该问卷专为 18-65 岁成年人设计。

主要观察指标

暴露情况与特定 NAFLD 严重程度概率的相关性。

主要结果

随着 LTPA 的增加和 TSS 水平的降低,发生轻度、中度和重度 NAFLD 的概率趋于降低。我们选择了按性别分层的 50 岁及以上的参与者组合。如果男性每周久坐 70 小时且 LTPA 较低,则发生中度 NAFLD 的概率存在统计学差异;而如果女性每周久坐 35-70 小时且进行中等程度的 LPTA,则发生轻度或中度 NAFLD 的概率存在统计学差异。

结论

因此,该研究表明,LTPA 的量和 TSS 的量与 NAFLD 的发生和进展相关,但这种关系不是线性的——尤其是在年龄≥50 岁的女性中。

https://cdn.ncbi.nlm.nih.gov/pmc/blobs/0510/11534907/c293e7d60340/11606_2024_8804_Fig1_HTML.jpg

文献AI研究员

20分钟写一篇综述,助力文献阅读效率提升50倍。

立即体验

用中文搜PubMed

大模型驱动的PubMed中文搜索引擎

马上搜索

文档翻译

学术文献翻译模型,支持多种主流文档格式。

立即体验