Suppr超能文献

p14 的缺失通过减少肽表面密度,经由非经典 Wnt 信号降低黑色素瘤的免疫原性。

Loss of p14 diminishes immunogenicity in melanoma via non-canonical Wnt signaling by reducing the peptide surface density.

机构信息

Department of Dermatology, Venereology and Allergology, University Hospital Würzburg, Germany.

Rudolf-Virchow-Centre for Integrative and Translational Bioimaging, University of Würzburg, Germany.

出版信息

Mol Oncol. 2024 Oct;18(10):2449-2470. doi: 10.1002/1878-0261.13660. Epub 2024 May 28.

Abstract

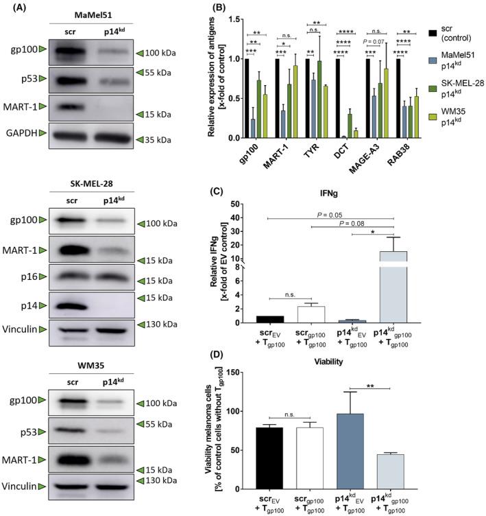
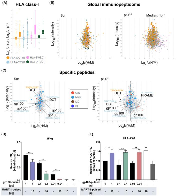
Immunotherapy has achieved tremendous success in melanoma. However, only around 50% of advanced melanoma patients benefit from immunotherapy. Cyclin-dependent kinase inhibitor 2A (CDKN2A), encoding the two tumor-suppressor proteins p14 and p16, belongs to the most frequently inactivated gene loci in melanoma and leads to decreased T cell infiltration. While the role of p16 has been extensively investigated, knowledge about p14 in melanoma is scarce. In this study, we elucidate the impact of reduced p14 expression on melanoma immunogenicity. Knockdown of p14 in melanoma cell lines diminished their recognition and killing by melanoma differentiation antigen (MDA)-specific T cells. Resistance was caused by a reduction of the peptide surface density of presented MDAs. Immunopeptidomic analyses revealed that antigen presentation via human leukocyte antigen class I (HLA-I) molecules was enhanced upon p14 downregulation in general, but absolute and relative expression of cognate peptides was decreased. However, this phenotype is associated with a favorable outcome for melanoma patients. Limiting Wnt5a signaling reverted this phenotype, suggesting an involvement of non-canonical Wnt signaling. Taken together, our data indicate a new mechanism limiting MDA-specific T cell responses by decreasing both absolute and relative MDA-peptide presentation in melanoma.

摘要

免疫疗法在黑色素瘤治疗中取得了巨大成功。然而,只有约 50%的晚期黑色素瘤患者能从免疫疗法中获益。细胞周期蛋白依赖性激酶抑制剂 2A(CDKN2A)编码两种肿瘤抑制蛋白 p14 和 p16,是黑色素瘤中最常失活的基因座之一,导致 T 细胞浸润减少。虽然 p16 的作用已被广泛研究,但关于黑色素瘤中 p14 的知识却很少。在这项研究中,我们阐明了 p14 表达降低对黑色素瘤免疫原性的影响。在黑色素瘤细胞系中敲低 p14 会降低其被黑色素瘤分化抗原(MDA)特异性 T 细胞的识别和杀伤能力。这种抵抗是由于所呈递的 MDAs 的肽表面密度降低所致。免疫肽组学分析显示,p14 下调后,一般来说抗原呈递通过人类白细胞抗原 I 类(HLA-I)分子增强,但同源肽的绝对和相对表达减少。然而,这种表型与黑色素瘤患者的良好预后相关。限制 Wnt5a 信号转导可逆转这种表型,表明非经典 Wnt 信号转导的参与。总之,我们的数据表明,通过降低黑色素瘤中绝对和相对 MDA 肽呈递,p14 表达降低限制了 MDA 特异性 T 细胞反应的新机制。

https://cdn.ncbi.nlm.nih.gov/pmc/blobs/b2be/11459041/c77f6cb187d0/MOL2-18-2449-g006.jpg

文献AI研究员

20分钟写一篇综述,助力文献阅读效率提升50倍。

立即体验

用中文搜PubMed

大模型驱动的PubMed中文搜索引擎

马上搜索

文档翻译

学术文献翻译模型,支持多种主流文档格式。

立即体验