Suppr超能文献

抑制 p90 核糖体 S6 激酶可破坏黑素瘤细胞的生长和免疫逃逸。

Inhibition of p90 ribosomal S6 kinases disrupts melanoma cell growth and immune evasion.

机构信息

Department of Hematology, Oncology and Pneumology, University Hospital Muenster, 48149, Muenster, Germany.

Department of Dermatology, Venereology and Allergology, University Hospital Wuerzburg, 97080, Wuerzburg, Germany.

出版信息

J Exp Clin Cancer Res. 2023 Jul 19;42(1):175. doi: 10.1186/s13046-023-02755-5.

Abstract

BACKGROUND

The mitogen-activated protein kinase (MAPK) signaling pathway is frequently hyperactivated in malignant melanoma and its inhibition has proved to be an efficient treatment option for cases harboring BRAF mutations (BRAF). However, there is still a significant need for effective targeted therapies for patients with other melanoma subgroups characterized by constitutive MAPK activation, such as tumors with NRAS or NF-1 alterations (NRAS, NF-1), as well as for patients with MAPK pathway inhibitor-resistant BRAF melanomas, which commonly exhibit a reactivation of this pathway. p90 ribosomal S6 kinases (RSKs) represent central effectors of MAPK signaling, regulating cell cycle progression and survival.

METHODS

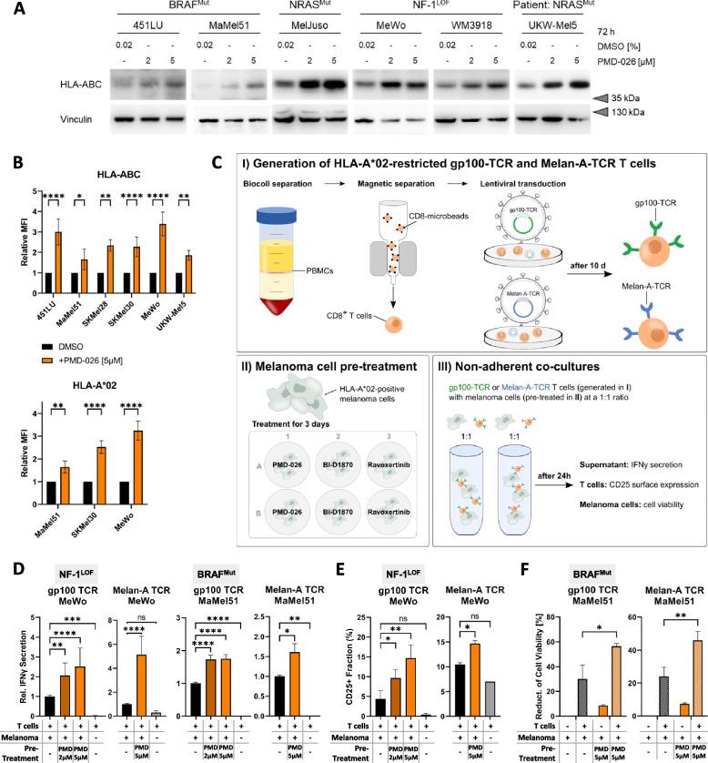
RSK activity and the functional effects of its inhibition by specific small molecule inhibitors were investigated in established melanoma cell lines and patient-derived short-term cultures from different MAPK pathway-hyperactivated genomic subgroups (NRAS, BRAF, NF-1). Real-time qPCR, immunoblots and flow cytometric cell surface staining were used to explore the molecular changes following RSK inhibition. The effect on melanoma cell growth was evaluated by various two- and three-dimensional in vitro assays as well as with melanoma xenograft mouse models. Co-cultures with gp100- or Melan-A-specific cytotoxic T cells were used to assess immunogenicity of melanoma cells and associated T-cell responses.

RESULTS

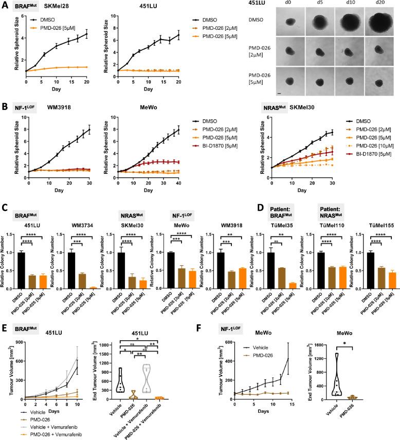
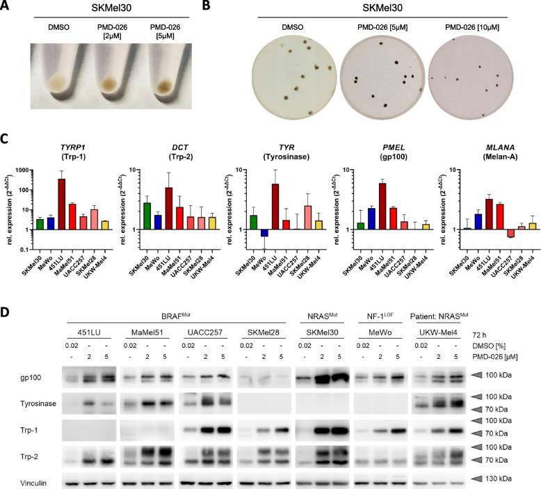
In line with elevated activity of the MAPK/RSK signaling axis, growth and survival of not only BRAF but also NRAS and NF-1 melanoma cells were significantly impaired by RSK inhibitors. Intriguingly, RSK inhibition was particularly effective in three-dimensional growth settings with long-term chronic drug exposure and suppressed tumor cell growth of in vivo melanoma models. Additionally, our study revealed that RSK inhibition simultaneously promoted differentiation and immunogenicity of the tumor cells leading to enhanced T-cell activation and melanoma cell killing.

CONCLUSIONS

Collectively, RSK inhibitors exhibited both multi-layered anti-tumor efficacy and broad applicability across different genomic melanoma subgroups. RSK inhibition may therefore represent a promising novel therapeutic strategy for malignant melanoma with hyperactivated MAPK signaling.

摘要

背景

丝裂原活化蛋白激酶(MAPK)信号通路在恶性黑色素瘤中经常被过度激活,其抑制已被证明是治疗携带 BRAF 突变(BRAF)的病例的有效治疗选择。然而,对于其他具有组成性 MAPK 激活的黑色素瘤亚组的患者,如具有 NRAS 或 NF-1 改变的肿瘤(NRAS、NF-1),以及对于 MAPK 通路抑制剂耐药的 BRAF 黑色素瘤患者,仍然需要有效的靶向治疗方法,这些患者通常会重新激活该通路。p90 核糖体 S6 激酶(RSK)是 MAPK 信号的核心效应物,调节细胞周期进程和存活。

方法

在不同 MAPK 通路过度激活的基因组亚组(NRAS、BRAF、NF-1)中,通过建立的黑色素瘤细胞系和患者来源的短期培养物,研究了 RSK 活性及其被特异性小分子抑制剂抑制的功能影响。使用实时 qPCR、免疫印迹和流式细胞术细胞表面染色来探索 RSK 抑制后的分子变化。通过各种二维和三维体外测定以及黑色素瘤异种移植小鼠模型来评估对黑色素瘤细胞生长的影响。使用 gp100 或 Melan-A 特异性细胞毒性 T 细胞共培养来评估黑色素瘤细胞的免疫原性和相关 T 细胞反应。

结果

与 MAPK/RSK 信号轴的升高活性一致,不仅 BRAF,而且 NRAS 和 NF-1 黑色素瘤细胞的生长和存活都显著受到 RSK 抑制剂的损害。有趣的是,RSK 抑制在具有长期慢性药物暴露的三维生长环境中特别有效,并抑制了体内黑色素瘤模型中的肿瘤细胞生长。此外,我们的研究表明,RSK 抑制同时促进了肿瘤细胞的分化和免疫原性,导致增强的 T 细胞激活和黑色素瘤细胞杀伤。

结论

总的来说,RSK 抑制剂表现出多层次的抗肿瘤疗效和广泛适用于不同的基因组黑色素瘤亚组。因此,RSK 抑制可能代表一种有前途的新型治疗策略,用于治疗过度激活 MAPK 信号的恶性黑色素瘤。

https://cdn.ncbi.nlm.nih.gov/pmc/blobs/99d6/10354913/de0cc00183bd/13046_2023_2755_Fig1_HTML.jpg

文献AI研究员

20分钟写一篇综述,助力文献阅读效率提升50倍。

立即体验

用中文搜PubMed

大模型驱动的PubMed中文搜索引擎

马上搜索

文档翻译

学术文献翻译模型,支持多种主流文档格式。

立即体验