Suppr超能文献

C 代谢物示踪显示谷氨酰胺和乙酸盐是 CD8 T 细胞的关键体内燃料。

C metabolite tracing reveals glutamine and acetate as critical in vivo fuels for CD8 T cells.

机构信息

Department of Metabolism and Nutritional Programming, Van Andel Institute, Grand Rapids, MI, USA.

Metabolism and Nutrition (MeNu) Program, Van Andel Institute, Grand Rapids, MI, USA.

出版信息

Sci Adv. 2024 May 31;10(22):eadj1431. doi: 10.1126/sciadv.adj1431. Epub 2024 May 29.

Abstract

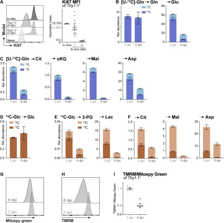
Infusion of C-labeled metabolites provides a gold standard for understanding the metabolic processes used by T cells during immune responses in vivo. Through infusion of C-labeled metabolites (glucose, glutamine, and acetate) in -infected mice, we demonstrate that CD8 T effector (Teff) cells use metabolites for specific pathways during specific phases of activation. Highly proliferative early Teff cells in vivo shunt glucose primarily toward nucleotide synthesis and leverage glutamine anaplerosis in the tricarboxylic acid (TCA) cycle to support adenosine triphosphate and de novo pyrimidine synthesis. In addition, early Teff cells rely on glutamic-oxaloacetic transaminase 1 (Got1)-which regulates de novo aspartate synthesis-for effector cell expansion in vivo. CD8 Teff cells change fuel preference over the course of infection, switching from glutamine- to acetate-dependent TCA cycle metabolism late in infection. This study provides insights into the dynamics of Teff metabolism, illuminating distinct pathways of fuel consumption associated with CD8 Teff cell function in vivo.

摘要

输注 C 标记的代谢物为了解 T 细胞在体内免疫反应过程中使用的代谢过程提供了金标准。通过在感染的小鼠中输注 C 标记的代谢物(葡萄糖、谷氨酰胺和乙酸盐),我们证明 CD8 T 效应(Teff)细胞在激活的特定阶段使用代谢物进行特定途径。体内高度增殖的早期 Teff 细胞主要将葡萄糖分流到核苷酸合成中,并利用三羧酸(TCA)循环中的谷氨酰胺氨甲酰转移酶(Got1)来支持三磷酸腺苷和从头嘧啶合成。此外,早期 Teff 细胞依赖于谷草转氨酶 1(Got1)——调节从头天冬氨酸合成——在体内进行效应细胞扩增。CD8 Teff 细胞在感染过程中改变燃料偏好,从感染后期的谷氨酰胺依赖型 TCA 循环代谢转变为依赖于乙酸盐的 TCA 循环代谢。这项研究提供了 Teff 代谢动力学的见解,阐明了与体内 CD8 Teff 细胞功能相关的燃料消耗的不同途径。

https://cdn.ncbi.nlm.nih.gov/pmc/blobs/5425/11135420/40d8a1924a15/sciadv.adj1431-f1.jpg

文献AI研究员

20分钟写一篇综述,助力文献阅读效率提升50倍。

立即体验

用中文搜PubMed

大模型驱动的PubMed中文搜索引擎

马上搜索

文档翻译

学术文献翻译模型,支持多种主流文档格式。

立即体验