Suppr超能文献

TGF-β 信号通路限制了 NK 细胞在人类膀胱癌中的抗肿瘤免疫效应功能。

TGF-β signalling limits effector function capacity of NK cell anti-tumour immunity in human bladder cancer.

机构信息

Frazer Institute, The University of Queensland, Woolloongabba, QLD, 4102, Australia.

Frazer Institute, The University of Queensland, Woolloongabba, QLD, 4102, Australia; QCIF Bioinformatics, Queensland Cyber Infrastructure Foundation Ltd, Brisbane, Australia.

出版信息

EBioMedicine. 2024 Jun;104:105176. doi: 10.1016/j.ebiom.2024.105176. Epub 2024 May 28.

Abstract

BACKGROUND

Natural killer (NK) cells are important innate immunity players and have unique abilities to recognize and eliminate cancer cells, particularly in settings of antibody-opsonization and antibody-dependant cellular cytotoxicity (ADCC). However, NK cell-based responses in bladder cancers to therapeutic antibodies are typically immunosuppressed, and these immunosuppressive mechanisms are largely unknown.

METHODS

Single cell RNA sequencing (scRNA-seq) and high-dimensional flow cytometry were used to investigate the phenotype of tumour-infiltrating NK cells in patients with bladder cancer. Further, in vitro, and in vivo models of this disease were used to validate these findings.

FINDINGS

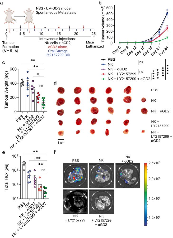
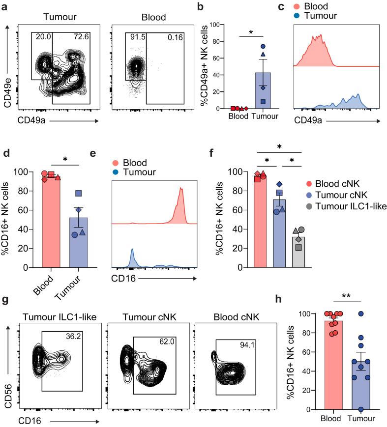
NK cells within bladder tumours displayed reduced expression of FcγRIIIa/CD16, the critical Fc receptor involved in ADCC-mediated cytotoxicity, on both transcriptional and protein levels. Transcriptional signatures of transforming growth factor (TGF)-β-signalling, a pleiotropic cytokine known for its immunosuppressive and tissue residency-inducing effects, were upregulated in tumour-infiltrating NK cells. TGF-β mediated CD16 downregulation on NK cells, was further validated in vitro, which was accompanied by a transition into a tissue residency phenotype. This CD16 downregulation was also abrogated by TGF-βR signalling inhibition, which could also restore the ADCC ability of NK cells subject to TGF-β effects. In a humanized mouse model of bladder cancer, mice treated with a TGF-β inhibitor exhibited increased ADCC activity compared to mice treated only with antibodies.

INTERPRETATION

This study highlights how TGF-β-rich bladder cancers inhibit NK cell-mediated ADCC by downregulating CD16. TGF-β inhibition represents new avenues to reverse immunosuppression and enhance the tumoricidal capacity of NK cells in bladder cancer.

FUNDING

The Guimaraes Laboratory is funded by a US Department of Defense-Breast Cancer Research Program-Breakthrough Award Level 1 (#BC200025), a grant (#2019485) awarded through the Medical Research Future Fund (MRFF, with the support of the Queensland Children's Hospital Foundation, Microba Life Sciences, Richie's Rainbow Foundation, Translational Research Institute (TRI) and UQ), and a grant (#RSS_2023_085) funded by a Metro South Health Research Support Scheme. J.K.M.W. is funded by a UQ Research Training Program PhD Scholarship and N.O. is funded by a NHMRC Postgraduate Scholarship (#2021932).

摘要

背景

自然杀伤 (NK) 细胞是重要的先天免疫细胞,具有识别和消除癌细胞的独特能力,尤其是在抗体调理和抗体依赖的细胞毒性 (ADCC) 的情况下。然而,膀胱癌患者的 NK 细胞对治疗性抗体的反应通常受到免疫抑制,这些免疫抑制机制在很大程度上尚不清楚。

方法

使用单细胞 RNA 测序 (scRNA-seq) 和高维流式细胞术研究膀胱癌患者肿瘤浸润 NK 细胞的表型。此外,还使用该疾病的体外和体内模型来验证这些发现。

结果

膀胱肿瘤内的 NK 细胞在转录和蛋白水平上均表现出 FcγRIIIa/CD16 的表达减少,FcγRIIIa/CD16 是 ADCC 介导的细胞毒性中涉及的关键 Fc 受体。转化生长因子 (TGF)-β 信号转导的转录特征上调,TGF-β 是一种具有免疫抑制和组织驻留诱导作用的多效细胞因子。在体外进一步验证了 TGF-β 介导的 NK 细胞 CD16 下调,同时 NK 细胞向组织驻留表型转变。TGF-βR 信号抑制可消除这种 CD16 下调,并可恢复 TGF-β 作用下 NK 细胞的 ADCC 能力。在膀胱癌的人源化小鼠模型中,与仅用抗体治疗的小鼠相比,用 TGF-β 抑制剂治疗的小鼠表现出增强的 ADCC 活性。

解释

这项研究强调了富含 TGF-β 的膀胱癌如何通过下调 CD16 来抑制 NK 细胞介导的 ADCC。TGF-β 抑制为逆转免疫抑制和增强膀胱癌中 NK 细胞的细胞毒性提供了新的途径。

资金

Guimaraes 实验室由美国国防部乳腺癌研究计划突破奖一级 (#BC200025)、通过医学研究未来基金 (#2019485) 授予的一项资助 (#2019485)(得到昆士兰儿童医院基金会、Microba Life Sciences、Richie's Rainbow Foundation、转化研究所以及昆士兰大学的支持)和一项由 Metro South Health Research Support Scheme 资助的 (#RSS_2023_085) 资助。J.K.M.W. 由昆士兰大学研究培训计划博士奖学金资助,N.O. 由 NHMRC 研究生奖学金 (#2021932) 资助。

https://cdn.ncbi.nlm.nih.gov/pmc/blobs/ab89/11154198/87c1cdfc7547/gr1.jpg

文献AI研究员

20分钟写一篇综述,助力文献阅读效率提升50倍。

立即体验

用中文搜PubMed

大模型驱动的PubMed中文搜索引擎

马上搜索

文档翻译

学术文献翻译模型,支持多种主流文档格式。

立即体验