Suppr超能文献

三阴性乳腺癌中对检查点阻断免疫疗法耐药的自然杀伤细胞的表型和细胞因子

Phenotypes and cytokines of NK cells in triple-negative breast cancer resistant to checkpoint blockade immunotherapy.

作者信息

Wang Youlong, Jiang Yongluo, Ding Fadian, Lu Jun, Huang Tong, Zhong Guanqing, Zhu Pengfei, Ma Yue, Li Jin, Wang Xinjia, Lin Jiacai, Zheng Hongjun, Wang Weidong, Xu Yiwei, Lyu Xiajie, Niu Yu Si, Qi Xin, Li Jinjian, Chen Bocen, He Tingting, Zeng Jiling, Ma Yifei

机构信息

Department of General Surgery, Hainan Hospital of People's Liberation Army General Hospital, Sanya, Hainan, China.

Department of Nuclear Medicine, State Key Laboratory of Oncology in South China, Collaborative Innovation Center for Cancer Medicine, Sun Yat-sen University Cancer Center, Guangzhou, Guangdong, China.

出版信息

Breast Cancer Res. 2025 Apr 3;27(1):51. doi: 10.1186/s13058-025-02003-y.

Abstract

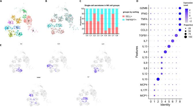
Neoadjuvant checkpoint blockade immunotherapy (NATI) significantly prolonged outcomes for triple-negative breast cancer (TNBC). Residual tumor cells that survive NATI represent high-risk cell populations with metastatic potential and usually evade immunosurveillance by NK cells. Using an 82-protein panel, we here profiled single-cell membrane proteomics of CD56+ (NCAM1+) NK cells from tumor, peri-cancerous tissue, as well as peripheral blood from 28 TNBC patients post-NATI of residual cancer burden II/III. Unsupervised clustering resulted in several distinct clusters: 2 tumor-infiltrating NK (TINK) clusters with divergent functions of immune activation (TNFRSF7+) and suppression (SELL+); 2 immuno-suppressive peri-cancerous clusters; and 1 periphery-specific cluster. Considering the contradiction of the 2 TINK clusters, we further tested cytokine functions of SELL + and TNFRSF7 + TINKs by single-cell secreting proteomics using a 32-cytokine panel. Consistently, SELL + TINK clusters were characterized by immuno-suppressive secretion patterns (IL10+). A low proportion of SELL + TINK cluster and low proportion of IL10 + secreting SELL + TINK cluster (single-cell secreting proteomics) were both associated with better progression-free survival time. These findings were validated in an independent cohort of 15 patients during 16-month follow-up. Overall, we identified a distinct immuno-suppressive TINK cell group, featuring IL10 + secreting and SELL expression with a strong relation to poor survival prognosis in TNBC patients post-NATI.

摘要

新辅助检查点阻断免疫疗法(NATI)显著延长了三阴性乳腺癌(TNBC)患者的生存期。在NATI治疗后存活的残余肿瘤细胞代表具有转移潜能的高危细胞群体,通常会逃避自然杀伤(NK)细胞的免疫监视。我们使用一个包含82种蛋白质的蛋白组,对28例NATI治疗后残余癌负担为II/III期的TNBC患者的肿瘤、癌旁组织以及外周血中的CD56+(NCAM1+)NK细胞进行了单细胞膜蛋白质组分析。无监督聚类产生了几个不同的簇:2个具有不同免疫激活功能(TNFRSF7+)和抑制功能(SELL+)的肿瘤浸润性NK(TINK)簇;2个免疫抑制性癌旁簇;以及1个外周血特异性簇。考虑到这2个TINK簇的矛盾性,我们使用一个包含32种细胞因子的蛋白组,通过单细胞分泌蛋白质组学进一步检测了SELL+和TNFRSF7+ TINK细胞的细胞因子功能。一致的是,SELL+ TINK簇具有免疫抑制性分泌模式(IL10+)。低比例的SELL+ TINK簇和低比例分泌IL10的SELL+ TINK簇(单细胞分泌蛋白质组学)均与更好的无进展生存期相关。这些发现在一个由15例患者组成的独立队列中进行了16个月的随访验证。总体而言,我们在NATI治疗后的TNBC患者中鉴定出了一个独特的免疫抑制性TINK细胞亚群,其特征为分泌IL10并表达SELL,与不良生存预后密切相关。

https://cdn.ncbi.nlm.nih.gov/pmc/blobs/bb81/11969778/c09cb57caa47/13058_2025_2003_Fig1_HTML.jpg

文献AI研究员

20分钟写一篇综述,助力文献阅读效率提升50倍。

立即体验

用中文搜PubMed

大模型驱动的PubMed中文搜索引擎

马上搜索

文档翻译

学术文献翻译模型,支持多种主流文档格式。

立即体验