Suppr超能文献

研究肌肉内脂肪沉积和肌肉再生:从对小鼠品系、损伤模型和性别差异的比较分析中获得的见解。

Studying intramuscular fat deposition and muscle regeneration: insights from a comparative analysis of mouse strains, injury models, and sex differences.

机构信息

Department of Pharmacology and Therapeutics, Myology Institute, University of Florida, Gainesville, FL, USA.

出版信息

Skelet Muscle. 2024 May 29;14(1):12. doi: 10.1186/s13395-024-00344-4.

Abstract

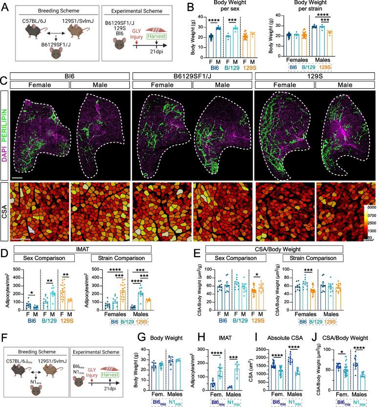
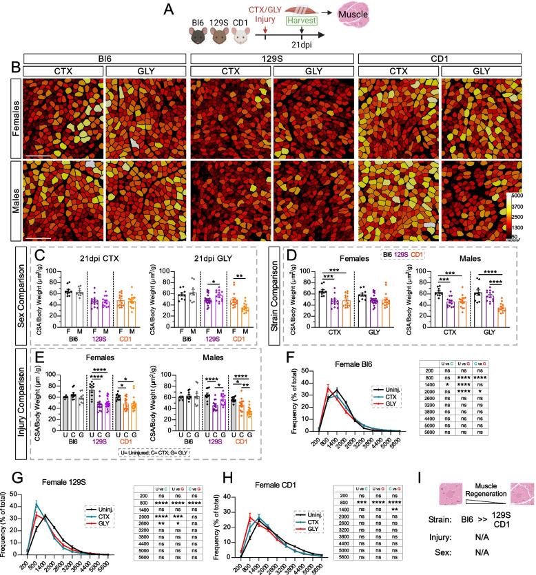
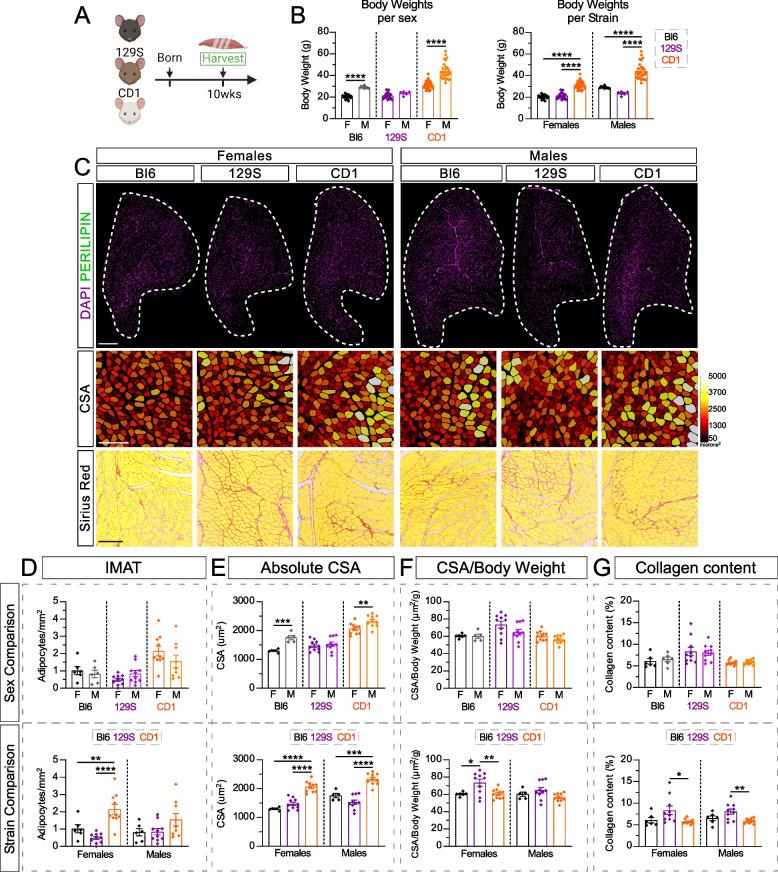
Intramuscular fat (IMAT) infiltration, pathological adipose tissue that accumulates between muscle fibers, is a shared hallmark in a diverse set of diseases including muscular dystrophies and diabetes, spinal cord and rotator cuff injuries, as well as sarcopenia. While the mouse has been an invaluable preclinical model to study skeletal muscle diseases, they are also resistant to IMAT formation. To better understand this pathological feature, an adequate pre-clinical model that recapitulates human disease is necessary. To address this gap, we conducted a comprehensive in-depth comparison between three widely used mouse strains: C57BL/6J, 129S1/SvlmJ and CD1. We evaluated the impact of strain, sex and injury type on IMAT formation, myofiber regeneration and fibrosis. We confirm and extend previous findings that a Glycerol (GLY) injury causes significantly more IMAT and fibrosis compared to Cardiotoxin (CTX). Additionally, females form more IMAT than males after a GLY injury, independent of strain. Of all strains, C57BL/6J mice, both females and males, are the most resistant to IMAT formation. In regard to injury-induced fibrosis, we found that the 129S strain formed the least amount of scar tissue. Surprisingly, C57BL/6J of both sexes demonstrated complete myofiber regeneration, while both CD1 and 129S1/SvlmJ strains still displayed smaller myofibers 21 days post injury. In addition, our data indicate that myofiber regeneration is negatively correlated with IMAT and fibrosis. Combined, our results demonstrate that careful consideration and exploration are needed to determine which injury type, mouse model/strain and sex to utilize as preclinical model especially for modeling IMAT formation.

摘要

肌肉内脂肪(IMAT)浸润是一种病理性脂肪组织,积聚在肌肉纤维之间,是多种疾病的共同特征,包括肌肉营养不良和糖尿病、脊髓和肩袖损伤以及肌肉减少症。虽然小鼠是研究骨骼肌疾病的非常宝贵的临床前模型,但它们也不易形成 IMAT。为了更好地理解这种病理特征,有必要使用能够重现人类疾病的适当临床前模型。为了解决这一差距,我们对三种广泛使用的小鼠品系:C57BL/6J、129S1/SvlmJ 和 CD1 进行了全面深入的比较。我们评估了品系、性别和损伤类型对 IMAT 形成、肌纤维再生和纤维化的影响。我们证实并扩展了先前的发现,即甘油(GLY)损伤比心脏毒素(CTX)导致更多的 IMAT 和纤维化。此外,GLY 损伤后女性比男性形成更多的 IMAT,与品系无关。在所有品系中,C57BL/6J 小鼠(雌性和雄性)对 IMAT 形成的抵抗力最强。关于损伤诱导的纤维化,我们发现 129S 品系形成的疤痕组织最少。令人惊讶的是,C57BL/6J 无论雌雄都表现出完全的肌纤维再生,而 CD1 和 129S1/SvlmJ 品系在损伤后 21 天仍显示较小的肌纤维。此外,我们的数据表明肌纤维再生与 IMAT 和纤维化呈负相关。综上所述,我们的研究结果表明,需要仔细考虑和探索选择哪种损伤类型、小鼠模型/品系和性别作为临床前模型,特别是用于模拟 IMAT 形成。

https://cdn.ncbi.nlm.nih.gov/pmc/blobs/b792/11134715/cecf49a412f0/13395_2024_344_Fig1_HTML.jpg

文献AI研究员

20分钟写一篇综述,助力文献阅读效率提升50倍。

立即体验

用中文搜PubMed

大模型驱动的PubMed中文搜索引擎

马上搜索

文档翻译

学术文献翻译模型,支持多种主流文档格式。

立即体验