Suppr超能文献

胡桃醌通过活性氧介导的 PI3K/Akt 通路诱导非小细胞肺癌细胞凋亡。

Juglone triggers apoptosis of non-small cell lung cancer through the reactive oxygen species -mediated PI3K/Akt pathway.

机构信息

Affiliated Nanjing Brain Hospital, Nanjing Medical University, Nanjing, Jiangsu, PR China.

Digestive Department, Nanjing Lishui District Hospital of Traditional Chinese Medicine, Nanjing, Jiangsu, PR China.

出版信息

PLoS One. 2024 May 30;19(5):e0299921. doi: 10.1371/journal.pone.0299921. eCollection 2024.

Abstract

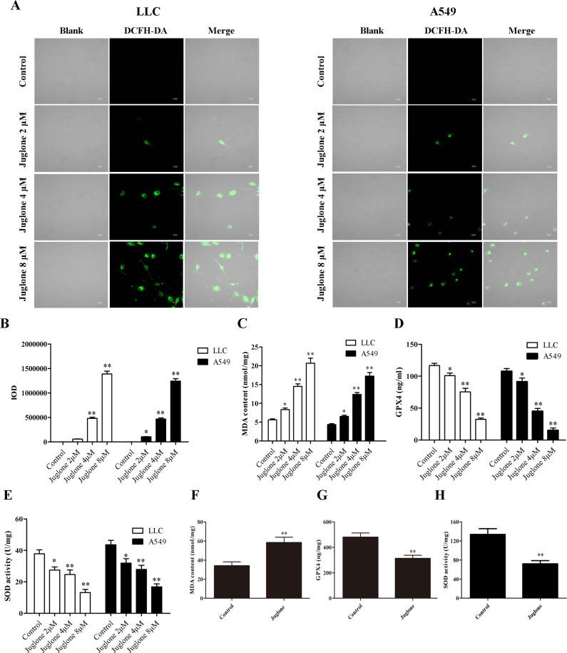
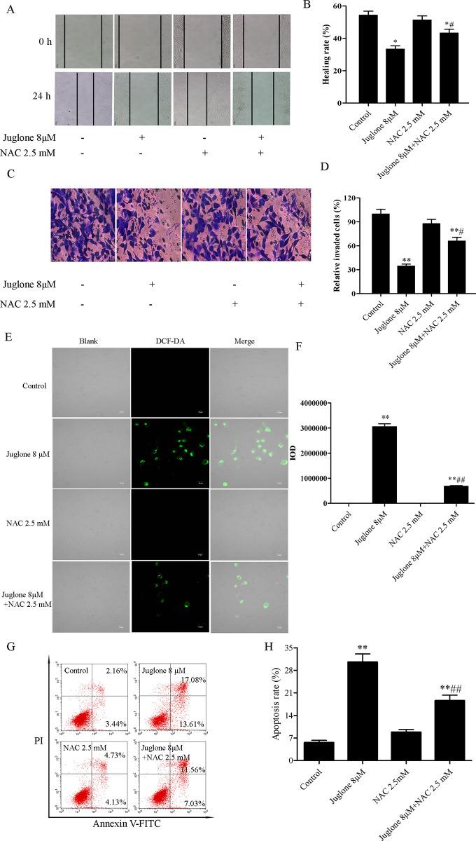
Non-small cell lung cancer (NSCLC) is one of the most common malignancies worldwide, and oxidative stress plays a crucial role in its development. Juglone, a naturally occurring naphthoquinone in J. mandshurica, exhibits significant cytotoxic activity against various cancer cell lines. However, whether the anticancer activity of juglone is associated with oxidative stress remains unexplored. In this study, mouse Lewis lung cancer (LLC) and human non-small cell lung cancer A549 cells were used to explore the anticancer mechanisms of juglone. Juglone inhibited LLC and A549 cells viability, with IC50 values of 10.78 μM and 9.47 μM, respectively, for 24 h, and substantially suppressed the migration and invasion of these two lung cancer cells. Additionally, juglone arrested the cell cycle, induced apoptosis, increased the cleavage of caspase 3 and the protein expression of Bax and Cyt c, and decreased the protein expression of Bcl-2 and caspase-3. Furthermore, juglone treatment considerably increased intracellular reactive oxygen species (ROS) and malondialdehyde (MDA) levels, but suppressed glutathione peroxidase 4 (GPX4) and superoxide dismutase (SOD) activities. It also inhibited the phosphatidylinositol 3-kinase (PI3K)/Akt signaling pathway, which was attenuated by 1,3-diCQA (an activator of PI3K/Akt). Moreover, N-acetylcysteine (a ROS scavenger) partially reversed the positive effects of juglone in terms of migration, invasion, ROS production, apoptosis, and PI3K/Akt pathway-associated protein expression. Finally, in tumor-bearing nude mouse models, juglone inhibited tumor growth without any apparent toxicity and significantly induced apoptosis in NSCLC cells. Collectively, our findings suggest that juglone triggers apoptosis via the ROS-mediated PI3K/Akt pathway. Therefore, juglone may serve as a potential therapeutic agent for the treatment of NSCLC.

摘要

非小细胞肺癌(NSCLC)是全球最常见的恶性肿瘤之一,氧化应激在其发生发展中起着至关重要的作用。胡桃醌是胡桃科胡桃属植物中一种天然存在的萘醌,对多种癌细胞系表现出显著的细胞毒性活性。然而,胡桃醌的抗癌活性是否与氧化应激有关尚未可知。在本研究中,我们使用小鼠 Lewis 肺癌(LLC)和人非小细胞肺癌 A549 细胞来探索胡桃醌的抗癌机制。胡桃醌抑制 LLC 和 A549 细胞活力,其 24 小时的 IC50 值分别为 10.78 μM 和 9.47 μM,并显著抑制这两种肺癌细胞的迁移和侵袭。此外,胡桃醌使细胞周期停滞,诱导细胞凋亡,增加 caspase 3 的裂解和 Bax、Cyt c 蛋白的表达,降低 Bcl-2 和 caspase-3 蛋白的表达。此外,胡桃醌处理显著增加细胞内活性氧(ROS)和丙二醛(MDA)水平,但抑制谷胱甘肽过氧化物酶 4(GPX4)和超氧化物歧化酶(SOD)活性。它还抑制了磷脂酰肌醇 3-激酶(PI3K)/Akt 信号通路,该通路被 1,3-二咖啡酰奎宁酸(PI3K/Akt 的激活剂)所减弱。此外,N-乙酰半胱氨酸(ROS 清除剂)部分逆转了胡桃醌在迁移、侵袭、ROS 产生、凋亡和 PI3K/Akt 通路相关蛋白表达方面的阳性作用。最后,在荷瘤裸鼠模型中,胡桃醌抑制肿瘤生长而无明显毒性,并显著诱导 NSCLC 细胞凋亡。综上所述,我们的研究结果表明,胡桃醌通过 ROS 介导的 PI3K/Akt 通路触发细胞凋亡。因此,胡桃醌可能成为治疗 NSCLC 的潜在治疗药物。

https://cdn.ncbi.nlm.nih.gov/pmc/blobs/a131/11139338/80b4db6796f0/pone.0299921.g001.jpg

文献AI研究员

20分钟写一篇综述,助力文献阅读效率提升50倍。

立即体验

用中文搜PubMed

大模型驱动的PubMed中文搜索引擎

马上搜索

文档翻译

学术文献翻译模型,支持多种主流文档格式。

立即体验