Suppr超能文献

胡桃醌抗膀胱癌的自噬相关生物学靶点及网络机制

Autophagy-related biological targets and network mechanisms of juglone against bladder cancer.

作者信息

Zhang Yuanfeng, Yang Enguang, Zhang Xinyu, Zhang Ze, Huang Guoxin, Tang Baoyuan, Chen Chaohu, Lai Longhui, Pei Zixu, Zhang Yonghai, Wang Zhiping

机构信息

Institute of Urology, Gansu Province Clinical Research Center for Urinary System Disease, The Second Hospital & Clinical Medical School, Lanzhou University, Gansu, 730000, Lanzhou, P.R. China.

Department of Urology, Shantou Central Hospital, Shantou Key Laboratory of Basic and Translational Research of Malignant Tumor, Guangdong, 515031, Shantou, P.R. China.

出版信息

J Cancer Res Clin Oncol. 2025 Jun 21;151(6):194. doi: 10.1007/s00432-025-06243-5.

Abstract

OBJECTIVE

This study aimed to explore juglone's mechanism in inducing autophagy and apoptosis in bladder cancer (BLCA) via network pharmacology and experimental validation.

METHODS

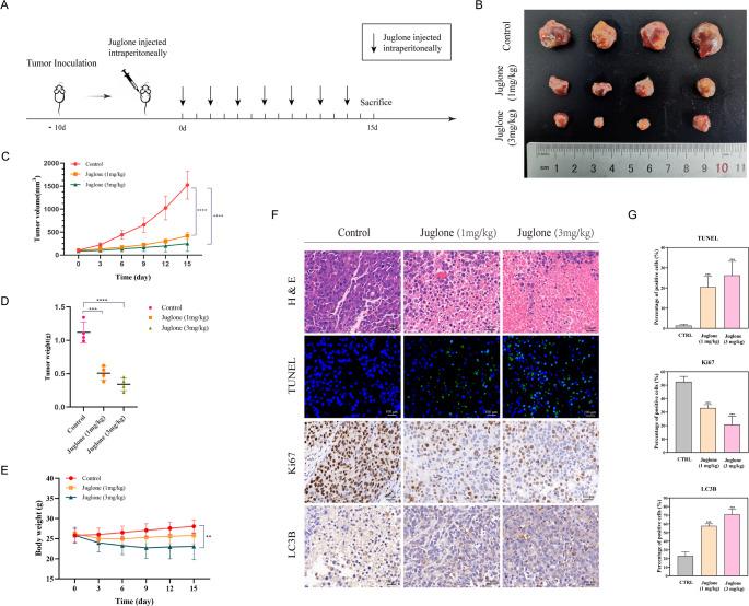
Juglone's effects on BLCA cell proliferation, apoptosis, and autophagy were assessed using CCK-8, flow cytometry, transmission electron microscopy, and Western blotting. Network pharmacology, molecular docking, and dynamics simulations identified key targets. In vivo validation employed H&E, immunohistochemical, and TUNEL staining.

RESULTS

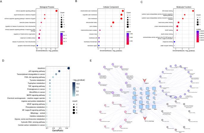
Juglone suppressed T24 and UMUC-3 cell proliferation, enhanced autophagy markers, and induced apoptosis. Network analysis identified 108 shared targets, with AKT1, CASP3, and TP53 as core nodes. Pathway enrichment implicated the PI3K/Akt signalling pathway, supported by molecular docking. Autophagy inhibition reduced juglone-induced apoptosis, confirming autophagic death's role.

CONCLUSIONS

Juglone triggers BLCA autophagy via PI3K/AKT/mTOR, upregulates apoptotic proteins, and activates caspase 3, promoting apoptosis.

摘要

目的

本研究旨在通过网络药理学和实验验证探索胡桃醌诱导膀胱癌(BLCA)自噬和凋亡的机制。

方法

使用CCK-8、流式细胞术、透射电子显微镜和蛋白质免疫印迹法评估胡桃醌对BLCA细胞增殖、凋亡和自噬的影响。通过网络药理学、分子对接和动力学模拟确定关键靶点。体内验证采用苏木精-伊红染色、免疫组织化学和TUNEL染色。

结果

胡桃醌抑制T24和UMUC-3细胞增殖,增强自噬标志物表达,并诱导凋亡。网络分析确定了108个共同靶点,其中AKT1、CASP3和TP53为核心节点。通路富集分析表明PI3K/Akt信号通路参与其中,分子对接结果支持这一结论。自噬抑制减少了胡桃醌诱导的凋亡,证实了自噬性死亡的作用。

结论

胡桃醌通过PI3K/AKT/mTOR触发BLCA自噬,上调凋亡蛋白,并激活半胱天冬酶3,从而促进凋亡。

https://cdn.ncbi.nlm.nih.gov/pmc/blobs/bde8/12181109/f63aaea49906/432_2025_6243_Fig1_HTML.jpg

文献AI研究员

20分钟写一篇综述,助力文献阅读效率提升50倍。

立即体验

用中文搜PubMed

大模型驱动的PubMed中文搜索引擎

马上搜索

文档翻译

学术文献翻译模型,支持多种主流文档格式。

立即体验