Suppr超能文献

LAMP3+ 树突状细胞与 T 细胞亚群之间的相互作用促进甲状腺乳头状癌的免疫逃逸。

Interactions between LAMP3+ dendritic cells and T-cell subpopulations promote immune evasion in papillary thyroid carcinoma.

机构信息

Department of Thyroid Surgery, The First Hospital of China Medical University, Shenyang, Liaoning, People's Republic of China.

The First Laboratory of Cancer Institute, The First Hospital of China Medical University, Shenyang, Liaoning, People's Republic of China.

出版信息

J Immunother Cancer. 2024 May 30;12(5):e008983. doi: 10.1136/jitc-2024-008983.

Abstract

BACKGROUND

The incidence of papillary thyroid cancer (PTC) continues to rise all over the world, 10-15% of the patients have a poor prognosis. Although immunotherapy has been applied in clinical practice, its therapeutic efficacy remains far from satisfactory, necessitating further investigation of the mechanism of PTC immune remodeling and exploration of novel treatment targets.

METHODS

This study conducted a single-cell RNA sequencing (scRNA-seq) analysis using 18 surgical tissue specimens procured from 14 patients diagnosed with adjacent tissues, non-progressive PTC or progressive PTC. Key findings were authenticated through spatial transcriptomics RNA sequencing, immunohistochemistry, multiplex immunohistochemistry, and an independent bulk RNA-seq data set containing 502 samples.

RESULTS

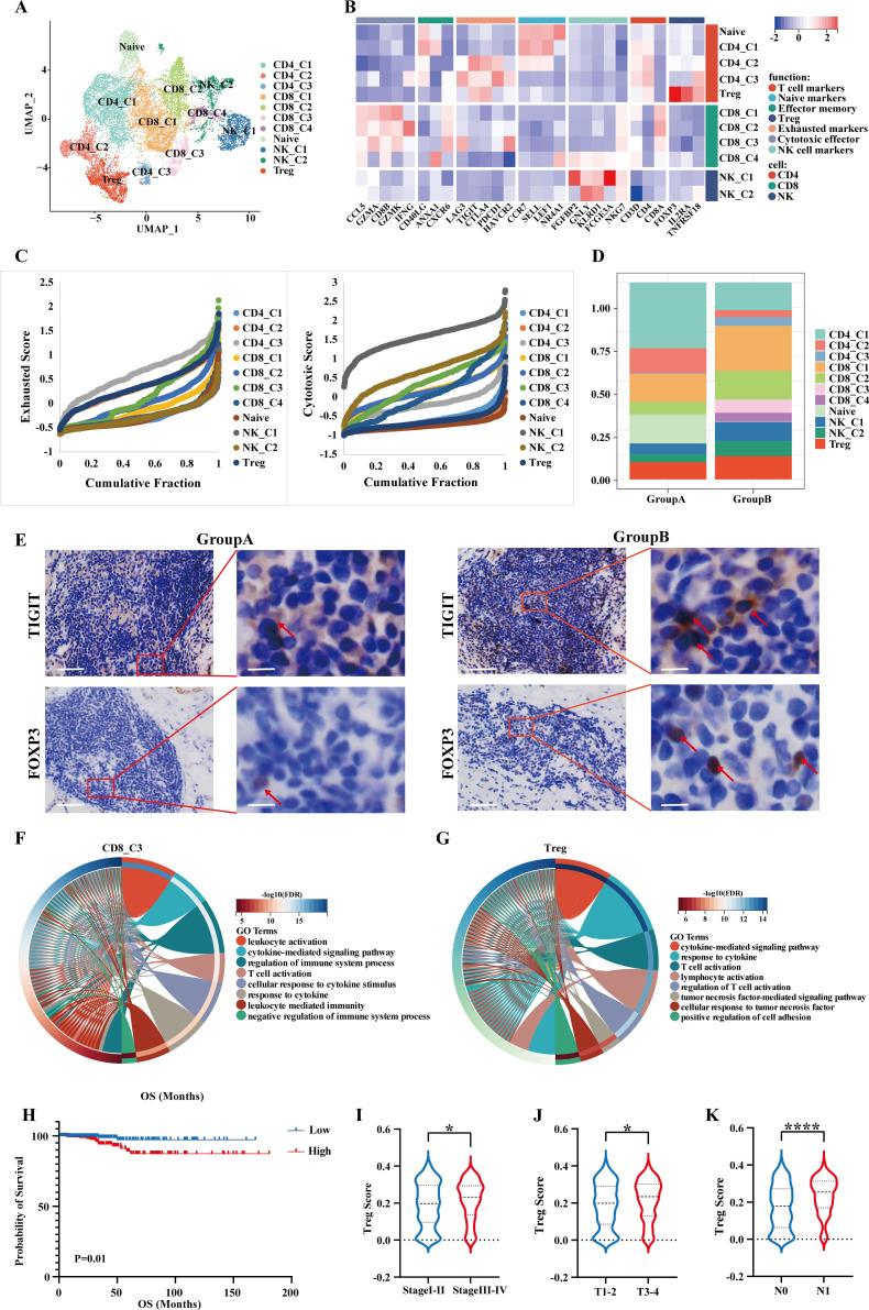
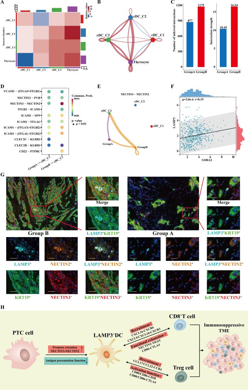
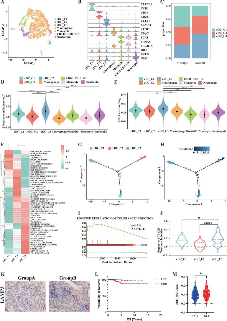
A total of 151,238 individual cells derived from 18 adjacent tissues, non-progressive PTC and progressive PTC specimens underwent scRNA-seq analysis. We found that progressive PTC exhibits the following characteristics: a significant decrease in overall immune cells, enhanced immune evasion of tumor cells, and disrupted antigen presentation function. Moreover, we identified a subpopulation of lysosomal associated membrane protein 3 (LAMP3) dendritic cells (DCs) exhibiting heightened infiltration in progressive PTC and associated with advanced T stage and poor prognosis of PTC. LAMP3 DCs promote CD8 T cells exhaustion (mediated by NECTIN2-TIGIT) and increase infiltration abundance of regulatory T cells (mediated by chemokine (C-C motif) ligand 17 (CCL17)-chemokine (C-C motif) receptor 4 (CCR4)) establishing an immune-suppressive microenvironment. Ultimately, we unveiled that progressive PTC tumor cells facilitate the retention of LAMP3 DCs within the tumor microenvironment through NECTIN3-NECTIN2 interactions, thereby rendering tumor cells more susceptible to immune evasion.

CONCLUSION

Our findings expound valuable insights into the role of the interaction between LAMP3 DCs and T-cell subpopulations and offer new and effective ideas and strategies for immunotherapy in patients with progressive PTC.

摘要

背景

全世界甲状腺乳头状癌(PTC)的发病率持续上升,10-15%的患者预后不良。虽然免疫疗法已经应用于临床实践,但疗效仍远未令人满意,因此需要进一步研究 PTC 免疫重塑的机制,并探索新的治疗靶点。

方法

本研究对 14 名患者的 18 个手术组织标本进行了单细胞 RNA 测序(scRNA-seq)分析,这些标本分别来自毗邻组织、非进展性 PTC 和进展性 PTC。通过空间转录组学 RNA 测序、免疫组织化学、多重免疫组织化学和包含 502 个样本的独立批量 RNA-seq 数据集对关键发现进行了验证。

结果

总共对来自 18 个毗邻组织、非进展性 PTC 和进展性 PTC 标本的 151238 个单个细胞进行了 scRNA-seq 分析。我们发现进展性 PTC 具有以下特征:总免疫细胞显著减少,肿瘤细胞的免疫逃逸增强,抗原呈递功能受损。此外,我们鉴定出一个溶酶体相关膜蛋白 3(LAMP3)树突状细胞(DC)亚群,在进展性 PTC 中浸润增加,并与 PTC 的晚期 T 分期和不良预后相关。LAMP3 DC 通过 NECTIN2-TIGIT 促进 CD8 T 细胞耗竭,并增加调节性 T 细胞的浸润丰度(通过趋化因子(C-C 基序)配体 17(CCL17)-趋化因子(C-C 基序)受体 4(CCR4)介导),从而建立免疫抑制微环境。最终,我们揭示了进展性 PTC 肿瘤细胞通过 NECTIN3-NECTIN2 相互作用促进 LAMP3 DC 保留在肿瘤微环境中,从而使肿瘤细胞更容易发生免疫逃逸。

结论

我们的研究结果阐明了 LAMP3 DC 与 T 细胞亚群之间相互作用的作用,为进展性 PTC 患者的免疫治疗提供了新的、有效的思路和策略。

https://cdn.ncbi.nlm.nih.gov/pmc/blobs/2ee6/11141193/b2aafb519a90/jitc-2024-008983f01.jpg

文献AI研究员

20分钟写一篇综述,助力文献阅读效率提升50倍。

立即体验

用中文搜PubMed

大模型驱动的PubMed中文搜索引擎

马上搜索

文档翻译

学术文献翻译模型,支持多种主流文档格式。

立即体验