Suppr超能文献

通过 hADSCs 球体的三维动态培养快速创新地生成软骨细胞归巢肽修饰的细胞外囊泡,以调节 M1 巨噬细胞浸润微环境中剩余耳软骨细胞的命运。

A quick and innovative pipeline for producing chondrocyte-homing peptide-modified extracellular vesicles by three-dimensional dynamic culture of hADSCs spheroids to modulate the fate of remaining ear chondrocytes in the M1 macrophage-infiltrated microenvironment.

机构信息

Chinese Academy of Medical Sciences & Peking Union Medical College Plastic Surgery Hospital and Institute, Shijingshan District, Beijing, 100144, China.

Department of Urology, Shengjing Hospital of China Medical University, No. 36, Sanhao Street, Heping District, Shenyang, 110004, China.

出版信息

J Nanobiotechnology. 2024 May 30;22(1):300. doi: 10.1186/s12951-024-02567-5.

Abstract

BACKGROUND

Extracellular vesicles (EVs) derived from human adipose-derived mesenchymal stem cells (hADSCs) have shown great therapeutic potential in plastic and reconstructive surgery. However, the limited production and functional molecule loading of EVs hinder their clinical translation. Traditional two-dimensional culture of hADSCs results in stemness loss and cellular senescence, which is unfavorable for the production and functional molecule loading of EVs. Recent advances in regenerative medicine advocate for the use of three-dimensional culture of hADSCs to produce EVs, as it more accurately simulates their physiological state. Moreover, the successful application of EVs in tissue engineering relies on the targeted delivery of EVs to cells within biomaterial scaffolds.

METHODS AND RESULTS

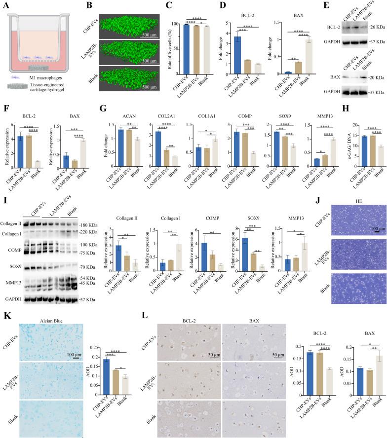
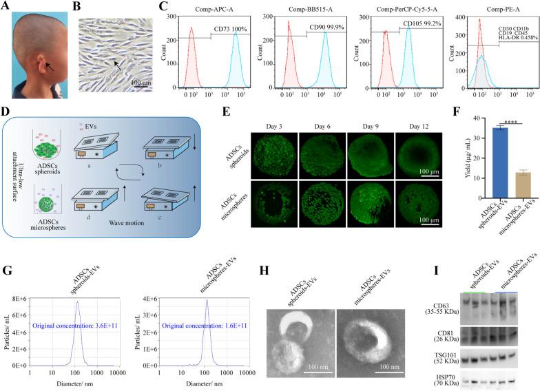
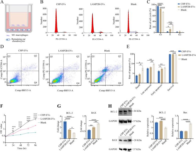
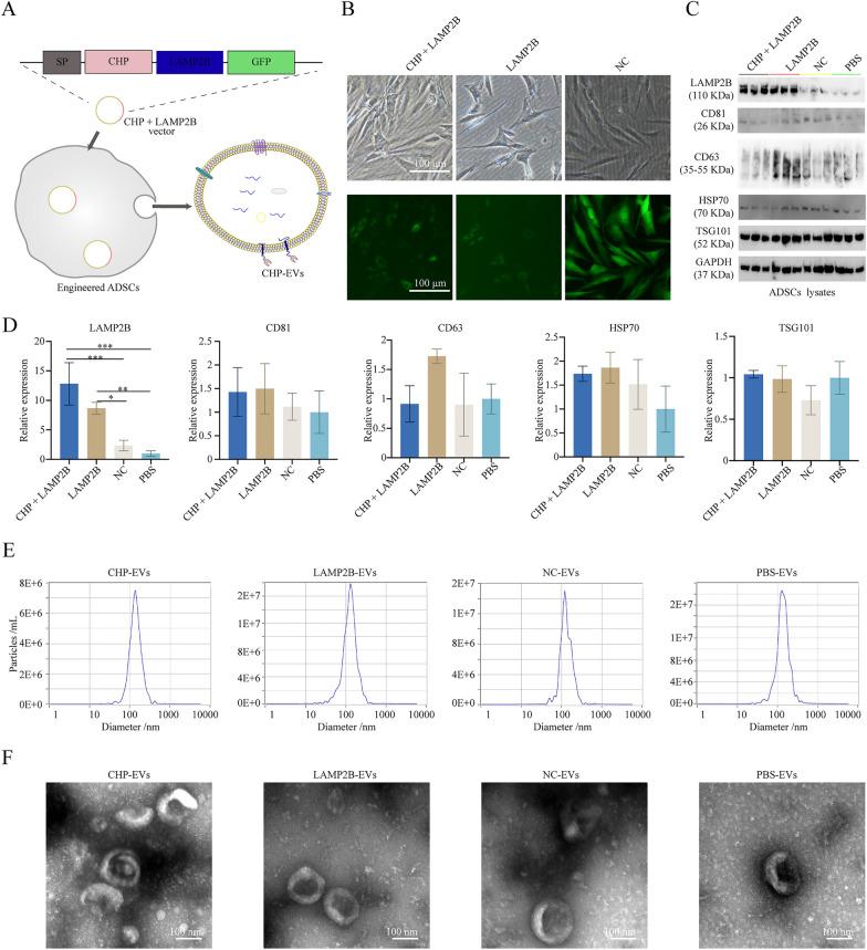
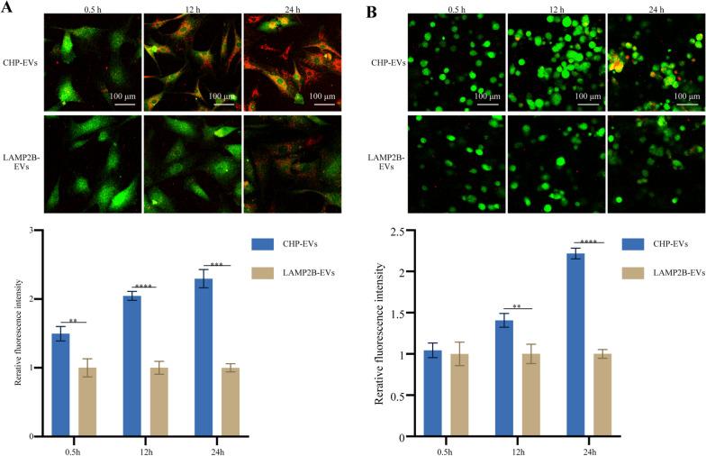
The hADSCs spheroids and hADSCs gelatin methacrylate (GelMA) microspheres are utilized to produce three-dimensional cultured EVs, corresponding to hADSCs spheroids-EVs and hADSCs microspheres-EVs respectively. hADSCs spheroids-EVs demonstrate excellent production and functional molecule loading compared with hADSCs microspheres-EVs. The upregulation of eight miRNAs (i.e. hsa-miR-486-5p, hsa-miR-423-5p, hsa-miR-92a-3p, hsa-miR-122-5p, hsa-miR-223-3p, hsa-miR-320a, hsa-miR-126-3p, and hsa-miR-25-3p) and the downregulation of hsa-miR-146b-5p within hADSCs spheroids-EVs show the potential of improving the fate of remaining ear chondrocytes and promoting cartilage formation probably through integrated regulatory mechanisms. Additionally, a quick and innovative pipeline is developed for isolating chondrocyte homing peptide-modified EVs (CHP-EVs) from three-dimensional dynamic cultures of hADSCs spheroids. CHP-EVs are produced by genetically fusing a CHP at the N-terminus of the exosomal surface protein LAMP2B. The CHP + LAMP2B-transfected hADSCs spheroids were cultured with wave motion to promote the secretion of CHP-EVs. A harvesting method is used to enable the time-dependent collection of CHP-EVs. The pipeline is easy to set up and quick to use for the isolation of CHP-EVs. Compared with nontagged EVs, CHP-EVs penetrate the biomaterial scaffolds and specifically deliver the therapeutic miRNAs to the remaining ear chondrocytes. Functionally, CHP-EVs show a major effect on promoting cell proliferation, reducing cell apoptosis and enhancing cartilage formation in remaining ear chondrocytes in the M1 macrophage-infiltrated microenvironment.

CONCLUSIONS

In summary, an innovative pipeline is developed to obtain CHP-EVs from three-dimensional dynamic culture of hADSCs spheroids. This pipeline can be customized to increase EVs production and functional molecule loading, which meets the requirements for regulating remaining ear chondrocyte fate in the M1 macrophage-infiltrated microenvironment.

摘要

背景

来源于人脂肪间充质干细胞(hADSCs)的细胞外囊泡(EVs)在整形和重建外科中显示出巨大的治疗潜力。然而,EVs 的产量有限且功能分子加载能力不足,限制了其临床转化。传统的 hADSCs 二维培养会导致干细胞特性丧失和细胞衰老,这不利于 EVs 的产生和功能分子加载。再生医学的最新进展提倡使用 hADSCs 的三维培养来产生 EVs,因为它更准确地模拟了它们的生理状态。此外,EVs 在组织工程中的成功应用依赖于将 EVs 靶向递送至生物材料支架内的细胞。

方法和结果

利用 hADSCs 球体和 hADSCs 明胶甲基丙烯酸酯(GelMA)微球来产生三维培养的 EVs,分别对应于 hADSCs 球体-EVs 和 hADSCs 微球-EVs。hADSCs 球体-EVs 的产量和功能分子加载能力均优于 hADSCs 微球-EVs。hADSCs 球体-EVs 中 8 个 miRNA(即 hsa-miR-486-5p、hsa-miR-423-5p、hsa-miR-92a-3p、hsa-miR-122-5p、hsa-miR-223-3p、hsa-miR-320a、hsa-miR-126-3p 和 hsa-miR-25-3p)的上调和 hsa-miR-146b-5p 的下调表明,通过综合调控机制,可能改善剩余耳软骨细胞的命运并促进软骨形成。此外,还开发了一种快速而创新的方法,从 hADSCs 球体的三维动态培养中分离出具有归巢肽修饰的 EVs(CHP-EVs)。CHP-EVs 通过在 exosomal 表面蛋白 LAMP2B 的 N 端基因融合 CHP 来产生。将 CHP+LAMP2B 转染的 hADSCs 球体与波运动一起培养,以促进 CHP-EVs 的分泌。使用一种收获方法可以实现 CHP-EVs 的时间依赖性收集。该方法易于建立,并且可以快速用于 CHP-EVs 的分离。与非标记的 EVs 相比,CHP-EVs 穿透生物材料支架并将治疗性 miRNA 特异性递送至剩余的耳软骨细胞。功能上,CHP-EVs 对 M1 巨噬细胞浸润微环境中剩余耳软骨细胞的增殖、减少细胞凋亡和增强软骨形成有显著影响。

结论

总之,开发了一种从 hADSCs 球体的三维动态培养中获得 CHP-EVs 的创新方法。该方法可以定制以增加 EVs 的产量和功能分子加载能力,从而满足调节 M1 巨噬细胞浸润微环境中剩余耳软骨细胞命运的要求。

https://cdn.ncbi.nlm.nih.gov/pmc/blobs/ef2c/11141023/6e9dec7adb8d/12951_2024_2567_Fig1_HTML.jpg

文献AI研究员

20分钟写一篇综述,助力文献阅读效率提升50倍。

立即体验

用中文搜PubMed

大模型驱动的PubMed中文搜索引擎

马上搜索

文档翻译

学术文献翻译模型,支持多种主流文档格式。

立即体验