Suppr超能文献

SAGA 复合物的 KAT 模块在扩增的神经母细胞瘤中维持致癌基因表达程序。

The KAT module of the SAGA complex maintains the oncogenic gene expression program in amplified neuroblastoma.

机构信息

Department of Pediatric Oncology, Dana-Farber Cancer Institute, Boston, MA, USA.

Broad Institute of MIT and Harvard, Cambridge, MA, USA.

出版信息

Sci Adv. 2024 May 31;10(22):eadm9449. doi: 10.1126/sciadv.adm9449.

Abstract

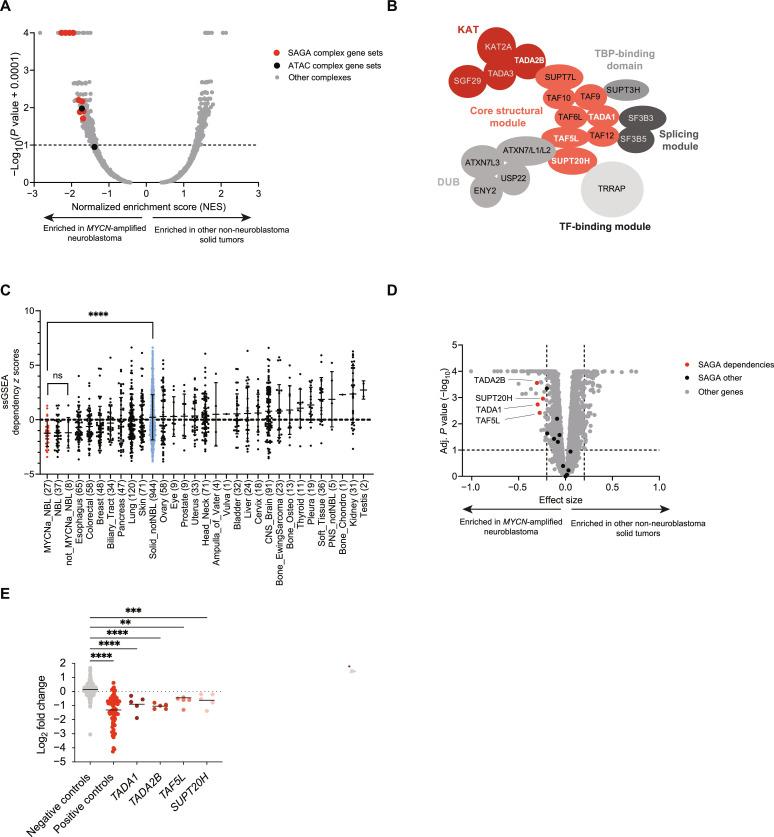
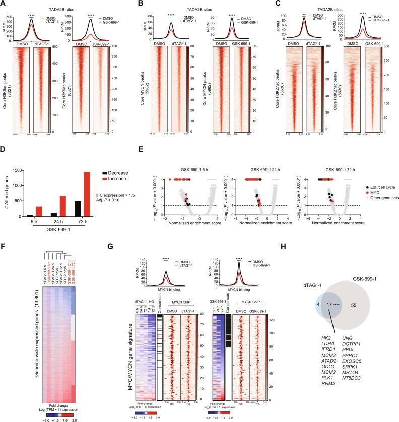
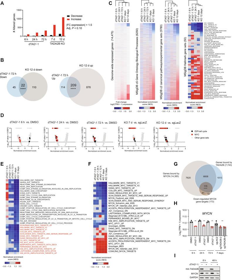
Pediatric cancers are frequently driven by genomic alterations that result in aberrant transcription factor activity. Here, we used functional genomic screens to identify multiple genes within the transcriptional coactivator Spt-Ada-Gcn5-acetyltransferase (SAGA) complex as selective dependencies for -amplified neuroblastoma, a disease of dysregulated development driven by an aberrant oncogenic transcriptional program. We characterized the DNA recruitment sites of the SAGA complex in neuroblastoma and the consequences of loss of SAGA complex lysine acetyltransferase (KAT) activity on histone acetylation and gene expression. We demonstrate that loss of SAGA complex KAT activity is associated with reduced MYCN binding on chromatin, suppression of MYC/MYCN gene expression programs, and impaired cell cycle progression. Further, we showed that the SAGA complex is pharmacologically targetable in vitro and in vivo with a KAT2A/KAT2B proteolysis targeting chimeric. Our findings expand our understanding of the histone-modifying complexes that maintain the oncogenic transcriptional state in this disease and suggest therapeutic potential for inhibitors of SAGA KAT activity in -amplified neuroblastoma.

摘要

儿科癌症通常由导致转录因子活性异常的基因组改变驱动。在这里,我们使用功能基因组筛选鉴定了转录共激活因子 Spt-Ada-Gcn5-乙酰转移酶 (SAGA) 复合物内的多个基因,作为 -扩增神经母细胞瘤的选择性依赖性,这是一种由异常致癌转录程序驱动的发育失调疾病。我们描述了 SAGA 复合物在神经母细胞瘤中的 DNA 募集位点以及 SAGA 复合物赖氨酸乙酰转移酶 (KAT) 活性丧失对组蛋白乙酰化和基因表达的影响。我们证明 SAGA 复合物 KAT 活性丧失与染色质上 MYCN 结合减少、MYC/MYCN 基因表达程序受抑制以及细胞周期进程受损有关。此外,我们表明 SAGA 复合物在体外和体内都可以通过 KAT2A/KAT2B 蛋白水解靶向嵌合体进行药理学靶向。我们的研究结果扩展了我们对维持这种疾病致癌转录状态的组蛋白修饰复合物的理解,并表明 SAGA KAT 活性抑制剂在 -扩增神经母细胞瘤中的治疗潜力。

https://cdn.ncbi.nlm.nih.gov/pmc/blobs/d9f1/11141635/31c5a86e8641/sciadv.adm9449-f1.jpg

文献AI研究员

20分钟写一篇综述,助力文献阅读效率提升50倍。

立即体验

用中文搜PubMed

大模型驱动的PubMed中文搜索引擎

马上搜索

文档翻译

学术文献翻译模型,支持多种主流文档格式。

立即体验