Suppr超能文献

抑制血脑肿瘤屏障的Wnt信号传导以增强药物递送并抑制脑转移瘤的脂肪生成。

Suppressing Wnt signaling of the blood‒tumor barrier to intensify drug delivery and inhibit lipogenesis of brain metastases.

作者信息

Tong Yang, An Pei, Tang Puxian, Mu Rui, Zeng Yuteng, Sun Hang, Zhao Mei, Lv Ziyan, Wang Pan, Han Wanjun, Gui Chunshan, Zhen Xuechu, Han Liang

机构信息

Jiangsu Key Laboratory of Neuropsychiatric Diseases and College of Pharmaceutical Sciences, Soochow University, Suzhou 215123, China.

Jiangsu Province Engineering Research Center of Precision Diagnostics and Therapeutics Development, Soochow University, Suzhou 215123, China.

出版信息

Acta Pharm Sin B. 2024 Jun;14(6):2716-2731. doi: 10.1016/j.apsb.2024.03.024. Epub 2024 Mar 21.

Abstract

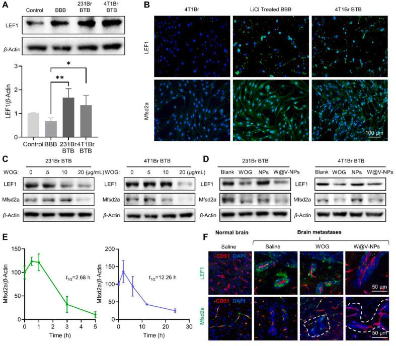
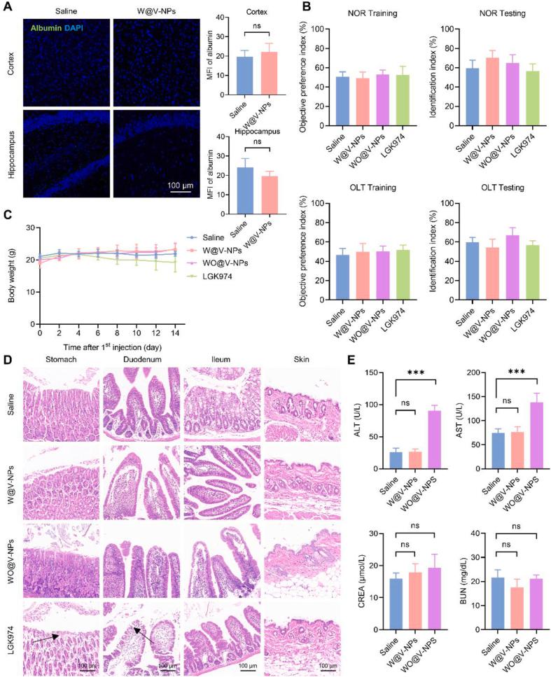
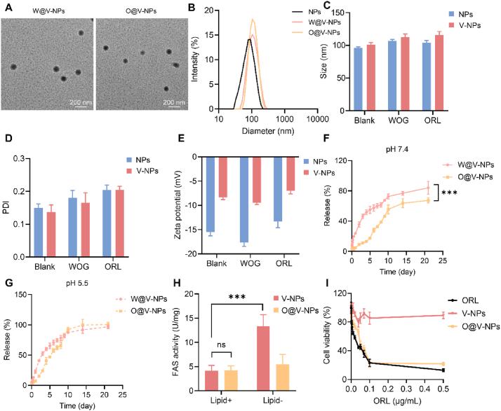
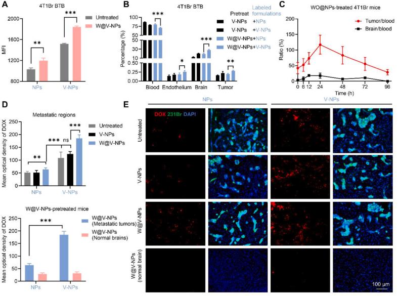
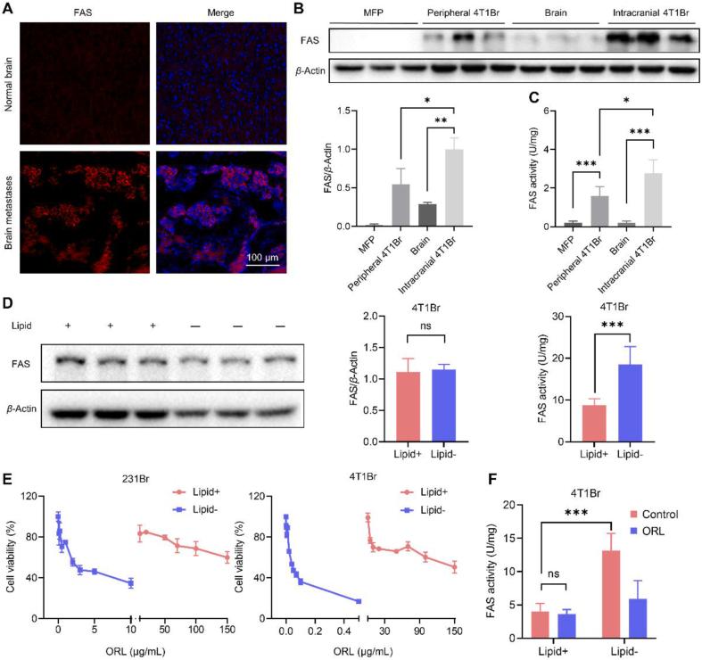
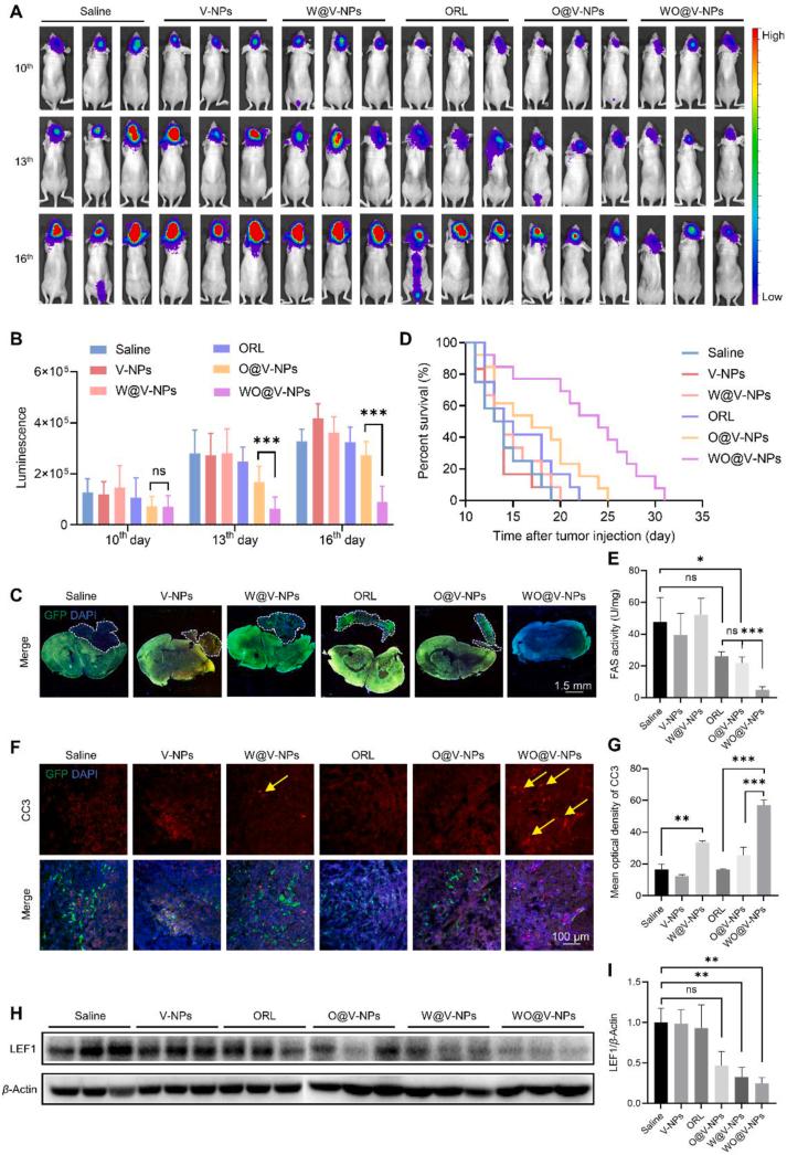
Lipogenesis is often highly upregulated in breast cancer brain metastases to adapt to intracranial low lipid microenvironments. Lipase inhibitors hold therapeutic potential but their intra-tumoral distribution is often blocked by the blood‒tumor barrier (BTB). BTB activates its Wnt signaling to maintain barrier properties, , Mfsd2a-mediated BTB low transcytosis. Here, we reported VCAM-1-targeting nano-wogonin (W@V-NPs) as an adjuvant of nano-orlistat (O@V-NPs) to intensify drug delivery and inhibit lipogenesis of brain metastases. W@V-NPs were proven to be able to inactivate BTB Wnt signaling, downregulate BTB Mfsd2a, accelerate BTB vesicular transport, and enhance tumor accumulation of O@V-NPs. With the ability to specifically kill cancer cells in a lipid-deprived environment with IC at 48 ng/mL, W@V-NPs plus O@V-NPs inhibited the progression of brain metastases with prolonged survival of model mice. The combination did not induce brain edema, cognitive impairment, and systemic toxicity in healthy mice. Targeting Wnt signaling could safely modulate the BTB to improve drug delivery and metabolic therapy against brain metastases.

摘要

脂肪生成在乳腺癌脑转移中通常高度上调,以适应颅内低脂质微环境。脂肪酶抑制剂具有治疗潜力,但其在肿瘤内的分布常被血脑屏障(BTB)阻断。BTB激活其Wnt信号以维持屏障特性,即Mfsd2a介导的BTB低转胞吞作用。在此,我们报道了靶向血管细胞黏附分子-1(VCAM-1)的纳米汉黄芩素(W@V-NPs)作为纳米奥利司他(O@V-NPs)的佐剂,以增强药物递送并抑制脑转移的脂肪生成。已证实W@V-NPs能够使BTB的Wnt信号失活,下调BTB的Mfsd2a,加速BTB的囊泡运输,并增强O@V-NPs在肿瘤中的蓄积。W@V-NPs能够在脂质缺乏环境中以48 ng/mL的半数抑制浓度(IC)特异性杀死癌细胞,W@V-NPs与O@V-NPs联合使用可抑制脑转移的进展,延长模型小鼠的生存期。该联合用药未在健康小鼠中诱发脑水肿、认知障碍和全身毒性。靶向Wnt信号可安全调节血脑屏障,以改善针对脑转移的药物递送和代谢治疗。

https://cdn.ncbi.nlm.nih.gov/pmc/blobs/4b66/11143535/d7be16da7d70/ga1.jpg

文献AI研究员

20分钟写一篇综述,助力文献阅读效率提升50倍。

立即体验

用中文搜PubMed

大模型驱动的PubMed中文搜索引擎

马上搜索

文档翻译

学术文献翻译模型,支持多种主流文档格式。

立即体验