Suppr超能文献

100 例连续病例的个体化噬菌体治疗结果:一项多中心、多国、回顾性观察研究。

Personalized bacteriophage therapy outcomes for 100 consecutive cases: a multicentre, multinational, retrospective observational study.

机构信息

Laboratory for Molecular and Cellular Technology, Queen Astrid Military Hospital, Brussels, Belgium.

European Society of Clinical Microbiology and Infectious Diseases (ESCMID) Study Group for Non-traditional Antibacterial Therapy (ESGNTA), Basel, Switzerland.

出版信息

Nat Microbiol. 2024 Jun;9(6):1434-1453. doi: 10.1038/s41564-024-01705-x. Epub 2024 Jun 4.

Abstract

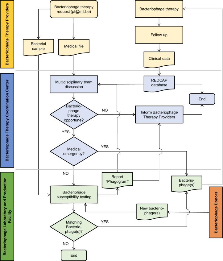
In contrast to the many reports of successful real-world cases of personalized bacteriophage therapy (BT), randomized controlled trials of non-personalized bacteriophage products have not produced the expected results. Here we present the outcomes of a retrospective observational analysis of the first 100 consecutive cases of personalized BT of difficult-to-treat infections facilitated by a Belgian consortium in 35 hospitals, 29 cities and 12 countries during the period from 1 January 2008 to 30 April 2022. We assessed how often personalized BT produced a positive clinical outcome (general efficacy) and performed a regression analysis to identify functional relationships. The most common indications were lower respiratory tract, skin and soft tissue, and bone infections, and involved combinations of 26 bacteriophages and 6 defined bacteriophage cocktails, individually selected and sometimes pre-adapted to target the causative bacterial pathogens. Clinical improvement and eradication of the targeted bacteria were reported for 77.2% and 61.3% of infections, respectively. In our dataset of 100 cases, eradication was 70% less probable when no concomitant antibiotics were used (odds ratio = 0.3; 95% confidence interval = 0.127-0.749). In vivo selection of bacteriophage resistance and in vitro bacteriophage-antibiotic synergy were documented in 43.8% (7/16 patients) and 90% (9/10) of evaluated patients, respectively. We observed a combination of antibiotic re-sensitization and reduced virulence in bacteriophage-resistant bacterial isolates that emerged during BT. Bacteriophage immune neutralization was observed in 38.5% (5/13) of screened patients. Fifteen adverse events were reported, including seven non-serious adverse drug reactions suspected to be linked to BT. While our analysis is limited by the uncontrolled nature of these data, it indicates that BT can be effective in combination with antibiotics and can inform the design of future controlled clinical trials. BT100 study, ClinicalTrials.gov registration: NCT05498363 .

摘要

与许多成功的个体化噬菌体治疗(BT)真实案例报告相反,非个体化噬菌体产品的随机对照试验并未产生预期结果。在这里,我们报告了比利时联盟在 2008 年 1 月 1 日至 2022 年 4 月 30 日期间在 35 家医院、29 个城市和 12 个国家治疗 100 例治疗困难感染的个体化 BT 连续病例的回顾性观察分析结果。我们评估了个体化 BT 产生阳性临床结果(总体疗效)的频率,并进行了回归分析以确定功能关系。最常见的适应症是下呼吸道、皮肤和软组织以及骨骼感染,涉及 26 种噬菌体和 6 种定义明确的噬菌体鸡尾酒的组合,这些噬菌体和鸡尾酒是单独选择的,有时是为了靶向目标细菌病原体而预先适应的。报告了 77.2%和 61.3%的感染分别有临床改善和靶向细菌的根除。在我们的 100 例病例数据集中,当未同时使用抗生素时,根除的可能性降低了 70%(优势比=0.3;95%置信区间=0.127-0.749)。在 16 名患者中的 7 名(43.8%)和 10 名患者中的 9 名(90%)评估患者中,记录了噬菌体体内选择和体外噬菌体-抗生素协同作用。在 BT 期间出现的噬菌体耐药细菌分离株中观察到抗生素再敏化和毒力降低的组合。在筛查的 13 名患者中的 5 名(38.5%)中观察到噬菌体免疫中和。报告了 15 起不良事件,其中 7 起怀疑与 BT 相关的非严重药物不良反应。虽然我们的分析受到这些数据不受控制性质的限制,但它表明 BT 与抗生素联合使用可能有效,并为未来对照临床试验的设计提供信息。BT100 研究,ClinicalTrials.gov 注册:NCT05498363。

https://cdn.ncbi.nlm.nih.gov/pmc/blobs/b053/11153159/5173123450c8/41564_2024_1705_Fig1_HTML.jpg

文献AI研究员

20分钟写一篇综述,助力文献阅读效率提升50倍。

立即体验

用中文搜PubMed

大模型驱动的PubMed中文搜索引擎

马上搜索

文档翻译

学术文献翻译模型,支持多种主流文档格式。

立即体验