Suppr超能文献

小型异染色质结构域限制 SVA 转座子在人类大脑发育和疾病中的顺式调控作用。

Mini-heterochromatin domains constrain the cis-regulatory impact of SVA transposons in human brain development and disease.

机构信息

Laboratory of Molecular Neurogenetics, Department of Experimental Medical Science, Wallenberg Neuroscience Center and Lund Stem Cell Center, Lund University, Lund, Sweden.

Laboratory of Epigenetics and Chromatin Dynamics, Department of Experimental Medical Science, Wallenberg Neuroscience Center and Lund Stem Cell Center, Lund University, Lund, Sweden.

出版信息

Nat Struct Mol Biol. 2024 Oct;31(10):1543-1556. doi: 10.1038/s41594-024-01320-8. Epub 2024 Jun 4.

Abstract

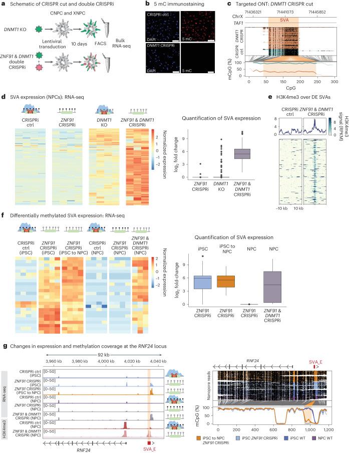
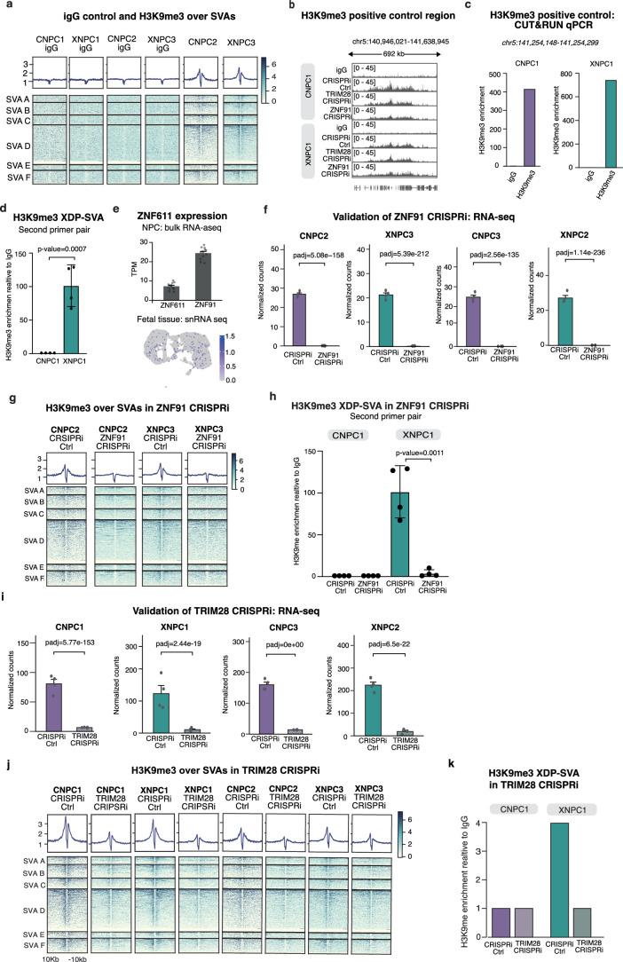
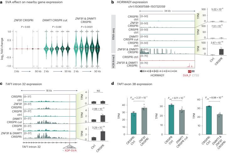
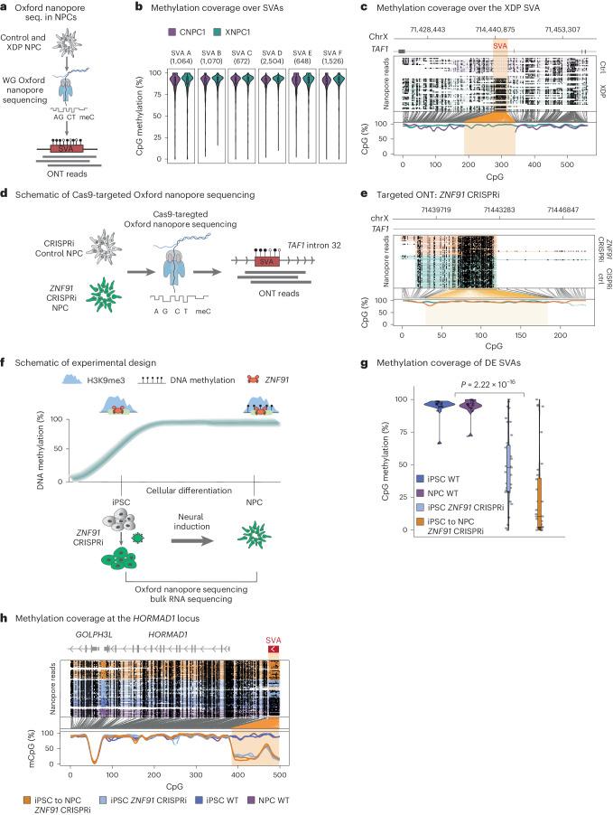
SVA (SINE (short interspersed nuclear element)-VNTR (variable number of tandem repeats)-Alu) retrotransposons remain active in humans and contribute to individual genetic variation. Polymorphic SVA alleles harbor gene regulatory potential and can cause genetic disease. However, how SVA insertions are controlled and functionally impact human disease is unknown. Here we dissect the epigenetic regulation and influence of SVAs in cellular models of X-linked dystonia parkinsonism (XDP), a neurodegenerative disorder caused by an SVA insertion at the TAF1 locus. We demonstrate that the KRAB zinc finger protein ZNF91 establishes H3K9me3 and DNA methylation over SVAs, including polymorphic alleles, in human neural progenitor cells. The resulting mini-heterochromatin domains attenuate the cis-regulatory impact of SVAs. This is critical for XDP pathology; removal of local heterochromatin severely aggravates the XDP molecular phenotype, resulting in increased TAF1 intron retention and reduced expression. Our results provide unique mechanistic insights into how human polymorphic transposon insertions are recognized and how their regulatory impact is constrained by an innate epigenetic defense system.

摘要

SVA(短散布核元件-串联重复可变数-ALU)逆转录转座子在人类中保持活跃,并导致个体遗传变异。多态性 SVA 等位基因具有基因调控潜力,并可导致遗传疾病。然而,SVA 插入如何受到控制以及如何对人类疾病产生功能性影响尚不清楚。在这里,我们在 X 连锁肌张力障碍帕金森病(XDP)的细胞模型中剖析了 SVA 的表观遗传调控和影响,XDP 是一种由 TAF1 基因座的 SVA 插入引起的神经退行性疾病。我们证明,KRAB 锌指蛋白 ZNF91 在人类神经祖细胞中建立了 H3K9me3 和 DNA 甲基化,跨越 SVA,包括多态性等位基因。由此产生的小型异染色质结构域减弱了 SVA 的顺式调控影响。这对 XDP 病理学至关重要;去除局部异染色质会严重加重 XDP 的分子表型,导致 TAF1 内含子保留增加和表达减少。我们的研究结果提供了独特的机制见解,阐明了人类多态性转座子插入如何被识别,以及它们的调控影响如何受到固有表观遗传防御系统的限制。

https://cdn.ncbi.nlm.nih.gov/pmc/blobs/52be/11479940/701c4b40d1a0/41594_2024_1320_Fig1_HTML.jpg

文献AI研究员

20分钟写一篇综述,助力文献阅读效率提升50倍。

立即体验

用中文搜PubMed

大模型驱动的PubMed中文搜索引擎

马上搜索

文档翻译

学术文献翻译模型,支持多种主流文档格式。

立即体验