Suppr超能文献

获得性硼替佐米耐药非小细胞肺癌细胞中TRAIL敏感性逆转的潜在机制。

Mechanisms underlying reversed TRAIL sensitivity in acquired bortezomib-resistant non-small cell lung cancer cells.

作者信息

De Wilt Leonie, Sobocki Bartosz Kamil, Jansen Gerrit, Tabeian Hessan, de Jong Steven, Peters Godefridus J, Kruyt Frank

机构信息

Department of Medical Oncology, Amsterdam University Medical Centers, Location VUMC, Vrije Universiteit Amsterdam, Amsterdam 1007MB, the Netherlands.

Authors contributed equally.

出版信息

Cancer Drug Resist. 2024 Apr 9;7:12. doi: 10.20517/cdr.2024.14. eCollection 2024.

Abstract

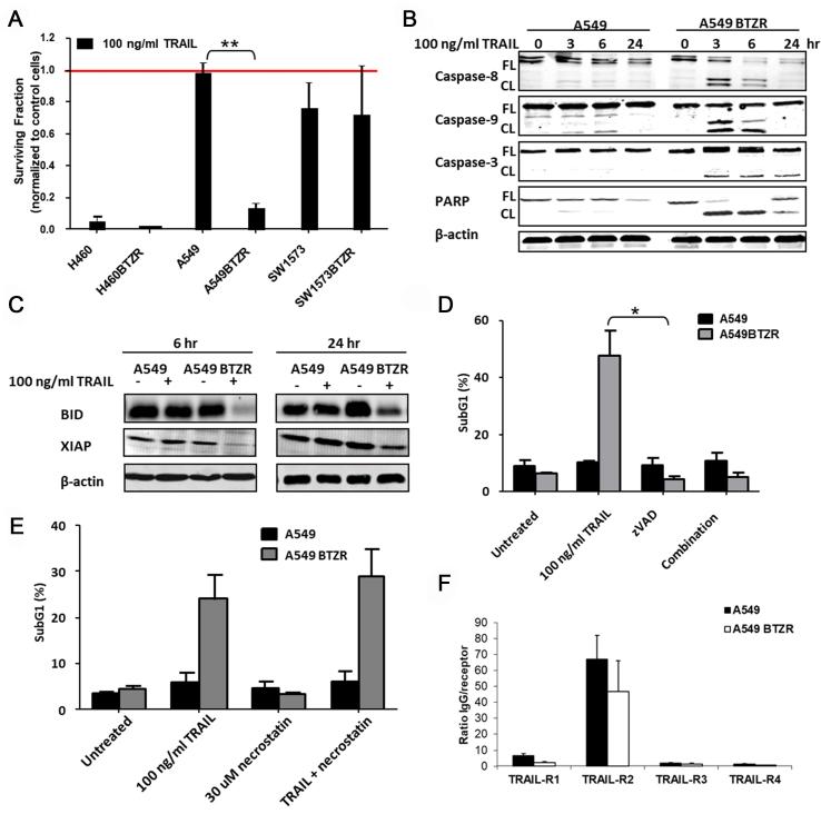
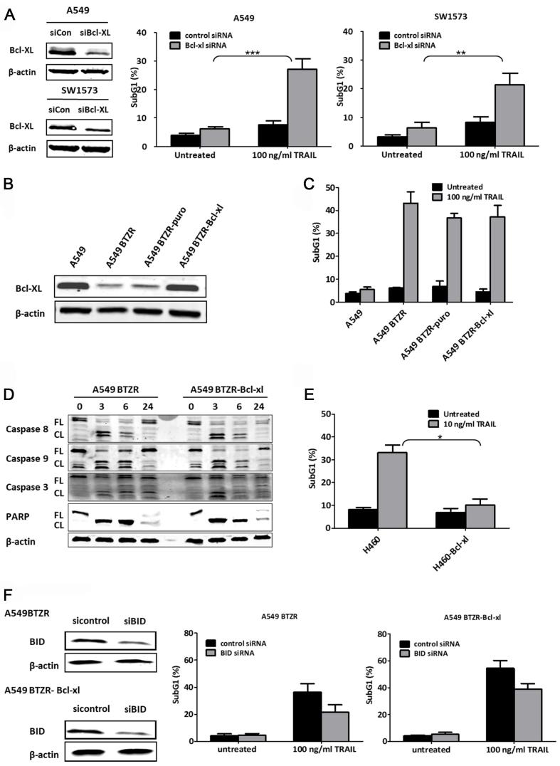
The therapeutic targeting of the tumor necrosis factor (TNF)-related apoptosis-inducing ligand (TRAIL) death receptors in cancer, including non-small cell lung cancer (NSCLC), is a widely studied approach for tumor selective apoptotic cell death therapy. However, apoptosis resistance is often encountered. The main aim of this study was to investigate the apoptotic mechanism underlying TRAIL sensitivity in three bortezomib (BTZ)-resistant NSCLC variants, combining induction of both the intrinsic and extrinsic pathways. Sensitivity to TRAIL in BTZ-resistant variants was determined using a tetrazolium (MTT) and a clonogenic assay. A RT-qPCR profiling mRNA array was used to determine apoptosis pathway-specific gene expression. The expression of these proteins was determined through ELISA assays and western Blotting, while apoptosis (sub-G1) and cytokine expression were determined using flow cytometry. Apoptotic genes were silenced by specific siRNAs. Lipid rafts were isolated with fractional ultracentrifugation. A549BTZR (BTZ-resistant) cells were sensitive to TRAIL in contrast to parental A549 cells, which are resistant to TRAIL. TRAIL-sensitive H460 cells remained equally sensitive for TRAIL as H460BTZR. In A549BTZR cells, we identified an increased mRNA expression of [osteoprotegerin (OPG)] and caspase-1, -4 and -5 mRNAs involved in cytokine activation and immunogenic cell death. Although the OPG, interleukin-6 (IL-6), and interleukin-8 (IL-8) protein levels were markedly enhanced (122-, 103-, and 11-fold, respectively) in the A549BTZR cells, this was not sufficient to trigger TRAIL-induced apoptosis in the parental A549 cells. Regarding the extrinsic apoptotic pathway, the A549BTZR cells showed TRAIL-R1-dependent TRAIL sensitivity. The shift of TRAIL-R1 from non-lipid into lipid rafts enhanced TRAIL-induced apoptosis. In the intrinsic apoptotic pathway, a strong increase in the mRNA and protein levels of the anti-apoptotic myeloid leukemia cell differentiation protein (Mcl-1) and B-cell leukemia/lymphoma 2 (Bcl-2) was found, whereas the B-cell lymphoma-extra large (Bcl-xL) expression was reduced. However, the stable overexpression of Bcl-xL in the A549BTZR cells did not reverse the TRAIL sensitivity in the A549BTZR cells, but silencing of the BH3 Interacting Domain Death Agonist (BID) protein demonstrated the importance of the intrinsic apoptotic pathway, regardless of Bcl-xL. In summary, increased sensitivity to TRAIL-R1 seems predominantly related to the relocalization into lipid rafts and increased extrinsic and intrinsic apoptotic pathways.

摘要

肿瘤坏死因子(TNF)相关凋亡诱导配体(TRAIL)死亡受体在包括非小细胞肺癌(NSCLC)在内的癌症治疗靶向方面,是一种用于肿瘤选择性凋亡细胞死亡治疗的广泛研究方法。然而,常常会遇到凋亡抗性。本研究的主要目的是研究三种硼替佐米(BTZ)耐药的NSCLC变体中TRAIL敏感性的凋亡机制,同时诱导内在和外在途径。使用四氮唑(MTT)和克隆形成试验确定BTZ耐药变体对TRAIL的敏感性。使用RT-qPCR分析mRNA阵列来确定凋亡途径特异性基因表达。通过ELISA测定和蛋白质印迹法测定这些蛋白质的表达,而使用流式细胞术测定凋亡(亚G1期)和细胞因子表达。通过特异性siRNA使凋亡基因沉默。通过分级超速离心分离脂筏。与对TRAIL耐药的亲本A549细胞相比,A549BTZR(BTZ耐药)细胞对TRAIL敏感。TRAIL敏感的H460细胞对TRAIL的敏感性与H460BTZR相同。在A549BTZR细胞中,我们发现参与细胞因子激活和免疫原性细胞死亡的骨保护素(OPG)以及半胱天冬酶-1、-4和-5的mRNA表达增加。尽管A549BTZR细胞中OPG、白细胞介素-6(IL-6)和白细胞介素-8(IL-8)的蛋白水平显著增强(分别为122倍、103倍和11倍),但这不足以在亲本A549细胞中触发TRAIL诱导的凋亡。关于外在凋亡途径,A549BTZR细胞表现出TRAIL-R1依赖性的TRAIL敏感性。TRAIL-R1从非脂筏转移到脂筏增强了TRAIL诱导的凋亡。在内在凋亡途径中,发现抗凋亡的髓系白血病细胞分化蛋白(Mcl-1)和B细胞白血病/淋巴瘤2(Bcl-2)的mRNA和蛋白水平大幅增加,而B细胞淋巴瘤-超大(Bcl-xL)的表达降低。然而,A549BTZR细胞中Bcl-xL的稳定过表达并未逆转A549BTZR细胞对TRAIL的敏感性,但沉默BH3相互作用结构域死亡激动剂(BID)蛋白证明了内在凋亡途径的重要性,与Bcl-xL无关。总之,对TRAIL-R1敏感性增加似乎主要与重新定位到脂筏以及外在和内在凋亡途径增加有关。

https://cdn.ncbi.nlm.nih.gov/pmc/blobs/9214/11149110/d5cdf5a48e40/cdr-7-12.fig.1.jpg

文献AI研究员

20分钟写一篇综述,助力文献阅读效率提升50倍。

立即体验

用中文搜PubMed

大模型驱动的PubMed中文搜索引擎

马上搜索

文档翻译

学术文献翻译模型,支持多种主流文档格式。

立即体验