Suppr超能文献

髓系大麻素 CB1 受体缺失通过以性别依赖的方式减少巨噬细胞增殖赋予雄性小鼠抗动脉粥样硬化作用。

Myeloid cannabinoid CB1 receptor deletion confers atheroprotection in male mice by reducing macrophage proliferation in a sex-dependent manner.

机构信息

Institute for Cardiovascular Prevention, Ludwig-Maximilians-Universität Munich, Pettenkoferstr. 9, 80336 Munich, Germany.

Institute for Molecular Cardiovascular Research (IMCAR), Aachen-Maastricht Institute for CardioRenal Disease (AMICARE) and Interdisciplinary Center for Clinical Research (IZKF), RWTH Aachen University, Aachen, Germany.

出版信息

Cardiovasc Res. 2024 Oct 14;120(12):1411-1426. doi: 10.1093/cvr/cvae125.

Abstract

AIMS

Although the cannabinoid CB1 receptor has been implicated in atherosclerosis, its cell-specific effects in this disease are not well understood. To address this, we generated a transgenic mouse model to study the role of myeloid CB1 signalling in atherosclerosis.

METHODS AND RESULTS

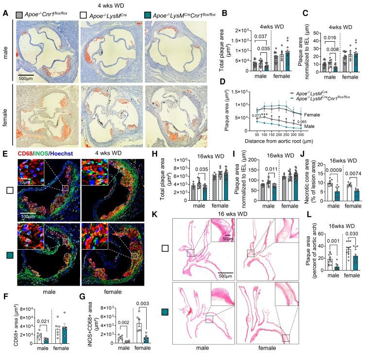
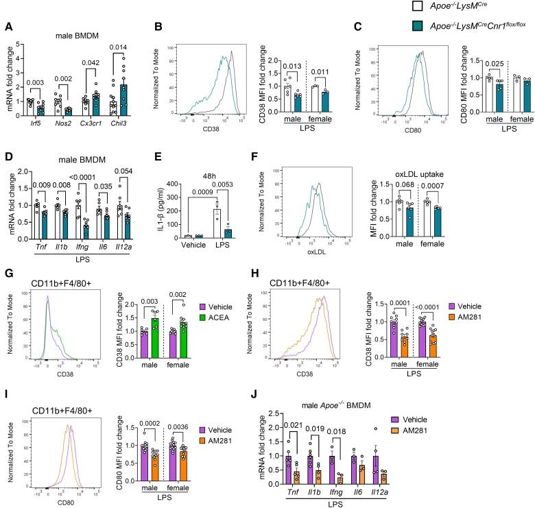
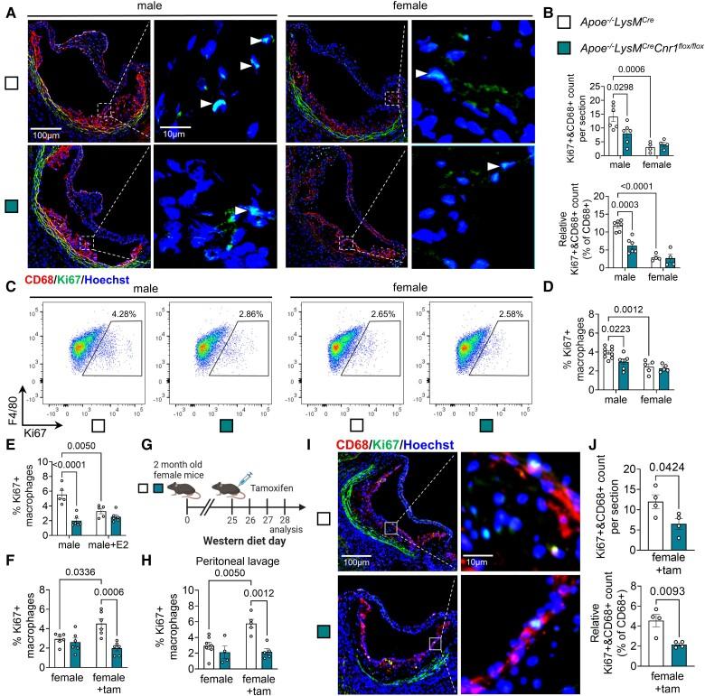
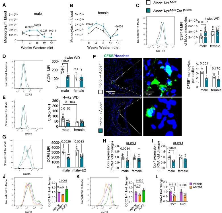
Here, we report that male mice with myeloid-specific Cnr1 deficiency on atherogenic background developed smaller lesions and necrotic cores than controls, while only minor genotype differences were observed in females. Male Cnr1-deficient mice showed reduced arterial monocyte recruitment and macrophage proliferation with less inflammatory phenotype. The sex-specific differences in proliferation were dependent on oestrogen receptor (ER)α-oestradiol signalling. Kinase activity profiling identified a CB1-dependent regulation of p53 and cyclin-dependent kinases. Transcriptomic profiling further revealed chromatin modifications, mRNA processing, and mitochondrial respiration among the key processes affected by CB1 signalling, which was supported by metabolic flux assays. Chronic administration of the peripherally restricted CB1 antagonist JD5037 inhibited plaque progression and macrophage proliferation, but only in male mice. Finally, CNR1 expression was detectable in human carotid endarterectomy plaques and inversely correlated with proliferation, oxidative metabolism, and inflammatory markers, suggesting a possible implication of CB1-dependent regulation in human pathophysiology.

CONCLUSION

Impaired macrophage CB1 signalling is atheroprotective by limiting their arterial recruitment, proliferation, and inflammatory reprogramming in male mice. The importance of macrophage CB1 signalling appears to be sex-dependent.

摘要

目的

尽管大麻素 CB1 受体与动脉粥样硬化有关,但它在该疾病中的细胞特异性作用尚不清楚。为了解决这个问题,我们生成了一种转基因小鼠模型来研究骨髓 CB1 信号在动脉粥样硬化中的作用。

方法和结果

在这里,我们报告说,在动脉粥样硬化背景下具有骨髓特异性 Cnr1 缺失的雄性小鼠比对照组形成的病变和坏死核心更小,而在雌性小鼠中仅观察到较小的基因型差异。Cnr1 缺陷型雄性小鼠显示动脉单核细胞募集和巨噬细胞增殖减少,炎症表型减少。增殖的性别特异性差异依赖于雌激素受体 (ER)α-雌二醇信号。激酶活性谱分析确定了 CB1 依赖性 p53 和细胞周期蛋白依赖性激酶的调节。转录组谱分析进一步揭示了受 CB1 信号调节的关键过程中的染色质修饰、mRNA 处理和线粒体呼吸,代谢通量测定支持了这一发现。慢性给予外周受限的 CB1 拮抗剂 JD5037 可抑制斑块进展和巨噬细胞增殖,但仅在雄性小鼠中。最后,在人类颈动脉内膜切除术斑块中可检测到 CNR1 表达,并与增殖、氧化代谢和炎症标志物呈负相关,这表明 CB1 依赖性调节可能与人类病理生理学有关。

结论

巨噬细胞 CB1 信号的受损通过限制其在雄性小鼠中的动脉募集、增殖和炎症重编程而具有抗动脉粥样硬化作用。巨噬细胞 CB1 信号的重要性似乎依赖于性别。

https://cdn.ncbi.nlm.nih.gov/pmc/blobs/18e0/11481387/086b419e8b71/cvae125_ga.jpg

文献AI研究员

20分钟写一篇综述,助力文献阅读效率提升50倍。

立即体验

用中文搜PubMed

大模型驱动的PubMed中文搜索引擎

马上搜索

文档翻译

学术文献翻译模型,支持多种主流文档格式。

立即体验