Suppr超能文献

代谢活跃的中性粒细胞代表了结核分枝杆菌的许可性小生境。

Metabolically active neutrophils represent a permissive niche for Mycobacterium tuberculosis.

机构信息

Department of Microbiology and Immunology, College of Medicine, University of Arkansas for Medical Sciences, Little Rock, AR, USA.

Department of Biochemistry and Molecular Biology, College of Medicine, University of Arkansas for Medical Sciences, Little Rock, AR, USA; Winthrop P. Rockefeller Cancer Institute, University of Arkansas for Medical Sciences, Little Rock, AR, USA.

出版信息

Mucosal Immunol. 2024 Oct;17(5):825-842. doi: 10.1016/j.mucimm.2024.05.007. Epub 2024 Jun 4.

Abstract

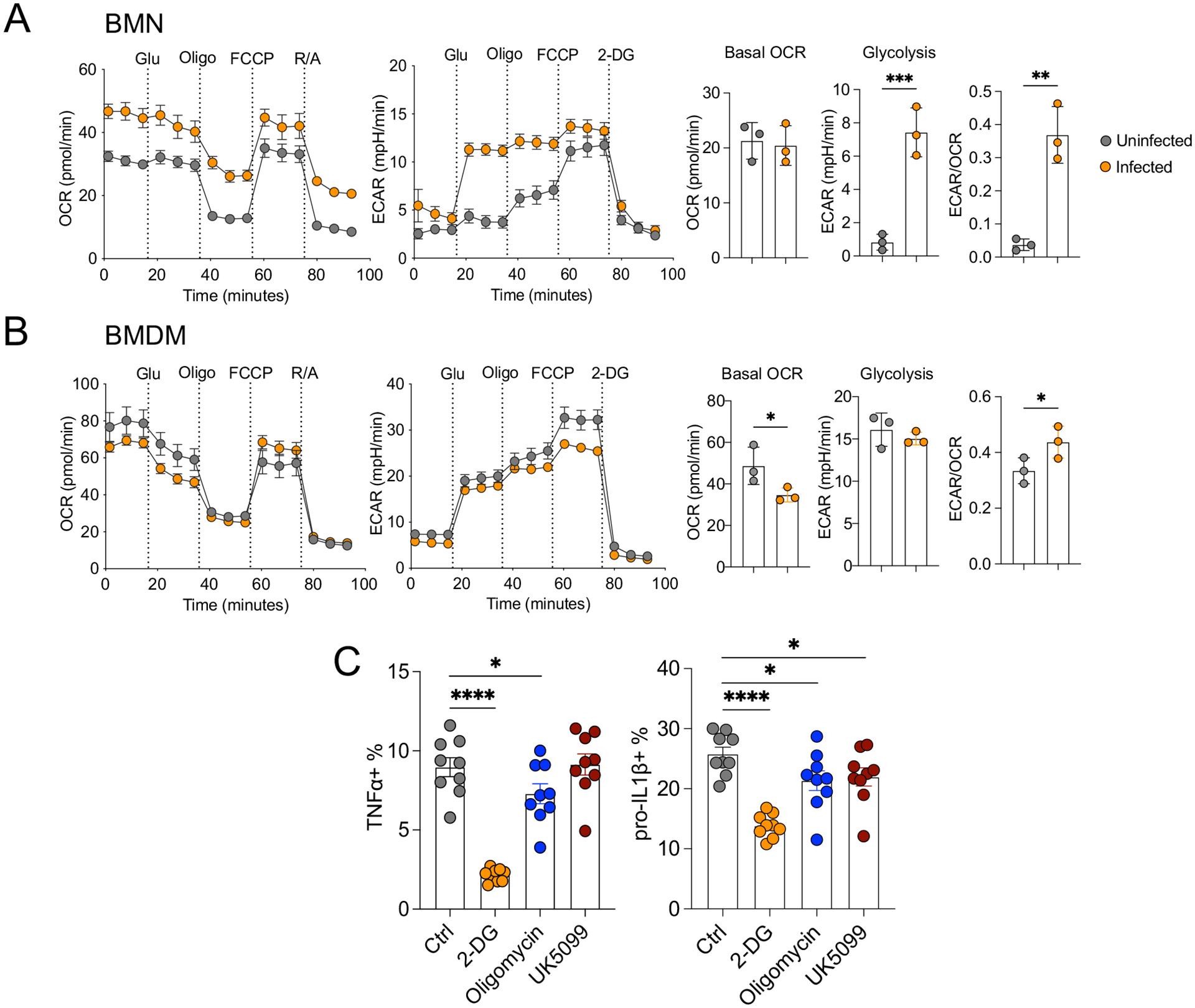
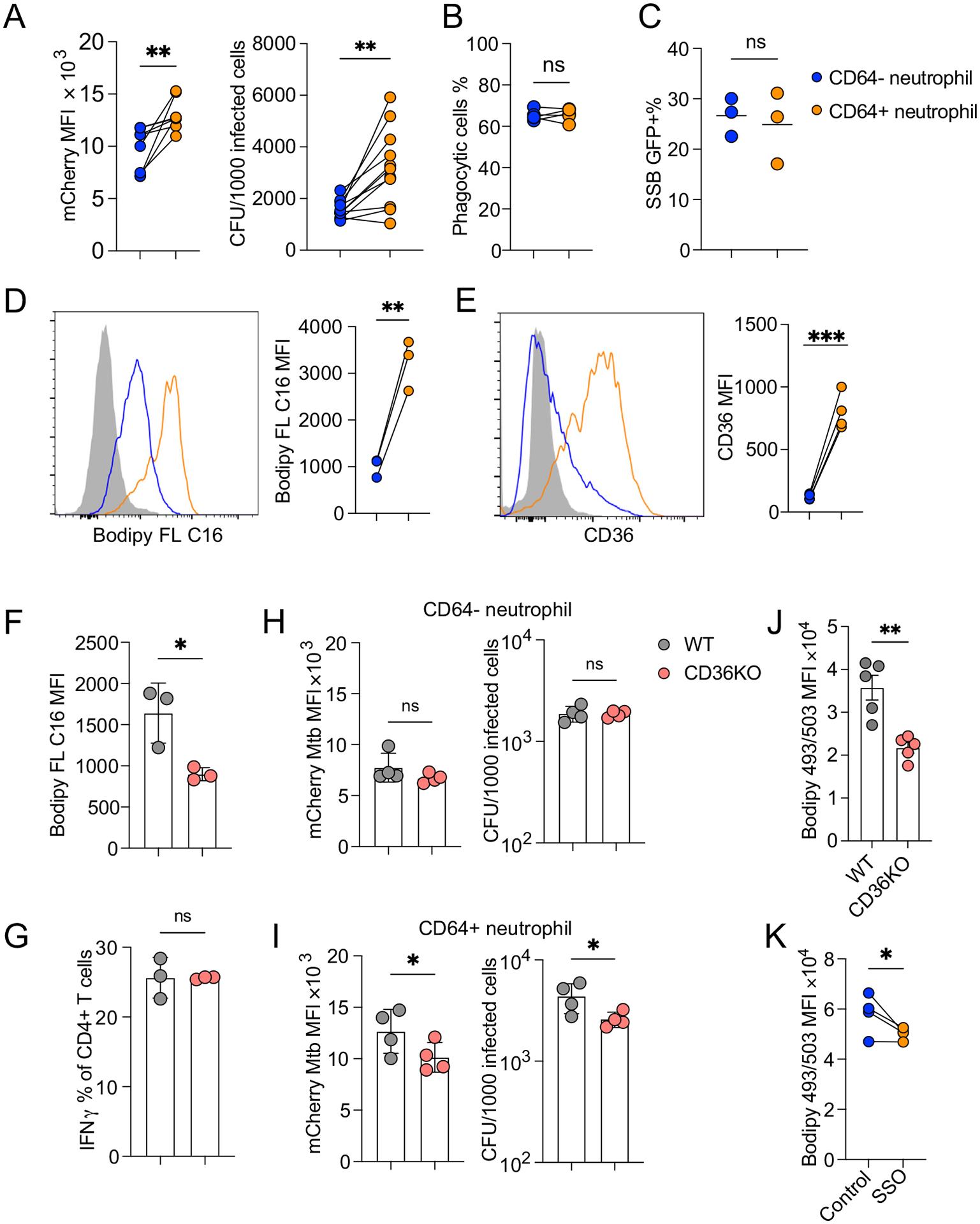
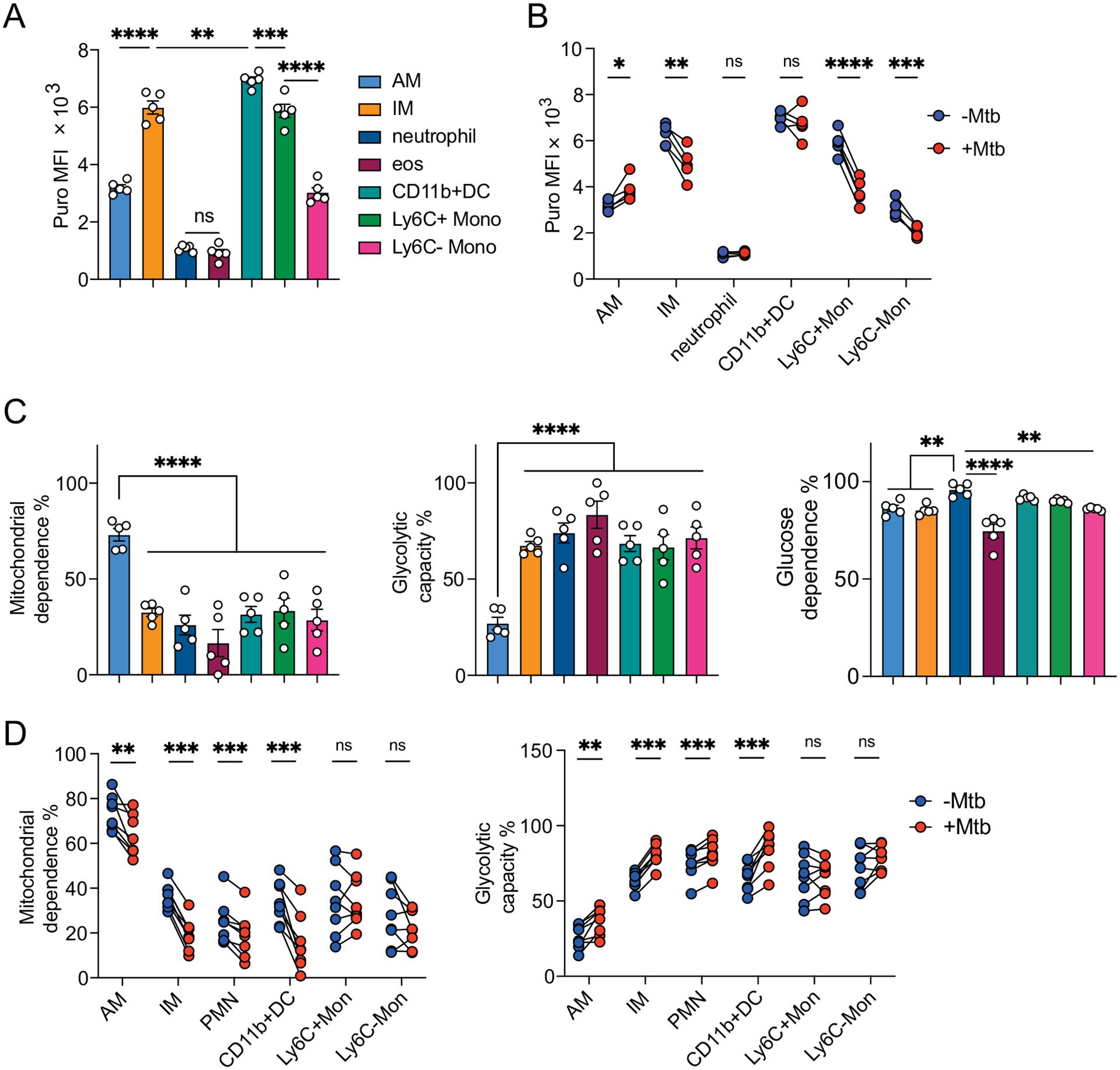
Mycobacterium tuberculosis (Mtb)-infected neutrophils are often found in the airways of patients with active tuberculosis (TB), and excessive recruitment of neutrophils to the lung is linked to increased bacterial burden and aggravated pathology in TB. The basis for the permissiveness of neutrophils for Mtb and the ability to be pathogenic in TB has been elusive. Here, we identified metabolic and functional features of neutrophils that contribute to their permissiveness in Mtb infection. Using single-cell metabolic and transcriptional analyses, we found that neutrophils in the Mtb-infected lung displayed elevated mitochondrial metabolism, which was largely attributed to the induction of activated neutrophils with enhanced metabolic activities. The activated neutrophil subpopulation was also identified in the lung granulomas from Mtb-infected non-human primates. Functionally, activated neutrophils harbored more viable bacteria and displayed enhanced lipid uptake and accumulation. Surprisingly, we found that interferon-γ promoted the activation of lung neutrophils during Mtb infection. Lastly, perturbation of lipid uptake pathways selectively compromised Mtb survival in activated neutrophils. These findings suggest that neutrophil heterogeneity and metabolic diversity are key to their permissiveness for Mtb and that metabolic pathways in neutrophils represent potential host-directed therapeutics in TB.

摘要

结核分枝杆菌(Mtb)感染的中性粒细胞常在活动性肺结核(TB)患者的气道中被发现,大量中性粒细胞向肺部的募集与细菌负荷增加和 TB 病理加重有关。中性粒细胞对 Mtb 的易感性和在 TB 中致病的基础一直难以捉摸。在这里,我们确定了中性粒细胞的代谢和功能特征,这些特征有助于它们在 Mtb 感染中的易感性。通过单细胞代谢和转录分析,我们发现 Mtb 感染肺部的中性粒细胞表现出升高的线粒体代谢,这主要归因于激活的中性粒细胞的诱导,其代谢活性增强。在感染 Mtb 的非人类灵长类动物的肺肉芽肿中也发现了活化的中性粒细胞亚群。功能上,活化的中性粒细胞含有更多存活的细菌,并表现出增强的脂质摄取和积累。令人惊讶的是,我们发现干扰素-γ在 Mtb 感染期间促进了肺中性粒细胞的激活。最后,干扰脂质摄取途径选择性地损害了活化中性粒细胞中的 Mtb 存活。这些发现表明,中性粒细胞的异质性和代谢多样性是其对 Mtb 的易感性的关键,中性粒细胞中的代谢途径代表了 TB 中潜在的宿主导向治疗的靶点。

https://cdn.ncbi.nlm.nih.gov/pmc/blobs/6ea4/11493682/1b621f9091ee/nihms-2028741-f0001.jpg

文献AI研究员

20分钟写一篇综述,助力文献阅读效率提升50倍。

立即体验

用中文搜PubMed

大模型驱动的PubMed中文搜索引擎

马上搜索

文档翻译

学术文献翻译模型,支持多种主流文档格式。

立即体验