Suppr超能文献

癌细胞中的核苷酸代谢为 UDP 驱动的巨噬细胞串扰提供燃料,促进免疫抑制和免疫治疗耐药性。

Nucleotide metabolism in cancer cells fuels a UDP-driven macrophage cross-talk, promoting immunosuppression and immunotherapy resistance.

机构信息

Laboratory of Tumor Inflammation and Angiogenesis, Center for Cancer Biology, VIB, Leuven, Belgium.

Laboratory of Tumor Inflammation and Angiogenesis, Center for Cancer Biology, Department of Oncology, KU Leuven, Leuven, Belgium.

出版信息

Nat Cancer. 2024 Aug;5(8):1206-1226. doi: 10.1038/s43018-024-00771-8. Epub 2024 Jun 6.

Abstract

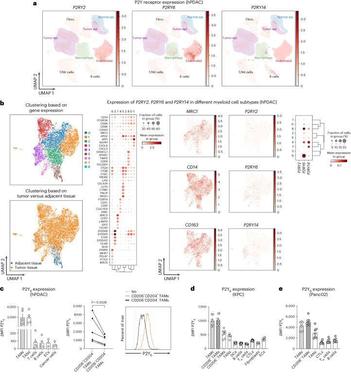
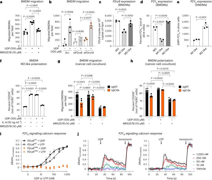
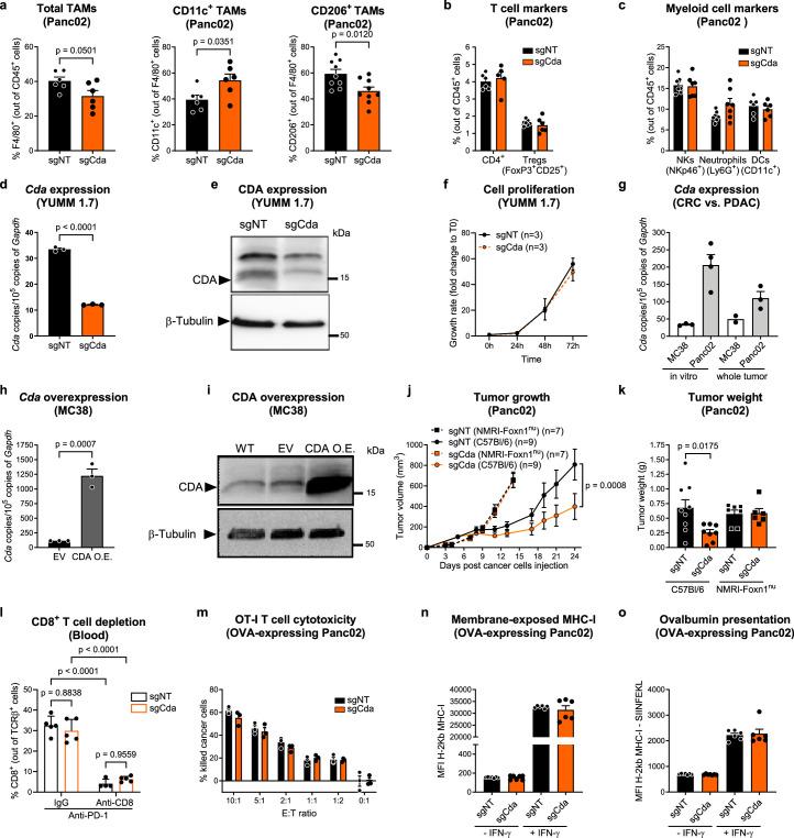
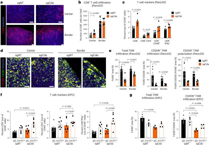
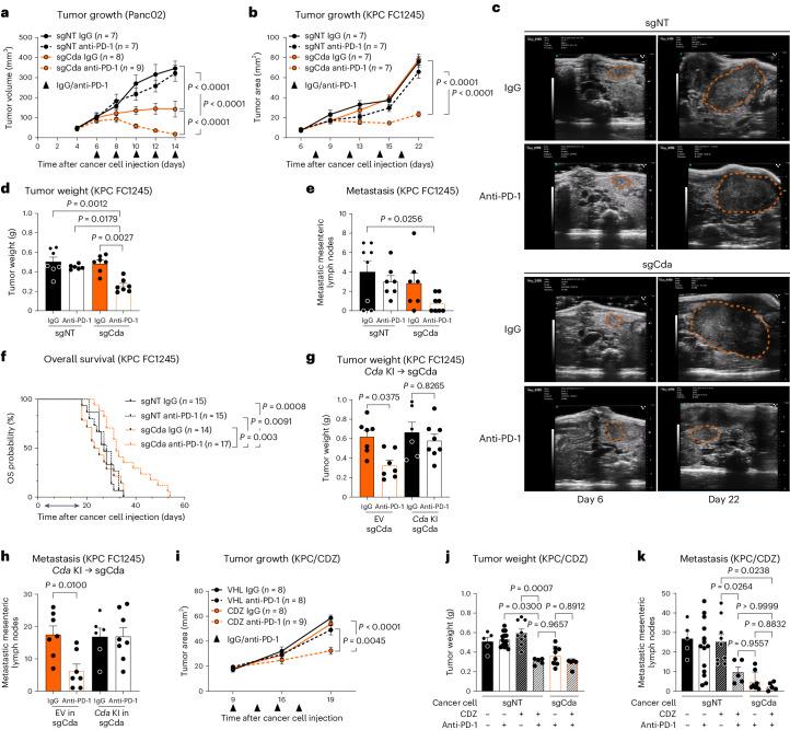
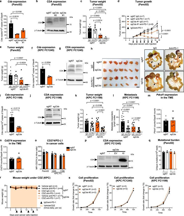
Many individuals with cancer are resistant to immunotherapies. Here, we identify the gene encoding the pyrimidine salvage pathway enzyme cytidine deaminase (CDA) among the top upregulated metabolic genes in several immunotherapy-resistant tumors. We show that CDA in cancer cells contributes to the uridine diphosphate (UDP) pool. Extracellular UDP hijacks immunosuppressive tumor-associated macrophages (TAMs) through its receptor P2Y. Pharmacologic or genetic inhibition of CDA in cancer cells (or P2Y in TAMs) disrupts TAM-mediated immunosuppression, promoting cytotoxic T cell entry and susceptibility to anti-programmed cell death protein 1 (anti-PD-1) treatment in resistant pancreatic ductal adenocarcinoma (PDAC) and melanoma models. Conversely, CDA overexpression in CDA-depleted PDACs or anti-PD-1-responsive colorectal tumors or systemic UDP administration (re)establishes resistance. In individuals with PDAC, high CDA levels in cancer cells correlate with increased TAMs, lower cytotoxic T cells and possibly anti-PD-1 resistance. In a pan-cancer single-cell atlas, CDA cancer cells match with T cell cytotoxicity dysfunction and P2RY6 TAMs. Overall, we suggest CDA and P2Y as potential targets for cancer immunotherapy.

摘要

许多癌症患者对免疫疗法有抗性。在这里,我们在几种免疫疗法耐药肿瘤中上调的代谢基因中鉴定出编码嘧啶补救途径酶胞苷脱氨酶(CDA)的基因。我们表明,癌细胞中的 CDA 有助于尿苷二磷酸(UDP)池。细胞外 UDP 通过其受体 P2Y 劫持免疫抑制性肿瘤相关巨噬细胞(TAM)。在癌细胞(或 TAMs 中的 P2Y)中用药物或基因抑制 CDA 会破坏 TAM 介导的免疫抑制,促进细胞毒性 T 细胞进入,并使耐药胰腺导管腺癌(PDAC)和黑色素瘤模型对程序性细胞死亡蛋白 1 (抗 PD-1)治疗敏感。相反,在 CDA 耗尽的 PDAC 或对抗 PD-1 有反应的结直肠肿瘤中过表达 CDA 或全身给予 UDP(重新)建立耐药性。在 PDAC 患者中,癌细胞中高 CDA 水平与增加的 TAM、较低的细胞毒性 T 细胞和可能的抗 PD-1 耐药性相关。在泛癌症单细胞图谱中,CDA 癌细胞与 T 细胞细胞毒性功能障碍和 P2RY6 TAMs 相匹配。总体而言,我们认为 CDA 和 P2Y 是癌症免疫疗法的潜在靶点。

https://cdn.ncbi.nlm.nih.gov/pmc/blobs/9513/11358017/7c86aa3fb4c2/43018_2024_771_Fig1_HTML.jpg

文献AI研究员

20分钟写一篇综述,助力文献阅读效率提升50倍。

立即体验

用中文搜PubMed

大模型驱动的PubMed中文搜索引擎

马上搜索

文档翻译

学术文献翻译模型,支持多种主流文档格式。

立即体验