Suppr超能文献

C1GALT1通过miR-141-3p和GLUT1的调控诱导甲状腺癌的发生。

C1GALT1 induces the carcinogenesis of thyroid cancer through regulation by miR-141-3p and GLUT1.

作者信息

Huang Li, Li Zhen, Xu Ziguang, Yu Ruili, Ding Chao, Sun Tingyi, Kong Lingfei, Xia Zhengchao

机构信息

Department of Pathology, Henan Provincial People's Hospital, Zhengzhou University People's Hospital, Henan, China.

Department of Thyroid, Henan Provincial People's Hospital, Zhengzhou University People's Hospital, Henan, China.

出版信息

Heliyon. 2024 May 24;10(11):e31778. doi: 10.1016/j.heliyon.2024.e31778. eCollection 2024 Jun 15.

Abstract

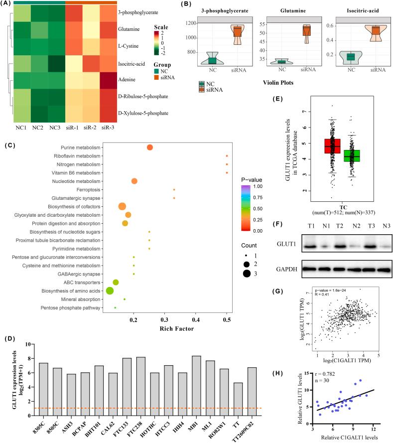
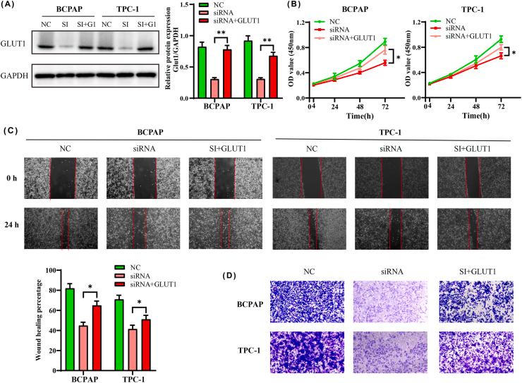
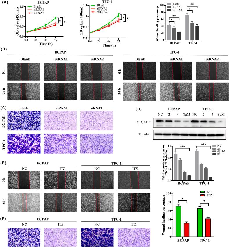
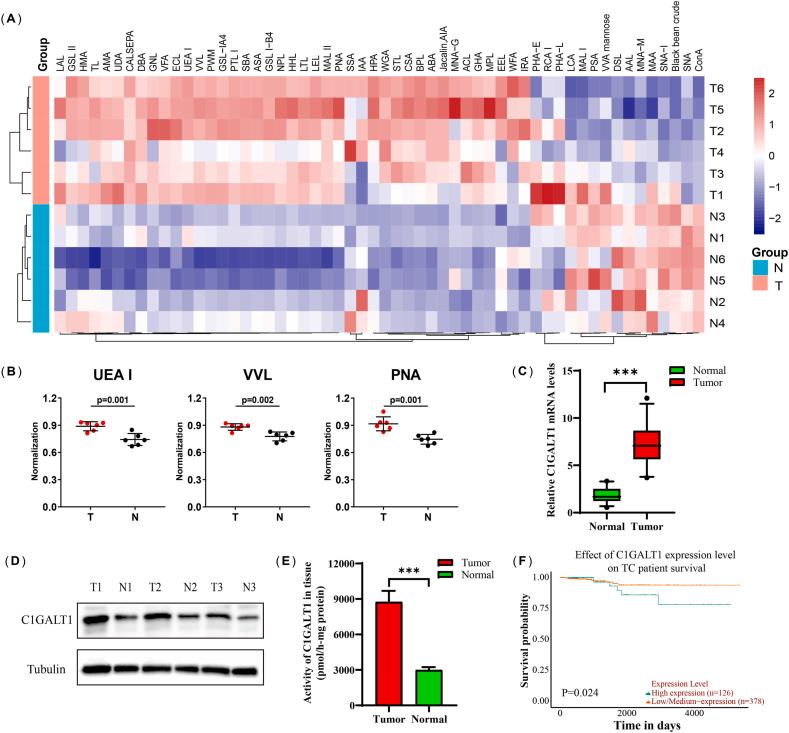
Core 1 β 1,3-galactosyltransferase 1 (C1GALT1) acts as an important glycosyltransferase in the occurrence and development of tumor glycosylation. However, the regulatory mechanisms of C1GALT1 in thyroid cancer (TC) is still unclear. In this study, we discovered that the expression level of C1GALT1 was significantly increased in thyroid adenocarcinoma tissues and cell lines ( < 0.01). Meanwhile, gene silencing of C1GALT1 inhibited the proliferation (CCK-8 assay), migration (wound healing), and invasion (Transwell) of TC cells ( < 0.05). Further investigation indicated that miR-141-3p had a negative correlation with C1GALT1 and suppressed cancer carcinogenesis in TC cells. Moreover, we first found that glucose transporter 1 (GLUT1) was a downstream element of C1GALT1 and was positively correlated with C1GALT1 levels in TC. The GLUT1 could reverse the inhibitory effects of siRNA C1GALT1 on cell development ( < 0.05). These data suggest that the miR-141-3p/C1GALT1/GLUT1 axis plays an essential role during TC progression and may be a probable biomarker or therapeutic target for thyroid cancer patients.

摘要

核心1β1,3 - 半乳糖基转移酶1(C1GALT1)在肿瘤糖基化的发生和发展过程中作为一种重要的糖基转移酶发挥作用。然而,C1GALT1在甲状腺癌(TC)中的调控机制仍不清楚。在本研究中,我们发现C1GALT1在甲状腺腺癌组织和细胞系中的表达水平显著升高(<0.01)。同时,C1GALT1基因沉默抑制了TC细胞的增殖(CCK - 8检测)、迁移(伤口愈合实验)和侵袭(Transwell实验)(<0.05)。进一步研究表明,miR - 141 - 3p与C1GALT1呈负相关,并抑制TC细胞中的癌症发生。此外,我们首次发现葡萄糖转运蛋白1(GLUT1)是C1GALT1的下游元件,且在TC中与C1GALT1水平呈正相关。GLUT1可以逆转siRNA C1GALT1对细胞发育的抑制作用(<0.05)。这些数据表明,miR - 141 - 3p/C1GALT1/GLUT1轴在TC进展过程中起重要作用,可能是甲状腺癌患者潜在的生物标志物或治疗靶点。

https://cdn.ncbi.nlm.nih.gov/pmc/blobs/1313/11153184/04bb19ca45b7/gr1.jpg

文献AI研究员

20分钟写一篇综述,助力文献阅读效率提升50倍。

立即体验

用中文搜PubMed

大模型驱动的PubMed中文搜索引擎

马上搜索

文档翻译

学术文献翻译模型,支持多种主流文档格式。

立即体验