Suppr超能文献

膀胱癌中 C1GALT1 通过 cHP1BP3/miR-1-3p 轴的失调和促转移功能。

Dysregulation and prometastatic function of glycosyltransferase C1GALT1 modulated by cHP1BP3/ miR-1-3p axis in bladder cancer.

机构信息

Institute of Hematology, Provincial Key Laboratory of Biotechnology, School of Medicine, Northwest University, Xi'an, 710069, People's Republic of China.

Department of Urology, The Third Affiliated Hospital of Xi'an Jiaotong University, Xi'an, 710068, People's Republic of China.

出版信息

J Exp Clin Cancer Res. 2022 Jul 21;41(1):228. doi: 10.1186/s13046-022-02438-7.

Abstract

BACKGROUND

Abnormal glycosylation in a variety of cancer types is involved in tumor progression and chemoresistance. Glycosyltransferase C1GALT1, the key enzyme in conversion of Tn antigen to T antigen, is involved in both physiological and pathological conditions. However, the mechanisms of C1GALT1 in enhancing oncogenic phenotypes and its regulatory effects via non-coding RNA are unclear.

METHODS

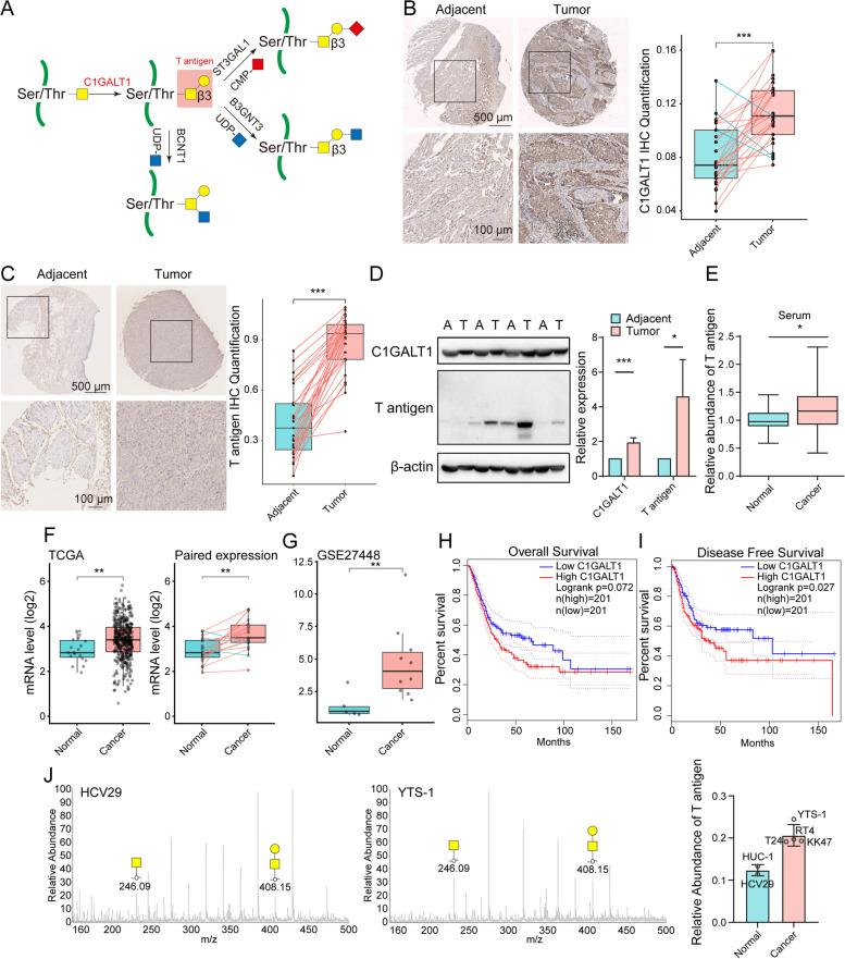
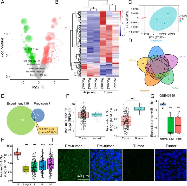
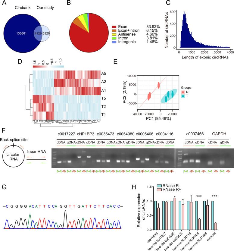
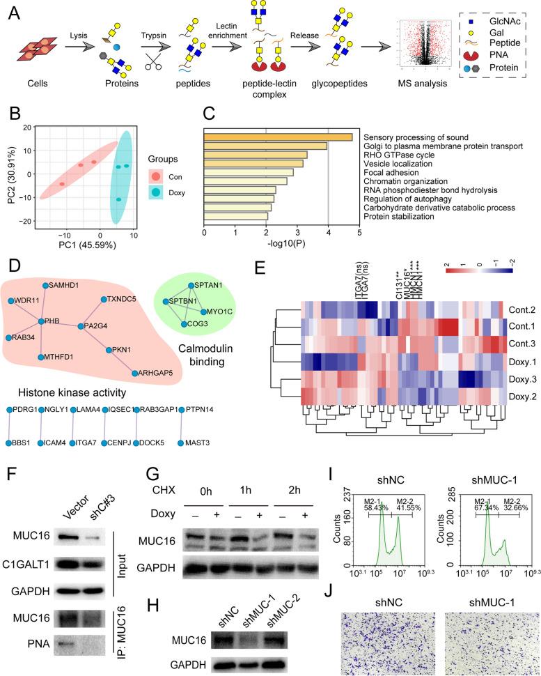
Abnormal expression of C1GALT1 and its products T antigen in human bladder cancer (BLCA) were evaluated with BLCA tissue, plasma samples and cell lines. Effects of C1GALT1 on migratory ability and proliferation were assessed in YTS-1 cells by transwell, CCK8 and colony formation assay in vitro and by mouse subcutaneous xenograft and trans-splenic metastasis models in vivo. Dysregulated circular RNAs (circRNAs) and microRNAs (miRNAs) were profiled in 3 pairs of bladder cancer tissues by RNA-seq. Effects of miR-1-3p and cHP1BP3 (circRNA derived from HP1BP3) on modulating C1GALT1 expression were investigated by target prediction program, correlation analysis and luciferase reporter assay. Functional roles of miR-1-3p and cHP1BP3 on migratory ability and proliferation in BLCA were also investigated by in vitro and in vivo experiments. Additionally, glycoproteomic analysis was employed to identify the target glycoproteins of C1GALT1.

RESULTS

In this study, we demonstrated upregulation of C1GALT1 and its product T antigen in BLCA. C1GALT1 silencing suppressed migratory ability and proliferation of BLCA YTS-1 cells in vitro and in vivo. Subsets of circRNAs and miRNAs were dysregulated in BLCA tissues. miR-1-3p, which is reduced in BLCA tissues, inhibited transcription of C1GALT1 by binding directly to its 3'-untranslated region (3'-UTR). miR-1-3p overexpression resulted in decreased migratory ability and proliferation of YTS-1 cells. cHP1BP3 was upregulated in BLCA tissues, and served as an miR-1-3p "sponge". cHP1BP3 was shown to modulate migratory ability, proliferation, and colony formation of YTS-1 cells, and displayed tumor-suppressing activity in BLCA. Target glycoproteins of C1GALT1, including integrins and MUC16, were identified.

CONCLUSIONS

This study reveals the pro-metastatic and proliferative function of upregulated glycosyltransferase C1GLAT1, and provides preliminary data on mechanisms underlying dysregulation of C1GALT1 via miR-1-3p / cHP1BP3 axis in BLCA.

摘要

背景

多种癌症类型中的异常糖基化参与肿瘤进展和化疗耐药性。糖基转移酶 C1GALT1 是将 Tn 抗原转化为 T 抗原的关键酶,参与生理和病理条件。然而,C1GALT1 通过非编码 RNA 增强致癌表型及其调节作用的机制尚不清楚。

方法

通过 BLCA 组织、血浆样本和细胞系评估人膀胱癌 (BLCA) 中 C1GALT1 和其产物 T 抗原的异常表达。通过体外 Transwell、CCK8 和集落形成试验以及体内小鼠皮下异种移植和脾转移模型评估 C1GALT1 对 YTS-1 细胞迁移能力和增殖的影响。通过 RNA-seq 对 3 对膀胱癌组织中的失调环状 RNA(circRNA)和 microRNA(miRNA)进行分析。通过靶预测程序、相关性分析和荧光素酶报告基因检测,研究 miR-1-3p 和 cHP1BP3(源自 HP1BP3 的 circRNA)对调节 C1GALT1 表达的作用。还通过体外和体内实验研究了 miR-1-3p 和 cHP1BP3 在 BLCA 迁移能力和增殖中的功能作用。此外,还进行了糖蛋白质组学分析以鉴定 C1GALT1 的靶糖蛋白。

结果

在这项研究中,我们证明了 C1GALT1 和其产物 T 抗原在 BLCA 中上调。C1GALT1 沉默抑制了 BLCA YTS-1 细胞的体外和体内迁移能力和增殖。BLCA 组织中存在部分 circRNA 和 miRNA 失调。miR-1-3p 在 BLCA 组织中减少,通过直接结合其 3'非翻译区(3'-UTR)抑制 C1GALT1 的转录。miR-1-3p 的过表达导致 YTS-1 细胞迁移能力和增殖降低。cHP1BP3 在 BLCA 组织中上调,并作为 miR-1-3p“海绵”。cHP1BP3 被证明可以调节 YTS-1 细胞的迁移能力、增殖和集落形成,并在 BLCA 中显示出肿瘤抑制活性。C1GALT1 的靶糖蛋白,包括整合素和 MUC16,已被鉴定。

结论

这项研究揭示了糖基转移酶 C1GLAT1 的促转移和增殖功能,并提供了初步数据,表明 miR-1-3p/cHP1BP3 轴在 BLCA 中通过 C1GALT1 失调的机制。

https://cdn.ncbi.nlm.nih.gov/pmc/blobs/1575/9306173/2b134a3f2beb/13046_2022_2438_Fig1_HTML.jpg

文献AI研究员

20分钟写一篇综述,助力文献阅读效率提升50倍。

立即体验

用中文搜PubMed

大模型驱动的PubMed中文搜索引擎

马上搜索

文档翻译

学术文献翻译模型,支持多种主流文档格式。

立即体验