Suppr超能文献

C1GALT1表达可预测神经母细胞瘤的良好预后,并通过TrkA信号通路抑制恶性表型。

C1GALT1 expression predicts a favorable prognosis and suppresses malignant phenotypes via TrkA signaling in neuroblastoma.

作者信息

Lin Neng-Yu, Chen Syue-Ting, Chang Hsiu-Ling, Lu Meng-Yao, Yang Yung-Li, Chou Shu-Wei, Lin Dong-Tsamn, Lin Kai-Hsin, Jou Shiann-Tarng, Hsu Wen-Ming, Huang Min-Chuan, Chang Hsiu-Hao

机构信息

Graduate Institute of Anatomy and Cell Biology, National Taiwan University College of Medicine, Taipei, Taiwan.

Department of Anatomy, College of Medicine, Chang Gung University, Taoyuan, Taiwan.

出版信息

Oncogenesis. 2022 Feb 15;11(1):8. doi: 10.1038/s41389-022-00383-w.

Abstract

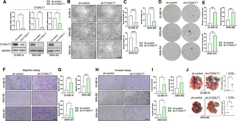
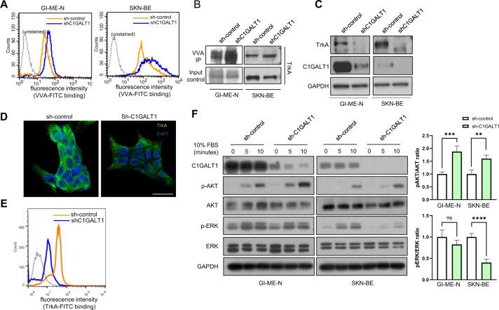
Neuroblastoma (NB) is a childhood tumor derived from the sympathoadrenal lineage of the neural crest progenitor cells. Core 1 β1,3-galactosyltransferase (C1GALT1) controls the crucial step of GalNAc-type O-glycosylation, and its altered expression affects cancer behaviors. However, the role of C1GALT1 in NB tumors remains unclear. Our data showed that C1GALT1 expression was significantly associated with differentiated tumor histology, correlated with TrkA expression, and predicted good prognosis independently in NB. Downregulation of C1GALT1 promotes malignant behaviors of NB cells in vitro and in vivo. Mechanistic investigation showed that knockdown of C1GALT1 in NB cells increased TrkA pulled down through Vicia villosa agglutinin beads, indicating the modulation of O-glycans on TrkA by C1GALT1, and silencing C1GALT1 suppressed the TrkA expression on the NB cell surface. Overexpression of C1GALT1 increased the protein levels of TrkA and promoted the differentiation of NB cells, whereas knockdown of TrkA inhibited C1GALT1-induced neuronal differentiation. Moreover, the inhibitory effects of migration and invasion in C1GALT1-overexpressing NB cells were blocked by TrkA downregulation. C1GALT1 knockdown enhanced AKT phosphorylation but attenuated ERK phosphorylation, and these properties were consistent in C1GALT1-overexpressing NB cells with TrkA knockdown. Taken together, our data provided the first evidence for the existence of GalNAc-type O-glycans on TrkA and altered O-glycan structures by C1GALT1 can regulate TrkA signaling in NB cells. This study sheds light on the novel prognostic role of C1GALT1 in NB and provides new information of C1GALT1 and TrkA on the pathogenesis of NB.

摘要

神经母细胞瘤(NB)是一种源自神经嵴祖细胞交感肾上腺谱系的儿童肿瘤。核心1β1,3 - 半乳糖基转移酶(C1GALT1)控制N - 乙酰半乳糖胺型O - 糖基化的关键步骤,其表达改变会影响癌症行为。然而,C1GALT1在NB肿瘤中的作用仍不清楚。我们的数据表明,C1GALT1表达与肿瘤组织学分化显著相关,与TrkA表达相关,并在NB中独立预测良好预后。C1GALT1的下调促进了NB细胞在体外和体内的恶性行为。机制研究表明,在NB细胞中敲低C1GALT1会增加通过野豌豆凝集素珠拉下的TrkA,表明C1GALT1对TrkA上的O - 聚糖有调节作用,并且沉默C1GALT1会抑制NB细胞表面的TrkA表达。C1GALT1的过表达增加了TrkA的蛋白水平并促进了NB细胞的分化,而敲低TrkA则抑制了C1GALT1诱导的神经元分化。此外,TrkA下调阻断了C1GALT1过表达的NB细胞中迁移和侵袭的抑制作用。C1GALT1敲低增强了AKT磷酸化,但减弱了ERK磷酸化,并且这些特性在敲低TrkA的C1GALT1过表达的NB细胞中是一致的。综上所述,我们的数据首次证明了TrkA上存在N - 乙酰半乳糖胺型O - 聚糖,并且C1GALT1改变的O - 聚糖结构可以调节NB细胞中的TrkA信号传导。本研究揭示了C1GALT1在NB中的新预后作用,并提供了关于C1GALT1和TrkA在NB发病机制方面的新信息。

https://cdn.ncbi.nlm.nih.gov/pmc/blobs/59a7/8847342/6342d87600fb/41389_2022_383_Fig1_HTML.jpg

文献AI研究员

20分钟写一篇综述,助力文献阅读效率提升50倍。

立即体验

用中文搜PubMed

大模型驱动的PubMed中文搜索引擎

马上搜索

文档翻译

学术文献翻译模型,支持多种主流文档格式。

立即体验