Suppr超能文献

PTBP1 介导的 circATIC 的生物发生促进膀胱癌的进展和顺铂耐药性。

PTBP1-mediated biogenesis of circATIC promotes progression and cisplatin resistance of bladder cancer.

机构信息

Department of Urology, Peking University First Hospital, Beijing 100034, China.

Institute of Urology, Peking University, Beijing 100034, China.

出版信息

Int J Biol Sci. 2024 Jun 24;20(9):3570-3589. doi: 10.7150/ijbs.96671. eCollection 2024.

Abstract

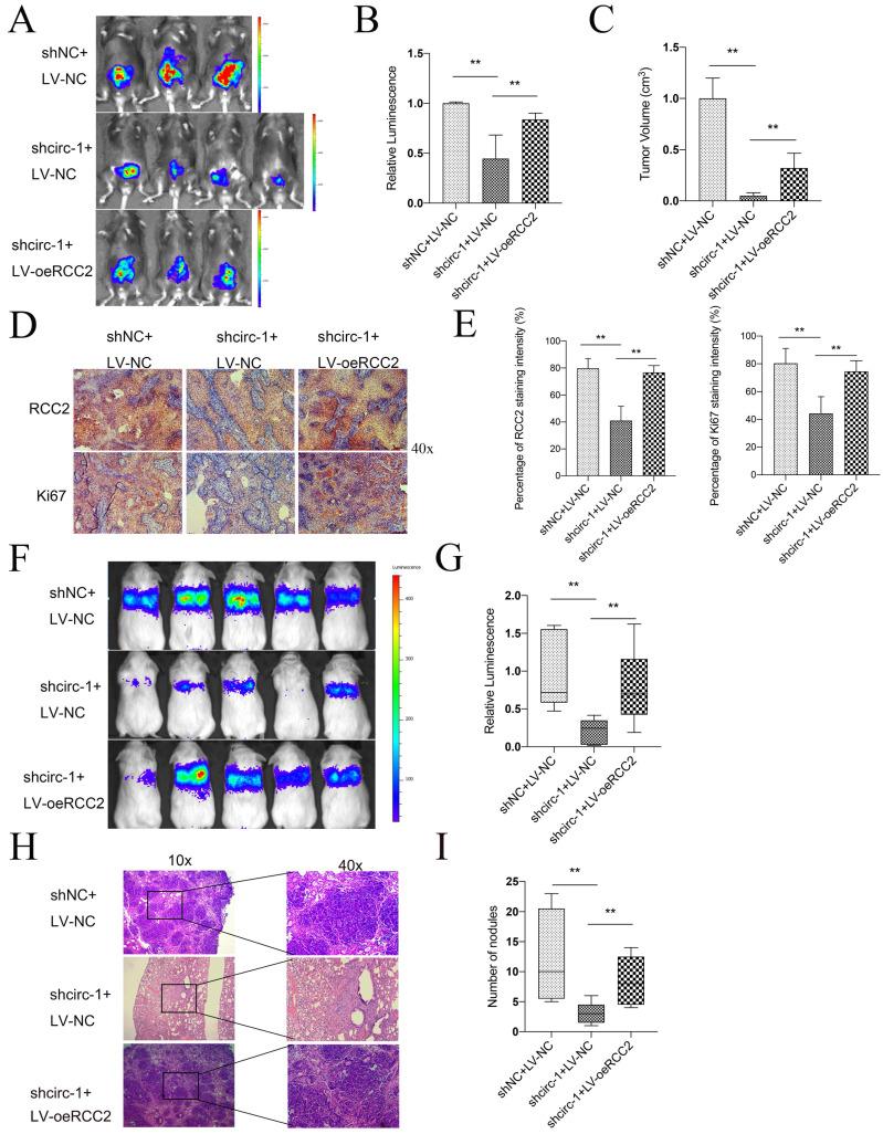
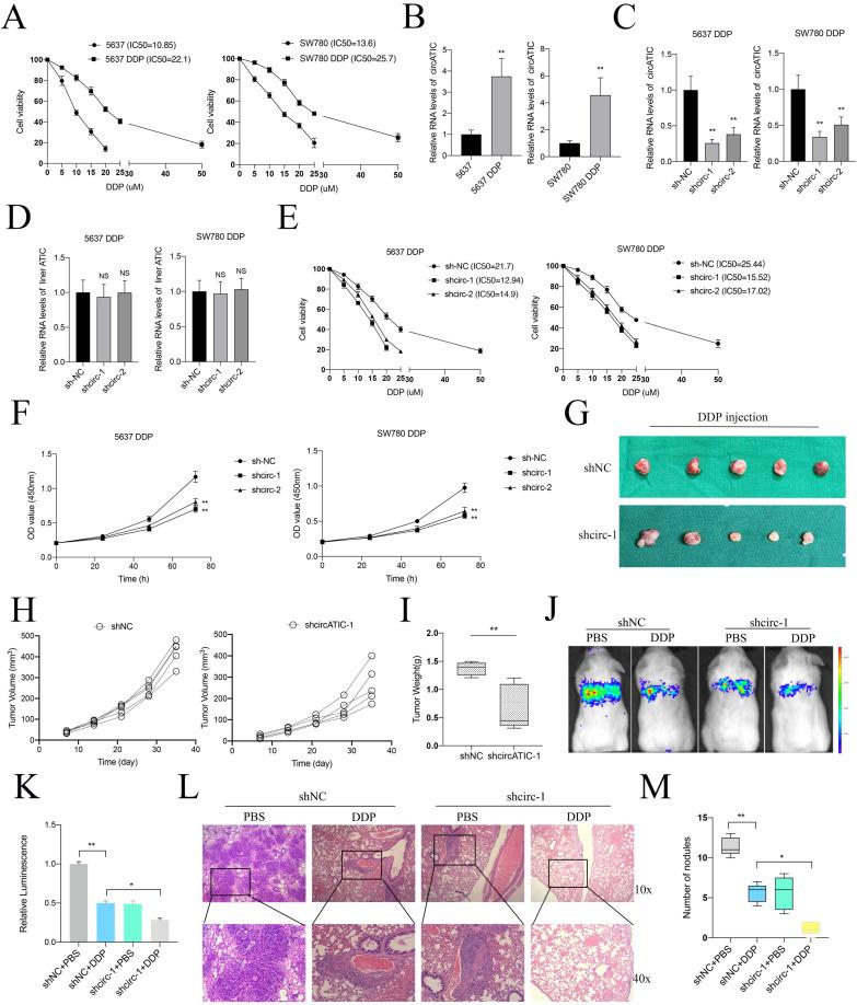
Cisplatin (DDP) based combination chemotherapy is a vital method for the treatment of bladder cancer (BLca). Chemoresistance easily occurs in the course of cisplatin chemotherapy, which is one of the important reasons for the unfavorable prognosis of BLca patients. Circular RNAs (circRNAs) are widely recognized for their role in the development and advancement of BLca. Nevertheless, the precise role of circRNAs in DDP resistance for BLca remains unclear. To study the properties of circATIC, sanger sequencing, agarose gel electrophoresis and treatment with RNase R/Actinomycin D were utilized. RT-qPCR assay was utilized to assess the expression levels of circRNA, miRNA and mRNA in BLca tissues and cells. Functional experiments were conducted to assess the function of circATIC in BLca progression and chemosensitivity . Various techniques such as FISH, Dual-luciferase reporter assay, TRAP, RNA digestion assay, RIP and ChIRP assay were used to investigate the relationships between PTBP1, circATIC, miR-1247-5p and RCC2. Orthotopic bladder cancer model, xenograft subcutaneous tumor model and xenograft lung metastasis tumor model were performed to indicate the function and mechanism of circATIC in BLca progression and chemosensitivity . In our study, we observed that circATIC expression was significantly enhanced in BLca tissues and cells and DDP resistant cells. Patients with higher circATIC expression have larger tumor diameter, higher incidence of postoperative metastasis and lower overall survival rate. Further experiments showed that circATIC accelerated BLca cell growth and metastasis and induced DDP resistance. Mechanistically, alternative splicing enzyme PTBP1 mediated the synthesis of circATIC. circATIC could enhance RCC2 mRNA stability via sponging miR-1247-5p or constructing a circATIC/LIN28A/RCC2 RNA-protein ternary complex. Finally, circATIC promotes RCC2 expression to enhance Epithelial-Mesenchymal Transition (EMT) progression and activate JNK signal pathway, thus strengthening DDP resistance in BLca cells. Our study demonstrated that circATIC promoted BLca progression and DDP resistance, and could serve as a potential target for BLca treatment.

摘要

顺铂(DDP)为基础的联合化疗是治疗膀胱癌(BLca)的重要方法。在顺铂化疗过程中,肿瘤容易产生耐药性,这是 BLca 患者预后不良的重要原因之一。环状 RNA(circRNAs)因其在 BLca 的发生和发展中的作用而被广泛认可。然而,circRNAs 在 BLca 对 DDP 耐药中的确切作用尚不清楚。

为了研究 circATIC 的特性,我们使用了 Sanger 测序、琼脂糖凝胶电泳和 RNase R/Actinomycin D 处理。采用 RT-qPCR 检测 BLca 组织和细胞中 circRNA、miRNA 和 mRNA 的表达水平。通过功能实验研究 circATIC 在 BLca 进展和化疗敏感性中的作用。通过 FISH、双荧光素酶报告基因检测、TRAP、RNA 消化实验、RIP 和 ChIRP 实验等多种技术研究了 PTBP1、circATIC、miR-1247-5p 和 RCC2 之间的关系。构建了原位膀胱癌模型、皮下移植瘤模型和肺转移瘤模型,以研究 circATIC 在 BLca 进展和化疗敏感性中的作用和机制。

在本研究中,我们观察到 circATIC 在 BLca 组织和细胞以及 DDP 耐药细胞中表达显著上调。circATIC 表达水平较高的患者肿瘤直径较大,术后转移发生率较高,总生存率较低。进一步的实验表明,circATIC 加速了 BLca 细胞的生长和转移,并诱导了 DDP 耐药。机制上,剪接酶 PTBP1 介导了 circATIC 的合成。circATIC 通过海绵吸附 miR-1247-5p 或构建 circATIC/LIN28A/RCC2 RNA-蛋白三元复合物来增强 RCC2 mRNA 的稳定性。最后,circATIC 促进 RCC2 表达,增强上皮间质转化(EMT)进程,激活 JNK 信号通路,从而增强 BLca 细胞对 DDP 的耐药性。

我们的研究表明,circATIC 促进了 BLca 的进展和 DDP 耐药,可作为 BLca 治疗的潜在靶点。

https://cdn.ncbi.nlm.nih.gov/pmc/blobs/00e5/11234215/e8d47e47de06/ijbsv20p3570g001.jpg

文献AI研究员

20分钟写一篇综述,助力文献阅读效率提升50倍。

立即体验

用中文搜PubMed

大模型驱动的PubMed中文搜索引擎

马上搜索

文档翻译

学术文献翻译模型,支持多种主流文档格式。

立即体验