Suppr超能文献

膀胱癌中与人乳头瘤病毒相关的基因特征:一种综合预后模型及其在免疫治疗中的意义。

HPV-Associated Gene Signatures in Bladder Cancer: A Comprehensive Prognostic Model and its Implications in Immunotherapy.

作者信息

Tang Zhicheng, Qian Yuxin, Wang Ni, Chen Yinqiu, Huang Haojun, Zhang Jiahao, Luo Hongcheng, Lu Zechao, Li Zhibiao, He Zhaohui, Tang Fucai

机构信息

Department of Urology, The Eighth Affiliated Hospital, Sun Yat-sen University, Shenzhen, Guangdong 518033, China.

School of Medicine, Sun Yat-sen University, Shenzhen 518107, China.

出版信息

Int J Med Sci. 2025 Jan 1;22(1):140-157. doi: 10.7150/ijms.98334. eCollection 2025.

Abstract

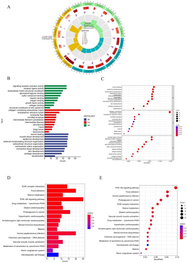
Evidence increasingly indicates that HPV infection plays a pivotal role in the initiation and progression of bladder cancer (BC). Yet, determining the predictive value of HPV-associated genes in BC remains challenging. We identified differentially expressed HPV-associated genes of BC patients from the TCGA and GEO databases. We screened prognostic genes using COX and LASSO regression, subsequently establishing a risk prediction model. The model's precision and clinical relevance were gauged using Kaplan-Meier survival analyses and ROC curves. Functional enrichment, immune cell infiltration, and drug sensitivity analyses were performed across both high-risk and low-risk sets. PCR assays were utilized to measure the expression levels of genes. We identified 13 HPV-associated genes for our risk model. Among these, FLRT2, HOXC5, LDLR, SCD, GRM7, DSC1, EMP1, and HMGA1 were identified as risk contributors, while LPA, SERPINA6, ZNF124, ETV7, and SCO2 were deemed protective. Cox regression analysis verified that our model provides an independent prediction of overall survival (OS) in bladder cancer (BC) patients. Gene Ontology (GO) analysis revealed predominant gene enrichment in wound healing, extracellular matrix composition, and collagen-rich extracellular matrices. KEGG pathway analysis highlighted primary enrichment areas, including focal adhesion, the PI3K-Akt signalling pathway, and ECM-receptor interaction. Risk scores were correlated with tumor microenvironment (TME) scores, immune cell infiltration, and sensitivities to both chemotherapy and immunotherapy. We have formulated a risk-assessment model pinpointing 13 central HPV-associated genes in BC. These genes present potential as prognostic indicators and therapeutic targets, emphasizing the intertwined relationship between HPV-induced BC progression and the immune landscape.

摘要

越来越多的证据表明,人乳头瘤病毒(HPV)感染在膀胱癌(BC)的发生和发展中起关键作用。然而,确定HPV相关基因在BC中的预测价值仍然具有挑战性。我们从TCGA和GEO数据库中鉴定了BC患者差异表达的HPV相关基因。我们使用COX和LASSO回归筛选预后基因,随后建立了风险预测模型。使用Kaplan-Meier生存分析和ROC曲线评估模型的准确性和临床相关性。对高风险和低风险组进行功能富集、免疫细胞浸润和药物敏感性分析。利用PCR检测来测量基因的表达水平。我们为风险模型鉴定了13个HPV相关基因。其中,FLRT2、HOXC5、LDLR、SCD、GRM7、DSC1、EMP1和HMGA1被确定为风险因素,而LPA、SERPINA6、ZNF124、ETV7和SCO2被认为具有保护作用。Cox回归分析证实,我们的模型能够独立预测膀胱癌(BC)患者的总生存期(OS)。基因本体(GO)分析显示,主要基因富集于伤口愈合、细胞外基质组成和富含胶原蛋白的细胞外基质中。KEGG通路分析突出了主要富集区域,包括粘着斑、PI3K-Akt信号通路和ECM-受体相互作用。风险评分与肿瘤微环境(TME)评分、免疫细胞浸润以及化疗和免疫治疗的敏感性相关。我们制定了一个风险评估模型,确定了BC中13个核心HPV相关基因。这些基因具有作为预后指标和治疗靶点的潜力,强调了HPV诱导的BC进展与免疫格局之间的相互关系。

https://cdn.ncbi.nlm.nih.gov/pmc/blobs/ecaa/11659835/c804e81b6ebe/ijmsv22p0140g001.jpg

文献AI研究员

20分钟写一篇综述,助力文献阅读效率提升50倍。

立即体验

用中文搜PubMed

大模型驱动的PubMed中文搜索引擎

马上搜索

文档翻译

学术文献翻译模型,支持多种主流文档格式。

立即体验