Suppr超能文献

膀胱癌的ADME基因驱动预后模型:预测生存和个性化治疗的一项突破。

ADME gene-driven prognostic model for bladder cancer: a breakthrough in predicting survival and personalized treatment.

作者信息

Dai Haojie, Zhang Xi, Zhao You, Nie Jun, Hang Zhenyu, Huang Xin, Ma Hongxiang, Wang Li, Li Zihao, Wu Ming, Fan Jun, Jiang Ke, Luo Weiping, Qin Chao

机构信息

The Affliated Liyang People's Hospital of Kangda College of Nanjing Medical University, Changzhou, Jiangsu, China.

The First Clinical Medical College, Nanjing Medical University, Nanjing, Jiangsu, China.

出版信息

Hereditas. 2025 Mar 19;162(1):42. doi: 10.1186/s41065-025-00409-4.

Abstract

BACKGROUND

Genes that participate in the absorption, distribution, metabolism, excretion (ADME) processes occupy a central role in pharmacokinetics. Meanwhile, variability in clinical outcomes and responses to treatment is notable in bladder cancer (BLCA).

METHODS

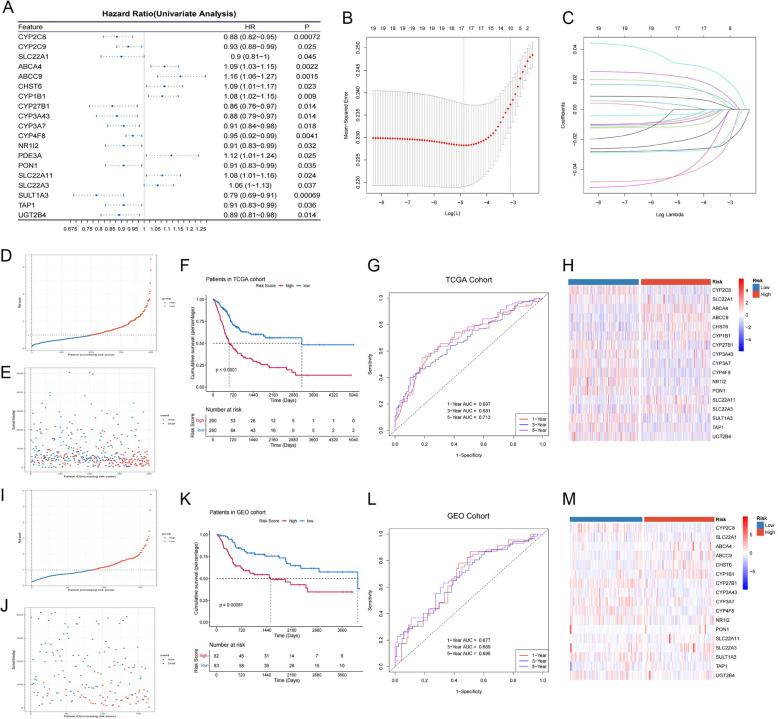
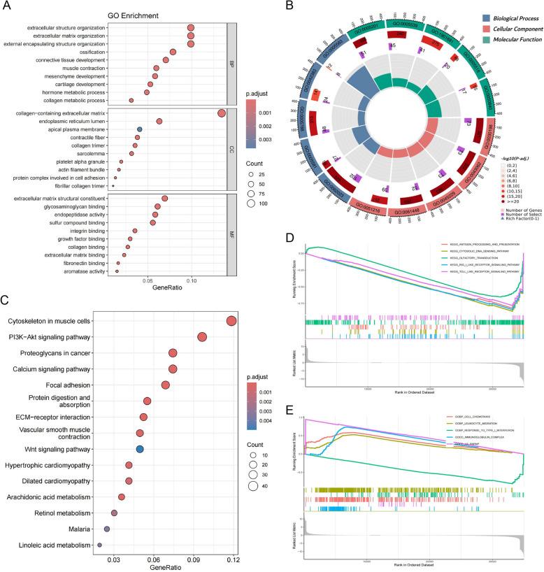
Our study utilized expansive datasets from TCGA and the GEO to explore prognostic factors in bladder cancer. Utilizing both univariate Cox regression and the lasso regression techniques, we identified ADME genes critical for patient outcomes. Utilizing genes identified in our study, a model for assessing risk was constructed. The evaluation of this model's predictive precision was conducted using Kaplan-Meier survival curves and assessments based on ROC curves. Furthermore, we devised a predictive nomogram, offering a straightforward visualization of crucial prognostic indicators. To explore the potential factors mediating the differences in outcomes between high and low risk groups, we performed comprehensive analyses including Gene Ontology (GO) and Kyoto Encyclopedia of Genes and Genomes (KEGG)-based enrichment analyses, immune infiltration variations, somatic mutation landscapes, and pharmacological sensitivity response assessment etc. Immediately following this, we selected core genes based on the PPI network and explored the prognostic potential of the core genes as well as immune modulation, and pathway activation. And the differential expression was verified by immunohistochemistry and qRT-PCR. Finally we explored the potential of the core genes as pan-cancer biomarkers.

RESULTS

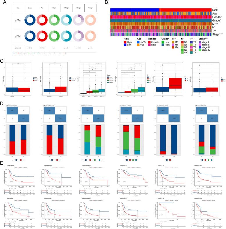
Our efforts culminated in the establishment of a validated 17-gene ADME-centered risk prediction model, displaying remarkable predictive accuracy for BLCA prognosis. Through separate cox regression analyses, the importance of the model's risk score in forecasting BLCA outcomes was substantiated. Furthermore, a novel nomogram incorporating clinical variables alongside the risk score was introduced. Comprehensive studies established a strong correlation between the risk score and several key indicators: patterns of immune cell infiltration, reactions to immunotherapy, landscape of somatic mutation and profiles of drug sensitivity. We screened the core prognostic gene CYP2C8, explored its role in tumor bioregulation and validated its upregulated expression in bladder cancer. Furthermore, we found that it can serve as a reliable biomarker for pan-cancer.

CONCLUSION

The risk assessment model formulated in our research stands as a formidable instrument for forecasting BLCA prognosis, while also providing insights into the disease's progression mechanisms and guiding clinical decision-making strategies.

摘要

背景

参与吸收、分布、代谢、排泄(ADME)过程的基因在药代动力学中占据核心地位。同时,膀胱癌(BLCA)的临床结局和治疗反应存在显著差异。

方法

我们的研究利用来自TCGA和GEO的大量数据集来探索膀胱癌的预后因素。通过单变量Cox回归和套索回归技术,我们确定了对患者预后至关重要的ADME基因。利用我们研究中确定的基因,构建了一个风险评估模型。使用Kaplan-Meier生存曲线和基于ROC曲线的评估对该模型的预测精度进行了评估。此外,我们设计了一个预测列线图,直观地展示了关键的预后指标。为了探索介导高风险组和低风险组预后差异的潜在因素,我们进行了全面分析,包括基于基因本体(GO)和京都基因与基因组百科全书(KEGG)的富集分析、免疫浸润变化、体细胞突变图谱以及药物敏感性反应评估等。紧接着,我们基于蛋白质-蛋白质相互作用(PPI)网络选择核心基因,并探索核心基因的预后潜力以及免疫调节和通路激活情况。通过免疫组织化学和qRT-PCR验证了差异表达。最后,我们探索了核心基因作为泛癌生物标志物的潜力。

结果

我们最终建立了一个经过验证的以17个ADME基因为中心的风险预测模型,该模型对BLCA预后具有显著的预测准确性。通过单独的Cox回归分析,证实了模型风险评分在预测BLCA结局中的重要性。此外,引入了一个将临床变量与风险评分相结合的新型列线图。综合研究表明风险评分与几个关键指标之间存在很强的相关性:免疫细胞浸润模式、免疫治疗反应、体细胞突变图谱和药物敏感性概况。我们筛选出核心预后基因CYP2C8,探索了其在肿瘤生物调节中的作用,并验证了其在膀胱癌中的上调表达。此外,我们发现它可以作为泛癌的可靠生物标志物。

结论

我们研究中制定的风险评估模型是预测BLCA预后的有力工具,同时也为该疾病的进展机制提供了见解,并指导临床决策策略。

https://cdn.ncbi.nlm.nih.gov/pmc/blobs/7e53/11921678/77d1fd1af098/41065_2025_409_Fig1_HTML.jpg

文献AI研究员

20分钟写一篇综述,助力文献阅读效率提升50倍。

立即体验

用中文搜PubMed

大模型驱动的PubMed中文搜索引擎

马上搜索

文档翻译

学术文献翻译模型,支持多种主流文档格式。

立即体验