Suppr超能文献

细胞表面 CD55 向核内运输,导致卵巢癌细胞中 PRC2 和 H3K27 三甲基化诱导顺铂耐药和干性。

Cell surface CD55 traffics to the nucleus leading to cisplatin resistance and stemness by inducing PRC2 and H3K27 trimethylation on chromatin in ovarian cancer.

机构信息

Department of Cardiovascular and Metabolic Sciences, Lerner Research Institute, Cleveland Clinic Foundation, 9500 Euclid Avenue Cleveland Clinic, Cleveland, OH, 44195, USA.

Present address: Section of Hematology/Oncology, Department of Medicine, University of Chicago, Chicago, IL, USA.

出版信息

Mol Cancer. 2024 Jun 10;23(1):121. doi: 10.1186/s12943-024-02028-5.

Abstract

BACKGROUND

Platinum resistance is the primary cause of poor survival in ovarian cancer (OC) patients. Targeted therapies and biomarkers of chemoresistance are critical for the treatment of OC patients. Our previous studies identified cell surface CD55, a member of the complement regulatory proteins, drives chemoresistance and maintenance of cancer stem cells (CSCs). CSCs are implicated in tumor recurrence and metastasis in multiple cancers.

METHODS

Protein localization assays including immunofluorescence and subcellular fractionation were used to identify CD55 at the cell surface and nucleus of cancer cells. Protein half-life determinations were used to compare cell surface and nuclear CD55 stability. CD55 deletion mutants were generated and introduced into cancer cells to identify the nuclear trafficking code, cisplatin sensitivity, and stem cell frequency that were assayed using in vitro and in vivo models. Detection of CD55 binding proteins was analyzed by immunoprecipitation followed by mass spectrometry. Target pathways activated by CD55 were identified by RNA sequencing.

RESULTS

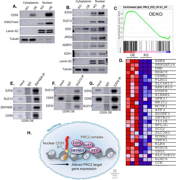
CD55 localizes to the nucleus of a subset of OC specimens, ascites from chemoresistant patients, and enriched in chemoresistant OC cells. We determined that nuclear CD55 is glycosylated and derived from the cell surface pool of CD55. Nuclear localization is driven by a trafficking code containing the serine/threonine (S/T) domain of CD55. Nuclear CD55 is necessary for cisplatin resistance, stemness, and cell proliferation in OC cells. CD55 S/T domain is necessary for nuclear entry and inducing chemoresistance to cisplatin in both in vitro and in vivo models. Deletion of the CD55 S/T domain is sufficient to sensitize chemoresistant OC cells to cisplatin. In the nucleus, CD55 binds and attenuates the epigenetic regulator and tumor suppressor ZMYND8 with a parallel increase in H3K27 trimethylation and members of the Polycomb Repressive Complex 2.

CONCLUSIONS

For the first time, we show CD55 localizes to the nucleus in OC and promotes CSC and chemoresistance. Our studies identify a therapeutic mechanism for treating platinum resistant ovarian cancer by blocking CD55 nuclear entry.

摘要

背景

铂耐药是卵巢癌(OC)患者生存不良的主要原因。靶向治疗和化疗耐药的生物标志物对 OC 患者的治疗至关重要。我们之前的研究表明,细胞表面补体调节蛋白成员 CD55 可驱动化疗耐药和癌症干细胞(CSC)的维持。CSC 与多种癌症的肿瘤复发和转移有关。

方法

包括免疫荧光和亚细胞分级在内的蛋白定位测定用于鉴定癌细胞表面和核中的 CD55。蛋白半衰期测定用于比较细胞表面和核 CD55 的稳定性。生成 CD55 缺失突变体并将其引入癌细胞中,以鉴定核易位密码、顺铂敏感性和干细胞频率,然后使用体外和体内模型进行检测。通过免疫沉淀 followed by mass spectrometry 分析 CD55 结合蛋白的检测。通过 RNA 测序鉴定 CD55 激活的靶途径。

结果

CD55 定位于 OC 标本的一部分、化疗耐药患者的腹水和富含化疗耐药 OC 细胞的核中。我们确定核 CD55 是糖基化的,来源于 CD55 的细胞表面池。核定位由包含 CD55 的丝氨酸/苏氨酸(S/T)结构域的易位密码驱动。核 CD55 是 OC 细胞中顺铂耐药、干性和细胞增殖所必需的。核进入和诱导体外和体内模型中顺铂耐药所必需的 CD55 S/T 结构域。CD55 S/T 结构域的缺失足以使化疗耐药的 OC 细胞对顺铂敏感。在核中,CD55 与表观遗传调节剂和肿瘤抑制因子 ZMYND8 结合,并伴有 H3K27 三甲基化和多梳抑制复合物 2 成员的平行增加。

结论

我们首次表明 CD55 在 OC 中定位于核内,并促进 CSC 和化疗耐药。我们的研究确定了通过阻断 CD55 核进入来治疗铂耐药卵巢癌的治疗机制。

https://cdn.ncbi.nlm.nih.gov/pmc/blobs/c3a5/11163727/479de66bf67a/12943_2024_2028_Fig8_HTML.jpg

文献AI研究员

20分钟写一篇综述,助力文献阅读效率提升50倍。

立即体验

用中文搜PubMed

大模型驱动的PubMed中文搜索引擎

马上搜索

文档翻译

学术文献翻译模型,支持多种主流文档格式。

立即体验