Suppr超能文献

WDR5 是神经胶质瘤肿瘤干细胞中具有治疗潜力的靶点。

WDR5 represents a therapeutically exploitable target for cancer stem cells in glioblastoma.

机构信息

Department of Cardiovascular and Metabolic Sciences, Lerner Research Institute, Cleveland Clinic, Cleveland, Ohio 44106, USA.

Case Comprehensive Cancer Center, Cleveland, Ohio 44106, USA.

出版信息

Genes Dev. 2023 Feb 1;37(3-4):86-102. doi: 10.1101/gad.349803.122. Epub 2023 Feb 2.

Abstract

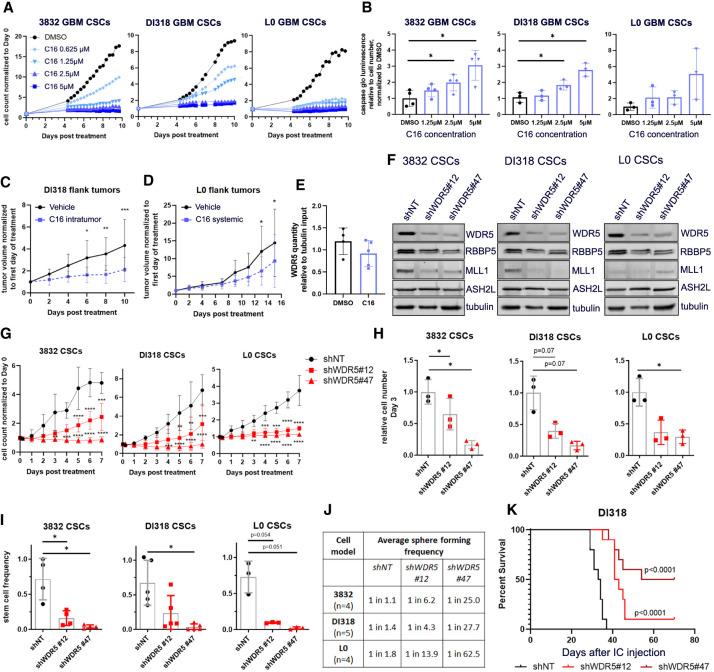
Glioblastomas (GBMs) are heterogeneous, treatment-resistant tumors driven by populations of cancer stem cells (CSCs). However, few molecular mechanisms critical for CSC population maintenance have been exploited for therapeutic development. We developed a spatially resolved loss-of-function screen in GBM patient-derived organoids to identify essential epigenetic regulators in the SOX2-enriched, therapy-resistant niche and identified WDR5 as indispensable for this population. WDR5 is a component of the WRAD complex, which promotes SET1 family-mediated Lys4 methylation of histone H3 (H3K4me), associated with positive regulation of transcription. In GBM CSCs, WDR5 inhibitors blocked WRAD complex assembly and reduced H3K4 trimethylation and expression of genes involved in CSC-relevant oncogenic pathways. H3K4me3 peaks lost with WDR5 inhibitor treatment occurred disproportionally on POU transcription factor motifs, including the POU5F1(OCT4)::SOX2 motif. Use of a SOX2/OCT4 reporter demonstrated that WDR5 inhibitor treatment diminished cells with high reporter activity. Furthermore, WDR5 inhibitor treatment and WDR5 knockdown altered the stem cell state, disrupting CSC in vitro growth and self-renewal, as well as in vivo tumor growth. These findings highlight the role of WDR5 and the WRAD complex in maintaining the CSC state and provide a rationale for therapeutic development of WDR5 inhibitors for GBM and other advanced cancers.

摘要

胶质母细胞瘤(GBM)是一种异质性、治疗耐药的肿瘤,由癌症干细胞(CSC)群体驱动。然而,很少有对CSC 群体维持至关重要的分子机制被用于治疗开发。我们在 GBM 患者来源的类器官中开发了一种空间分辨的功能丧失筛选,以鉴定 SOX2 富集、治疗耐药生态位中必需的表观遗传调节剂,并确定 WDR5 对该群体是不可或缺的。WDR5 是 WRAD 复合物的一个组成部分,该复合物促进 SET1 家族介导的组蛋白 H3(H3K4me)赖氨酸 4 甲基化,与转录的正调控相关。在 GBM CSC 中,WDR5 抑制剂阻断 WRAD 复合物组装,减少 H3K4 三甲基化和参与 CSC 相关致癌途径的基因表达。用 WDR5 抑制剂处理后丢失的 H3K4me3 峰不成比例地发生在 POU 转录因子基序上,包括 POU5F1(OCT4)::SOX2 基序。使用 SOX2/OCT4 报告基因证实,WDR5 抑制剂处理减少了具有高报告基因活性的细胞。此外,WDR5 抑制剂处理和 WDR5 敲低改变了干细胞状态,破坏了 CSC 的体外生长和自我更新,以及体内肿瘤生长。这些发现强调了 WDR5 和 WRAD 复合物在维持 CSC 状态中的作用,并为开发 WDR5 抑制剂治疗 GBM 和其他高级癌症提供了理论依据。

https://cdn.ncbi.nlm.nih.gov/pmc/blobs/a475/10069451/534c80aa670a/86f01.jpg

文献AI研究员

20分钟写一篇综述,助力文献阅读效率提升50倍。

立即体验

用中文搜PubMed

大模型驱动的PubMed中文搜索引擎

马上搜索

文档翻译

学术文献翻译模型,支持多种主流文档格式。

立即体验