Suppr超能文献

用于预测抗体可开发性的分子表面描述符:对参数、结构模型和构象采样的敏感性。

Molecular surface descriptors to predict antibody developability: sensitivity to parameters, structure models, and conformational sampling.

机构信息

Pharmaceutical Development, Genentech Inc, South San Francisco, CA, USA.

出版信息

MAbs. 2024 Jan-Dec;16(1):2362788. doi: 10.1080/19420862.2024.2362788. Epub 2024 Jun 10.

Abstract

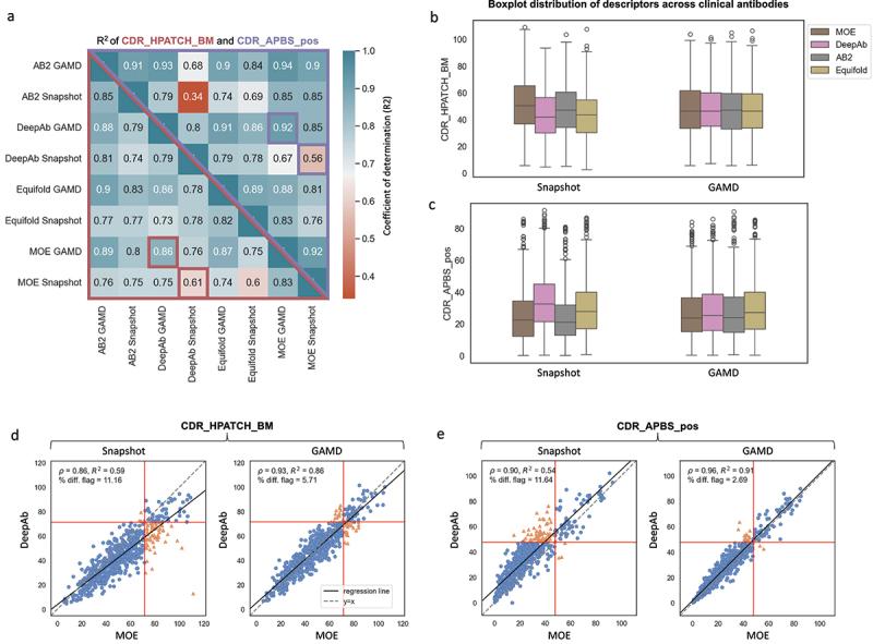
assessment of antibody developability during early lead candidate selection and optimization is of paramount importance, offering a rapid and material-free screening approach. However, the predictive power and reproducibility of such methods depend heavily on the selection of molecular descriptors, model parameters, accuracy of predicted structure models, and conformational sampling techniques. Here, we present a set of molecular surface descriptors specifically designed for predicting antibody developability. We assess the performance of these descriptors by benchmarking their correlations with an extensive array of experimentally determined biophysical properties, including viscosity, aggregation, hydrophobic interaction chromatography, human pharmacokinetic clearance, heparin retention time, and polyspecificity. Further, we investigate the sensitivity of these surface descriptors to methodological nuances, such as the choice of interior dielectric constant, hydrophobicity scales, structure prediction methods, and the impact of conformational sampling. Notably, we observe systematic shifts in the distribution of surface descriptors depending on the structure prediction method used, driving weak correlations of surface descriptors across structure models. Averaging the descriptor values over conformational distributions from molecular dynamics mitigates the systematic shifts and improves the consistency across different structure prediction methods, albeit with inconsistent improvements in correlations with biophysical data. Based on our benchmarking analysis, we propose six developability risk flags and assess their effectiveness in predicting potential developability issues for a set of case study molecules.

摘要

在早期先导候选物的选择和优化过程中,评估抗体的可开发性至关重要,因为它提供了一种快速且无需使用材料的筛选方法。然而,这些方法的预测能力和可重复性在很大程度上取决于分子描述符的选择、模型参数、预测结构模型的准确性和构象采样技术。在这里,我们提出了一组专门用于预测抗体可开发性的分子表面描述符。我们通过将这些描述符与广泛的实验确定的生物物理性质进行基准测试,评估它们的性能,这些性质包括粘度、聚集、疏水相互作用色谱、人体药代动力学清除率、肝素保留时间和多特异性。此外,我们研究了这些表面描述符对方法细节的敏感性,例如内部介电常数、疏水性标度、结构预测方法以及构象采样的影响。值得注意的是,我们观察到表面描述符的分布取决于所使用的结构预测方法,这导致了表面描述符在不同结构模型之间的弱相关性。通过对来自分子动力学的构象分布进行描述符值的平均,可以减轻系统性变化,提高不同结构预测方法之间的一致性,但与生物物理数据的相关性并没有得到一致的改善。基于我们的基准分析,我们提出了六个可开发性风险标志,并评估了它们在预测一组案例研究分子的潜在可开发性问题方面的有效性。

https://cdn.ncbi.nlm.nih.gov/pmc/blobs/8e4b/11168226/9f8071e516fa/KMAB_A_2362788_F0001_OC.jpg

文献AI研究员

20分钟写一篇综述,助力文献阅读效率提升50倍。

立即体验

用中文搜PubMed

大模型驱动的PubMed中文搜索引擎

马上搜索

文档翻译

学术文献翻译模型,支持多种主流文档格式。

立即体验