Suppr超能文献

气道粘蛋白的唾液酸化减少通过改变粘蛋白的生物物理特性而损害粘液运输。

Reduced Sialylation of Airway Mucin Impairs Mucus Transport by Altering the Biophysical Properties of Mucin.

作者信息

Harris Elex S, McIntire Hannah J, Mazur Marina, Schulz-Hildebrandt Hinnerk, Leung Hui Min, Tearney Guillermo J, Krick Stefanie, Rowe Steven M, Barnes Jarrod W

机构信息

Gregory Fleming James Cystic Fibrosis Research Center, Univ. of Alabama at Birmingham, Birmingham, AL, USA.

Massachusetts General Hospital, Boston, MA, USA.

出版信息

Res Sq. 2024 May 31:rs.3.rs-4421613. doi: 10.21203/rs.3.rs-4421613/v1.

Abstract

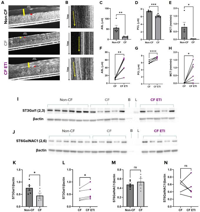
Mucus stasis is a pathologic hallmark of muco-obstructive diseases, including cystic fibrosis (CF). Mucins, the principal component of mucus, are extensively modified with hydroxyl (O)-linked glycans, which are largely terminated by sialic acid. Sialic acid is a negatively charged monosaccharide and contributes to the biochemical/biophysical properties of mucins. Reports suggest that mucin sialylation may be altered in CF; however, the consequences of reduced sialylation on mucus clearance have not been fully determined. Here, we investigated the consequences of reduced sialylation on the charge state and conformation of the most prominent airway mucin, MUC5B, and defined the functional consequences of reduced sialylation on mucociliary transport (MCT). Reduced sialylation contributed to a lower charged MUC5B form and decreased polymer expansion. The inhibition of total mucin sialylation impaired MCT in primary human bronchial epithelial cells and rat airways, and specific α-2,3 sialylation blockade was sufficient to recapitulate these findings. Finally, we show that ST3 beta-galactoside alpha-2,3-sialyltransferase (ST3Gal1) expression is downregulated in CF and partially restored by correcting CFTR via Elexacaftor/Tezacaftor/Ivacaftor treatment. Overall, this study demonstrates the importance of mucin sialylation in mucus clearance and identifies decreased sialylation by ST3Gal1 as a possible therapeutic target in CF and potentially other muco-obstructive diseases.

摘要

黏液淤滞是包括囊性纤维化(CF)在内的黏液阻塞性疾病的病理标志。黏蛋白是黏液的主要成分,广泛地被O-连接聚糖修饰,这些聚糖大多以唾液酸终止。唾液酸是一种带负电荷的单糖,对黏蛋白的生化/生物物理特性有贡献。报告表明CF患者的黏蛋白唾液酸化可能发生改变;然而,唾液酸化减少对黏液清除的影响尚未完全确定。在此,我们研究了唾液酸化减少对最主要的气道黏蛋白MUC5B的电荷状态和构象的影响,并确定了唾液酸化减少对黏液纤毛运输(MCT)的功能影响。唾液酸化减少导致MUC5B带电量降低且聚合物扩张减少。抑制总黏蛋白唾液酸化会损害原代人支气管上皮细胞和大鼠气道中的MCT,特异性的α-2,3唾液酸化阻断足以重现这些发现。最后,我们表明ST3β-半乳糖苷α-2,3-唾液酸转移酶(ST3Gal1)的表达在CF中下调,并通过依列卡福/替扎卡福/艾伐卡福治疗纠正CFTR后部分恢复。总体而言,本研究证明了黏蛋白唾液酸化在黏液清除中的重要性,并确定ST3Gal1导致的唾液酸化减少是CF及其他潜在黏液阻塞性疾病可能的治疗靶点。

https://cdn.ncbi.nlm.nih.gov/pmc/blobs/10d4/11160914/c73e2e54d3e0/nihpp-rs4421613v1-f0001.jpg

文献AI研究员

20分钟写一篇综述,助力文献阅读效率提升50倍。

立即体验

用中文搜PubMed

大模型驱动的PubMed中文搜索引擎

马上搜索

文档翻译

学术文献翻译模型,支持多种主流文档格式。

立即体验