Suppr超能文献

抗TRAIL-ICG纳米制剂对脑缺血再灌注损伤的神经保护作用及其多模态成像评估

Neuroprotective effects of anti-TRAIL-ICG nanoagent and its multimodal imaging evaluation in cerebral ischemia-reperfusion injury.

作者信息

Yang Qiong, Ye Wenxuan, Luo Doudou, Xing Jiwei, Xiao Qingqing, Wu Huiling, Yao Youliang, Wang Guangxing, Yang Luyao, Guo Dongbei, Wang Kun, He Yaqin, Ye Xiaofeng, Zhang Jinde, Jin Zhaokui, Fan Zhongxiong, Wen Xiaofei, Mao Jingsong, Chen Xiaoyuan, Zhao Qingliang

机构信息

State Key Laboratory of Vaccines for Infectious Diseases, Xiang An Biomedicine Laboratory, Center for Molecular Imaging and Translational Medicine, Department of Vascular & Tumor Interventional Radiology, The First Affiliated Hospital of Xiamen University, School of Medicine, School of Public Health, Xiamen University, Xiamen, 361102, China.

The First Affiliated Hospital of Xiamen University, School of Medicine, Xiamen University, Xiamen, 361102, China.

出版信息

Mater Today Bio. 2024 May 22;26:101094. doi: 10.1016/j.mtbio.2024.101094. eCollection 2024 Jun.

Abstract

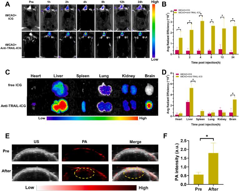
Cerebral ischemia-reperfusion injury (CIRI) is a major challenge to neuronal survival in acute ischemic stroke (AIS). However, effective neuroprotective agents remain to be developed for the treatment of CIRI. In this work, we have developed an Anti-TRAIL protein-modified and indocyanine green (ICG)-responsive nanoagent (Anti-TRAIL-ICG) to target ischemic areas and then reduce CIRI and rescue the ischemic penumbra. and experiments have demonstrated that the carrier-free nanoagent can enhance drug transport across the blood-brain barrier (BBB) in stroke mice, exhibiting high targeting ability and good biocompatibility. Anti-TRAIL-ICG nanoagent played a better neuroprotective role by reducing apoptosis and ferroptosis, and significantly improved ischemia-reperfusion injury. Moreover, the multimodal imaging platform enables the dynamic examination of multiple morphofunctional information, so that the dynamic molecular events of nanoagent can be detected continuously and in real time for early treatment in transient middle cerebral artery occlusion (tMCAO) models. Furthermore, it has been found that Anti-TRAIL-ICG has great potential in the functional reconstruction of neurovascular networks through optical coherence tomography angiography (OCTA). Taken together, our work effectively alleviates CIRI after stoke by blocking multiple cell death pathways, which offers an innovative strategy for harnessing the apoptosis and ferroptosis against CIRI.

摘要

脑缺血再灌注损伤(CIRI)是急性缺血性卒中(AIS)中神经元存活面临的一项重大挑战。然而,用于治疗CIRI的有效神经保护剂仍有待开发。在这项研究中,我们开发了一种抗肿瘤坏死因子相关凋亡诱导配体(TRAIL)蛋白修饰且对吲哚菁绿(ICG)有响应的纳米制剂(抗TRAIL-ICG),以靶向缺血区域,进而减轻CIRI并挽救缺血半暗带。实验已经证明,这种无载体纳米制剂能够增强药物在中风小鼠模型中穿越血脑屏障(BBB)的转运,表现出高靶向能力和良好的生物相容性。抗TRAIL-ICG纳米制剂通过减少细胞凋亡和铁死亡发挥了更好的神经保护作用,并显著改善了缺血再灌注损伤。此外,该多模态成像平台能够对多种形态功能信息进行动态检测,从而在短暂性大脑中动脉闭塞(tMCAO)模型中持续实时地检测纳米制剂的动态分子事件,以便进行早期治疗。此外,研究发现抗TRAIL-ICG在通过光学相干断层扫描血管造影(OCTA)对神经血管网络进行功能重建方面具有巨大潜力。综上所述,我们的研究通过阻断多种细胞死亡途径有效减轻了中风后的CIRI,为利用细胞凋亡和铁死亡对抗CIRI提供了一种创新策略。

https://cdn.ncbi.nlm.nih.gov/pmc/blobs/b636/11157279/6893fe8f5249/sc1.jpg

文献AI研究员

20分钟写一篇综述,助力文献阅读效率提升50倍。

立即体验

用中文搜PubMed

大模型驱动的PubMed中文搜索引擎

马上搜索

文档翻译

学术文献翻译模型,支持多种主流文档格式。

立即体验