Suppr超能文献

Werner 综合征衍生巨噬细胞中的反转录转座子在动脉粥样硬化模型中引发 I 型干扰素依赖性炎症。

Retrotransposons in Werner syndrome-derived macrophages trigger type I interferon-dependent inflammation in an atherosclerosis model.

机构信息

Department of Regenerative Medicine, Graduate School of Medicine, Chiba University, Chiba, Japan.

Division of Stem Cell and Molecular Medicine, Center for Stem Cell Biology and Regenerative Medicine, The Institute of Medical Science, The University of Tokyo, Tokyo, Japan.

出版信息

Nat Commun. 2024 Jun 10;15(1):4772. doi: 10.1038/s41467-024-48663-w.

Abstract

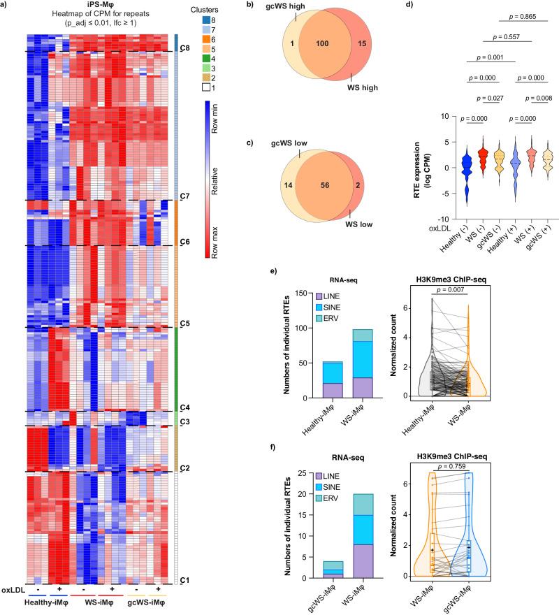
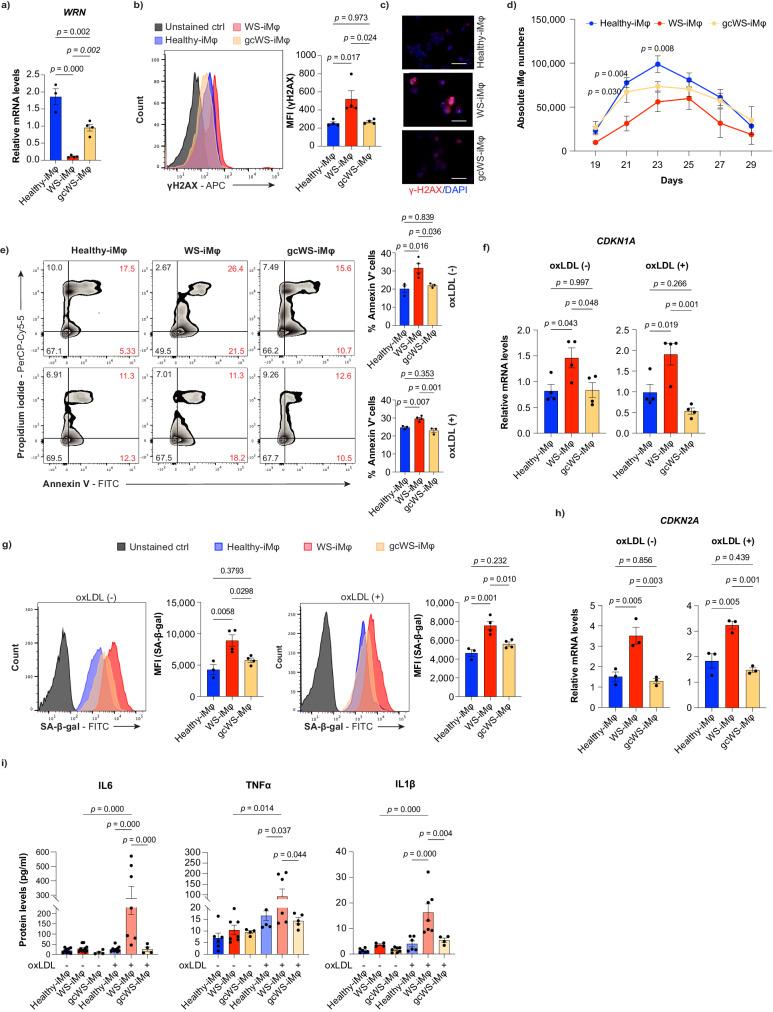
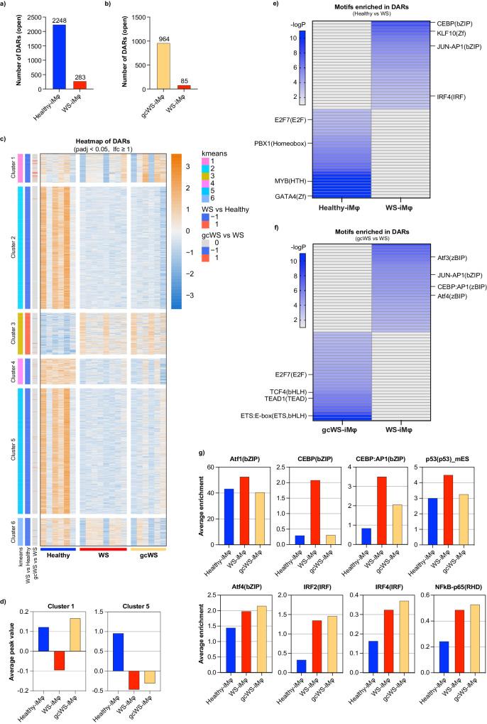
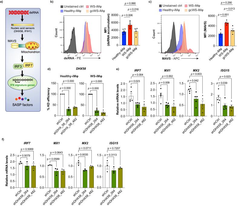
The underlying mechanisms of atherosclerosis, the second leading cause of death among Werner syndrome (WS) patients, are not fully understood. Here, we establish an in vitro co-culture system using macrophages (iMφs), vascular endothelial cells (iVECs), and vascular smooth muscle cells (iVSMCs) derived from induced pluripotent stem cells. In co-culture, WS-iMφs induces endothelial dysfunction in WS-iVECs and characteristics of the synthetic phenotype in WS-iVSMCs. Transcriptomics and open chromatin analysis reveal accelerated activation of type I interferon signaling and reduced chromatin accessibility of several transcriptional binding sites required for cellular homeostasis in WS-iMφs. Furthermore, the H3K9me3 levels show an inverse correlation with retrotransposable elements, and retrotransposable element-derived double-stranded RNA activates the DExH-box helicase 58 (DHX58)-dependent cytoplasmic RNA sensing pathway in WS-iMφs. Conversely, silencing type I interferon signaling in WS-iMφs rescues cell proliferation and suppresses cellular senescence and inflammation. These findings suggest that Mφ-specific inhibition of type I interferon signaling could be targeted to treat atherosclerosis in WS patients.

摘要

沃纳综合征(WS)患者的第二大致死原因是动脉粥样硬化,但其潜在机制尚未完全阐明。在这里,我们建立了一个使用诱导多能干细胞衍生的巨噬细胞(iMφs)、血管内皮细胞(iVECs)和血管平滑肌细胞(iVSMCs)的体外共培养系统。在共培养中,WS-iMφs 诱导 WS-iVECs 内皮功能障碍和 WS-iVSMCs 的合成表型特征。转录组学和开放染色质分析显示,WS-iMφs 中 I 型干扰素信号的激活加速,以及几个细胞稳态所需的转录结合位点的染色质可及性降低。此外,H3K9me3 水平与逆转录转座子呈负相关,逆转录转座子衍生的双链 RNA 激活 WS-iMφs 中 DExH-box 解旋酶 58(DHX58)依赖性细胞质 RNA 感应途径。相反,在 WS-iMφs 中沉默 I 型干扰素信号可挽救细胞增殖,并抑制细胞衰老和炎症。这些发现表明,针对巨噬细胞中 I 型干扰素信号的特异性抑制可能成为治疗 WS 患者动脉粥样硬化的靶点。

https://cdn.ncbi.nlm.nih.gov/pmc/blobs/711a/11164933/c25ff3c5794a/41467_2024_48663_Fig1_HTML.jpg

文献AI研究员

20分钟写一篇综述,助力文献阅读效率提升50倍。

立即体验

用中文搜PubMed

大模型驱动的PubMed中文搜索引擎

马上搜索

文档翻译

学术文献翻译模型,支持多种主流文档格式。

立即体验