Suppr超能文献

米托蒽醌改善中间β-地中海贫血小鼠模型无效红细胞生成。

Mitoxantrone ameliorates ineffective erythropoiesis in a β-thalassemia intermedia mouse model.

机构信息

Molecular Biology Research Center, School of Life Sciences, Hunan Province Key Laboratory of Basic and Applied Hematology, Central South University, Changsha, China.

College of Life Sciences, Taikang Center for Life and Medical Sciences, Frontier Science Center for Immunology and Metabolism, Department of Anesthesiology, Renmin Hospital of Wuhan University, Wuhan University, Wuhan, China.

出版信息

Blood Adv. 2024 Aug 13;8(15):4017-4024. doi: 10.1182/bloodadvances.2024012679.

Abstract

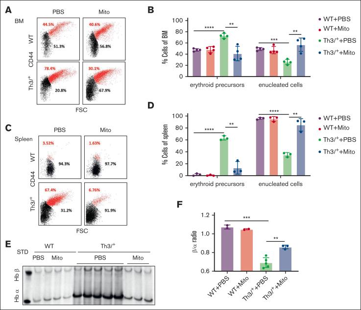
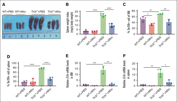
β-thalassemia is a condition characterized by reduced or absent synthesis of β-globin resulting from genetic mutations, leading to expanded and ineffective erythropoiesis. Mitoxantrone has been widely used clinically as an antitumor agent considering its ability to inhibit cell proliferation. However, its therapeutic effect on expanded and ineffective erythropoiesis in β-thalassemia is untested. We found that mitoxantrone decreased α-globin precipitates and ameliorated anemia, splenomegaly, and ineffective erythropoiesis in the HbbTh3/+ mouse model of β-thalassemia intermedia. The partially reversed ineffective erythropoiesis is a consequence of effects on autophagy as mitochondrial retention and protein levels of mTOR, P62, and LC3 in reticulocytes decreased in mitoxantrone-treated HbbTh3/+ mice. These data provide significant preclinical evidence for targeting autophagy as a novel therapeutic approach for β-thalassemia.

摘要

β-地中海贫血是一种由于基因突变导致β-球蛋白合成减少或缺失的疾病,导致红细胞生成无效扩张。米托蒽醌因其抑制细胞增殖的能力而被广泛应用于临床作为抗肿瘤药物。然而,它对β-地中海贫血中无效红细胞生成的治疗效果尚未得到验证。我们发现米托蒽醌可减少α-珠蛋白沉淀,并改善 HbbTh3/+ 小鼠模型中β-地中海贫血中间型的贫血、脾肿大和无效红细胞生成。部分逆转的无效红细胞生成是自噬作用的结果,因为米托蒽醌处理的 HbbTh3/+ 小鼠网织红细胞中线粒体保留和 mTOR、P62 和 LC3 的蛋白水平降低。这些数据为自噬作为治疗β-地中海贫血的新方法提供了重要的临床前证据。

https://cdn.ncbi.nlm.nih.gov/pmc/blobs/cc65/11339037/7a49e4a0486f/BLOODA_ADV-2024-012679-ga1.jpg

文献AI研究员

20分钟写一篇综述,助力文献阅读效率提升50倍。

立即体验

用中文搜PubMed

大模型驱动的PubMed中文搜索引擎

马上搜索

文档翻译

学术文献翻译模型,支持多种主流文档格式。

立即体验