Suppr超能文献

BUB1 通过调控非同源末端连接通路介导三阴性乳腺癌放射抵抗。

BUB1 regulates non-homologous end joining pathway to mediate radioresistance in triple-negative breast cancer.

机构信息

Department of Radiation Oncology, Henry Ford Cancer Institute, Henry Ford Health, 1 Ford Place, Detroit, 5D-42, MI-48202, USA.

Department of Radiation Oncology, UT Southwestern Medical School, Dallas, TX-75390, USA.

出版信息

J Exp Clin Cancer Res. 2024 Jun 11;43(1):163. doi: 10.1186/s13046-024-03086-9.

Abstract

BACKGROUND

Triple-negative breast cancer (TNBC) is a highly aggressive form of breast cancer subtype often treated with radiotherapy (RT). Due to its intrinsic heterogeneity and lack of effective targets, it is crucial to identify novel molecular targets that would increase RT efficacy. Here we demonstrate the role of BUB1 (cell cycle Ser/Thr kinase) in TNBC radioresistance and offer a novel strategy to improve TNBC treatment.

METHODS

Gene expression analysis was performed to look at genes upregulated in TNBC patient samples compared to other subtypes. Cell proliferation and clonogenic survivals assays determined the IC of BUB1 inhibitor (BAY1816032) and radiation enhancement ratio (rER) with pharmacologic and genomic BUB1 inhibition. Mammary fat pad xenografts experiments were performed in CB17/SCID. The mechanism through which BUB1 inhibitor sensitizes TNBC cells to radiotherapy was delineated by γ-H2AX foci assays, BLRR, Immunoblotting, qPCR, CHX chase, and cell fractionation assays.

RESULTS

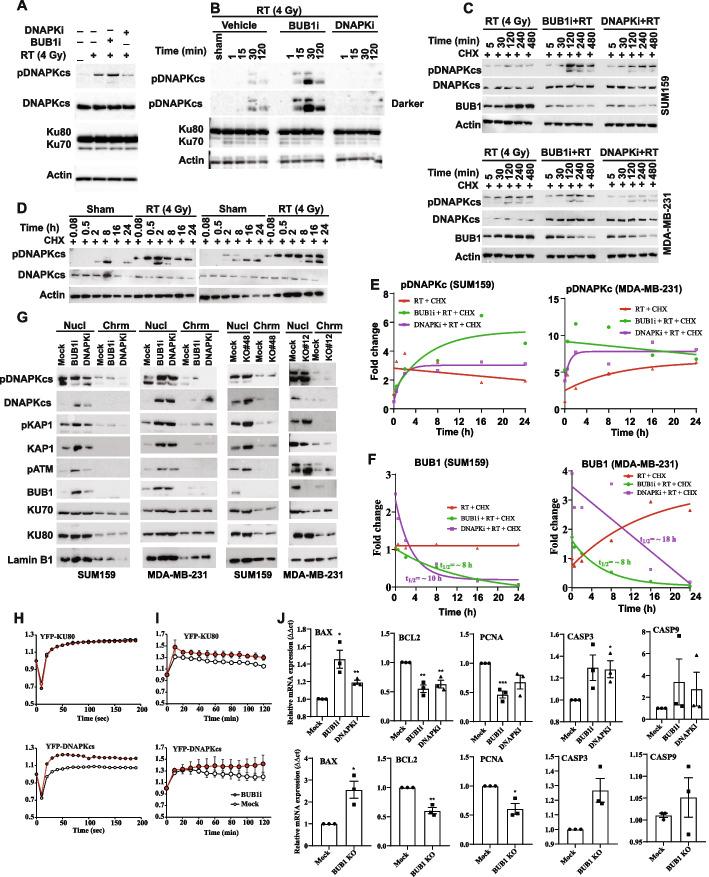
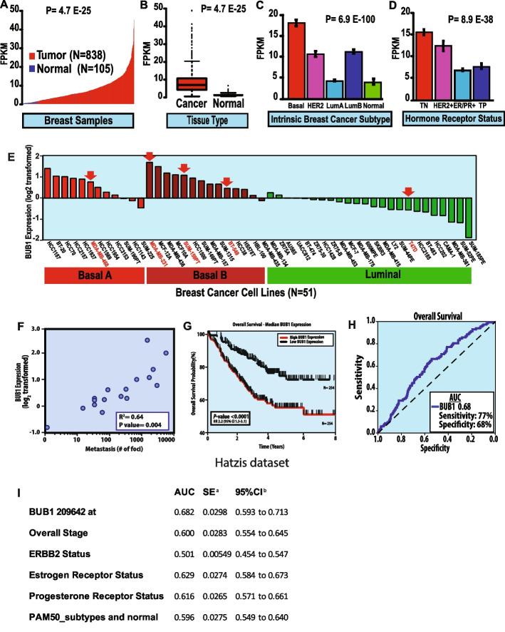
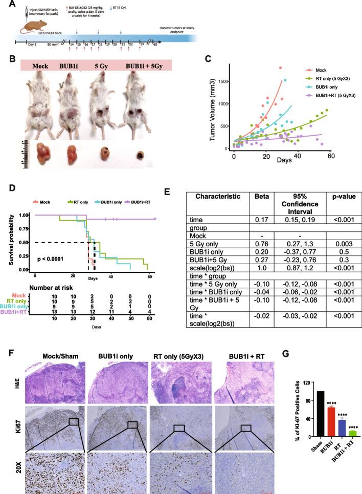
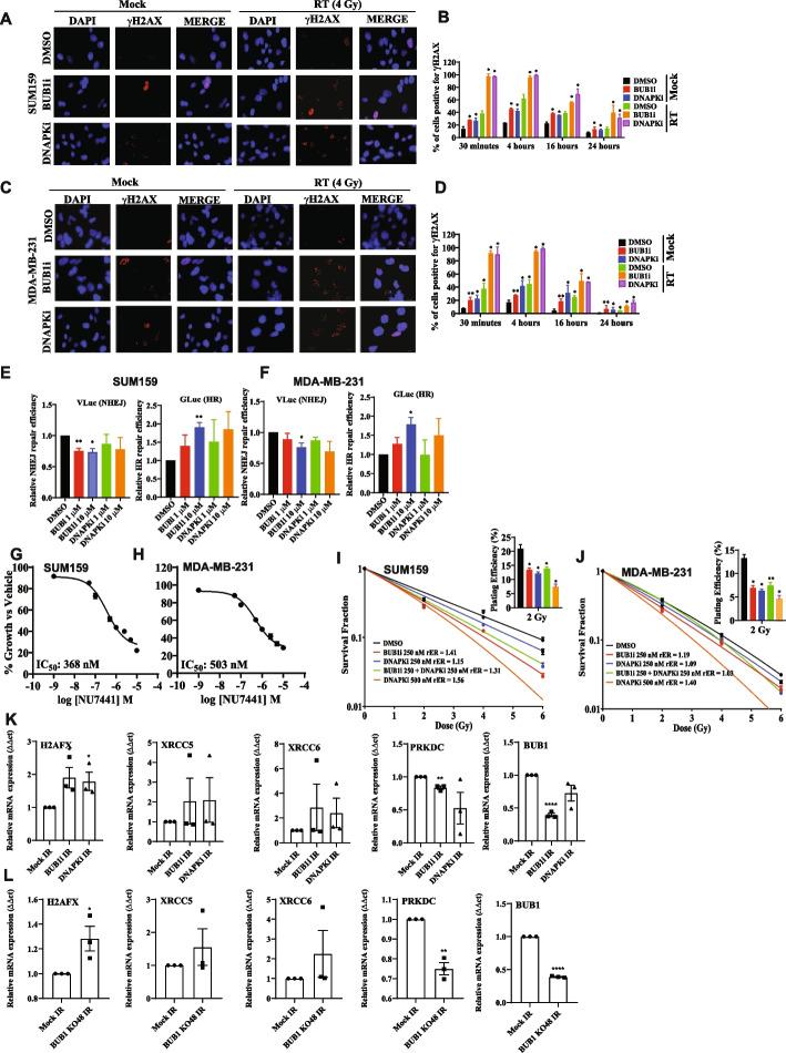
BUB1 is overexpressed in BC and its expression is considerably elevated in TNBC with poor survival outcomes. Pharmacological or genomic ablation of BUB1 sensitized multiple TNBC cell lines to cell killing by radiation, although breast epithelial cells showed no radiosensitization with BUB1 inhibition. Kinase function of BUB1 is mainly accountable for this radiosensitization phenotype. BUB1 ablation also led to radiosensitization in TNBC tumor xenografts with significantly increased tumor growth delay and overall survival. Mechanistically, BUB1 ablation inhibited the repair of radiation-induced DNA double strand breaks (DSBs). BUB1 ablation stabilized phospho-DNAPKcs (S2056) following RT such that half-lives could not be estimated. In contrast, RT alone caused BUB1 stabilization, but pre-treatment with BUB1 inhibitor prevented stabilization (t, ~8 h). Nuclear and chromatin-enriched fractionations illustrated an increase in recruitment of phospho- and total-DNAPK, and KAP1 to chromatin indicating that BUB1 is indispensable in the activation and recruitment of non-homologous end joining (NHEJ) proteins to DSBs. Additionally, BUB1 staining of TNBC tissue microarrays demonstrated significant correlation of BUB1 protein expression with tumor grade.

CONCLUSIONS

BUB1 ablation sensitizes TNBC cell lines and xenografts to RT and BUB1 mediated radiosensitization may occur through NHEJ. Together, these results highlight BUB1 as a novel molecular target for radiosensitization in women with TNBC.

摘要

背景

三阴性乳腺癌(TNBC)是一种侵袭性很强的乳腺癌亚型,通常采用放射治疗(RT)进行治疗。由于其内在的异质性和缺乏有效的靶点,因此确定能够提高 RT 疗效的新的分子靶标至关重要。在这里,我们证明了 BUB1(细胞周期丝氨酸/苏氨酸激酶)在 TNBC 放射抵抗中的作用,并提供了一种改善 TNBC 治疗的新策略。

方法

通过基因表达分析,观察 TNBC 患者样本中与其他亚型相比上调的基因。细胞增殖和克隆存活实验确定了 BUB1 抑制剂(BAY1816032)的 IC 和放射增敏比(rER),并进行了药理学和基因组 BUB1 抑制。在 CB17/SCID 中进行了乳腺脂肪垫异种移植实验。通过 γ-H2AX 焦点测定、BLRR、免疫印迹、qPCR、CHX 追踪和细胞分级测定,阐明了 BUB1 抑制剂使 TNBC 细胞对放射治疗敏感的机制。

结果

BUB1 在 BC 中过度表达,在 TNBC 中表达明显升高,且生存结局较差。尽管乳腺上皮细胞用 BUB1 抑制没有放射增敏性,但药理学或基因组消融 BUB1 使多种 TNBC 细胞系对辐射引起的细胞杀伤敏感。BUB1 的激酶功能主要负责这种放射增敏表型。BUB1 消融也导致 TNBC 肿瘤异种移植物的放射增敏,肿瘤生长延迟和总生存期明显增加。在机制上,BUB1 消融抑制了辐射诱导的 DNA 双链断裂(DSB)的修复。BUB1 消融后,磷酸化-DNAPKcs(S2056)不能被估计半衰期,从而稳定了磷酸化-DNAPKcs。相比之下,单独进行 RT 会导致 BUB1 稳定,但在用 BUB1 抑制剂预处理后会阻止其稳定(t,约 8 小时)。核和染色质富集的分级分离表明,磷酸化和总-DNAPK 和 KAP1 向染色质的募集增加,表明 BUB1 对于非同源末端连接(NHEJ)蛋白向 DSB 的激活和募集是不可或缺的。此外,TNBC 组织微阵列的 BUB1 染色表明 BUB1 蛋白表达与肿瘤分级之间存在显著相关性。

结论

BUB1 消融使 TNBC 细胞系对 RT 敏感,BUB1 介导的放射增敏可能通过 NHEJ 发生。总之,这些结果突出了 BUB1 作为一种新的分子靶标,可用于治疗患有 TNBC 的女性。

https://cdn.ncbi.nlm.nih.gov/pmc/blobs/06c0/11167950/f2016d7711cf/13046_2024_3086_Fig1_HTML.jpg

文献AI研究员

20分钟写一篇综述,助力文献阅读效率提升50倍。

立即体验

用中文搜PubMed

大模型驱动的PubMed中文搜索引擎

马上搜索

文档翻译

学术文献翻译模型,支持多种主流文档格式。

立即体验