Suppr超能文献

组蛋白 ADP-ribosylation 通过促进 PARP1 从 DNA 损伤中释放,从而促进对 PARP 抑制剂的耐药性。

Histone ADP-ribosylation promotes resistance to PARP inhibitors by facilitating PARP1 release from DNA lesions.

机构信息

University of Rennes, CNRS, Institut de génétique et développement de Rennes-UMR 6290, Biologie, Santé, Innovation Technologique (BIOSIT)-UMS3480, Rennes F-35000, France.

Sir William Dunn School of Pathology, University of Oxford, Oxford OX1 3RE, United Kingdom.

出版信息

Proc Natl Acad Sci U S A. 2024 Jun 18;121(25):e2322689121. doi: 10.1073/pnas.2322689121. Epub 2024 Jun 12.

Abstract

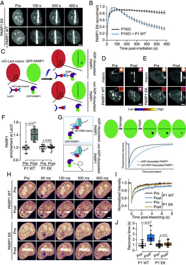
Poly(ADP-ribose) polymerase 1 (PARP1) has emerged as a central target for cancer therapies due to the ability of PARP inhibitors to specifically kill tumors deficient for DNA repair by homologous recombination. Upon DNA damage, PARP1 quickly binds to DNA breaks and triggers ADP-ribosylation signaling. ADP-ribosylation is important for the recruitment of various factors to sites of damage, as well as for the timely dissociation of PARP1 from DNA breaks. Indeed, PARP1 becomes trapped at DNA breaks in the presence of PARP inhibitors, a mechanism underlying the cytotoxitiy of these inhibitors. Therefore, any cellular process influencing trapping is thought to impact PARP inhibitor efficiency, potentially leading to acquired resistance in patients treated with these drugs. There are numerous ADP-ribosylation targets after DNA damage, including PARP1 itself as well as histones. While recent findings reported that the automodification of PARP1 promotes its release from the DNA lesions, the potential impact of other ADP-ribosylated proteins on this process remains unknown. Here, we demonstrate that histone ADP-ribosylation is also crucial for the timely dissipation of PARP1 from the lesions, thus contributing to cellular resistance to PARP inhibitors. Considering the crosstalk between ADP-ribosylation and other histone marks, our findings open interesting perspectives for the development of more efficient PARP inhibitor-driven cancer therapies.

摘要

聚(ADP-核糖)聚合酶 1(PARP1)已成为癌症治疗的重要靶点,因为 PARP 抑制剂能够特异性杀死同源重组缺陷的肿瘤细胞。在 DNA 损伤后,PARP1 迅速结合到 DNA 断裂处,并引发 ADP-ribosylation 信号。ADP-ribosylation 对于各种因子向损伤部位的招募以及 PARP1 及时从 DNA 断裂处解离都很重要。事实上,PARP 抑制剂的存在会使 PARP1 被困在 DNA 断裂处,这是这些抑制剂细胞毒性的机制。因此,任何影响 PARP 抑制剂效率的细胞过程都被认为会导致对这些药物治疗的患者产生获得性耐药。在 DNA 损伤后有许多 ADP-ribosylation 靶点,包括 PARP1 自身以及组蛋白。虽然最近的研究结果表明,PARP1 的自身修饰促进了其从 DNA 损伤部位的释放,但其他 ADP-ribosylated 蛋白对这一过程的潜在影响尚不清楚。在这里,我们证明组蛋白 ADP-ribosylation 对于 PARP1 及时从损伤部位消散也很重要,从而有助于细胞对 PARP 抑制剂的抵抗。考虑到 ADP-ribosylation 与其他组蛋白标记之间的相互作用,我们的发现为开发更有效的 PARP 抑制剂驱动的癌症治疗方法开辟了有趣的前景。

https://cdn.ncbi.nlm.nih.gov/pmc/blobs/35c2/11194589/cba02f760b7f/pnas.2322689121fig01.jpg

文献AI研究员

20分钟写一篇综述,助力文献阅读效率提升50倍。

立即体验

用中文搜PubMed

大模型驱动的PubMed中文搜索引擎

马上搜索

文档翻译

学术文献翻译模型,支持多种主流文档格式。

立即体验