Suppr超能文献

酪氨酸和苯丙氨酸可激活神经元DNA修复,但对整体转录呈现相反作用,且成年雌性小鼠对酪氨酰-tRNA合成酶/酪氨酰-tRNA合成酶1缺失具有耐受性。

Tyrosine and Phenylalanine Activate Neuronal DNA Repair but Exhibit Opposing Effects on Global Transcription and Adult Female Mice Are Resilient to TyrRS/YARS1 Depletion.

作者信息

Jhanji Megha, Bhan Ashita, Arrowood Colin, Yakout Dina W, Shroff Ankit, McManus Danielle, Gifford Henrietta, Vacharasin Janay, Lizarraga Sofia B, Nazarko Taras Y, Mabb Angela M, Sajish Mathew

机构信息

Department of Drug Discovery and Biomedical Sciences, College of Pharmacy, University of South Carolina, Columbia, South Carolina, USA.

Department of Biology, Georgia State University, Atlanta, Georgia, USA.

出版信息

IUBMB Life. 2025 Jun;77(6):e70030. doi: 10.1002/iub.70030.

Abstract

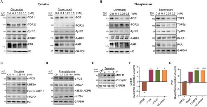
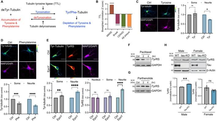
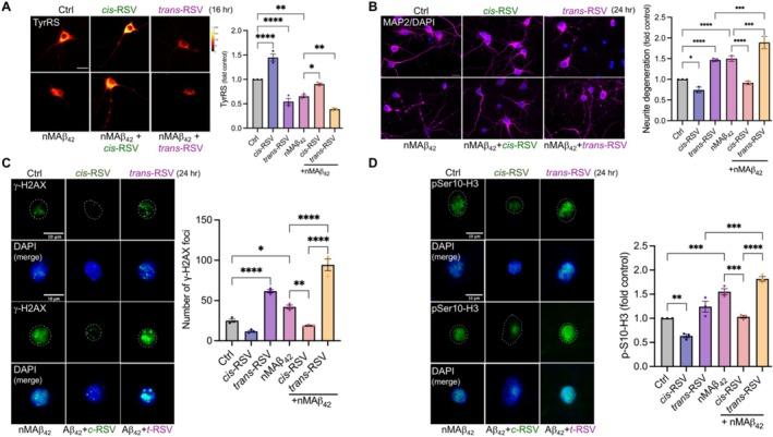
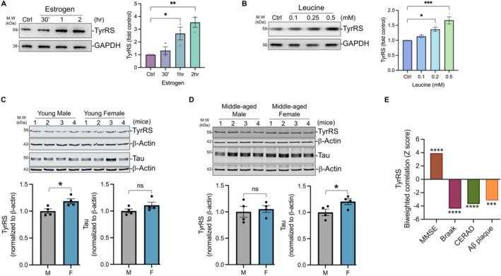
Serum tyrosine and phenylalanine levels increase during aging and age-associated disorders. We previously showed that tyrosyl-tRNA synthetase (TyrRS/YARS1) is reduced in Alzheimer's Disease (AD) brains, and tyrosine and phenylalanine decrease TyrRS in neurons. Here, we found that tau is a negative regulator, whereas estrogen and leucine act as positive regulators of TyrRS. Young female mice exhibit increased TyrRS in the cortex compared to male mice. Notably, young Tau knockout male, but not female mice showed increased cortical TyrRS. Tau accumulation in middle-aged female mice did not decrease cortical TyrRS compared to males, suggesting that middle-aged females are resilient to tau-mediated TyrRS depletion. Tyrosine and phenylalanine treatment decreased tubulin tyrosination, activated DNA repair pathways, and protected against etoposide (ETO) and camptothecin (CPT)-induced toxicity, respectively, in neurons. While tyrosine facilitated topoisomerase 1 (TOP1) recruitment to chromatin and inhibited global transcription, in contrast, phenylalanine recruited topoisomerase 2 beta (TOP2β) to chromatin and stimulated global transcription. Furthermore, tyrosine decreased the presence of DNA fragments in a comet assay whereas phenylalanine increased them. Addition of cis-resveratrol (cis-RSV) protected against tyrosine-induced transcription inhibition by facilitating the recruitment of both TOP1 and TOP2β to chromatin and increasing tubulin tyrosination. Moreover, cis-RSV decreased both total and phosphorylated tau and protected neurons against amyloid beta (Aβ)-induced neurite degeneration and DNA damage. Gene expression profiling using human embryonic stem cell (hESC)-derived neurons demonstrated that cis-RSV is a broad-spectrum neuroprotective and anti-viral agent. In contrast, trans-RSV mimics phenylalanine-induced gene expression, including downregulation of long genes and induction of an AD-like gene expression signature. This work suggests that age and disease-associated increases in serum tyrosine and phenylalanine levels would activate neuronal DNA repair while inhibiting transcription and tubulin tyrosination. cis-RSV protects against their toxicity by restoring tubulin tyrosination, TOP1 and TOP2β-mediated transcription, and decreasing tau in primary neurons.

摘要

在衰老及与年龄相关的疾病过程中,血清酪氨酸和苯丙氨酸水平会升高。我们之前的研究表明,在阿尔茨海默病(AD)患者的大脑中,酪氨酰 - tRNA合成酶(TyrRS/YARS1)水平降低,并且酪氨酸和苯丙氨酸会使神经元中的TyrRS减少。在此,我们发现tau蛋白是一种负调节因子,而雌激素和亮氨酸则作为TyrRS的正调节因子。与雄性小鼠相比,年轻雌性小鼠大脑皮层中的TyrRS水平有所升高。值得注意的是,年轻的Tau基因敲除雄性小鼠(而非雌性小鼠)大脑皮层中的TyrRS水平升高。与雄性小鼠相比,中年雌性小鼠大脑皮层中Tau蛋白的积累并未导致TyrRS水平降低,这表明中年雌性小鼠对tau介导的TyrRS耗竭具有抵抗力。酪氨酸和苯丙氨酸处理分别降低了神经元中微管蛋白的酪氨酸化水平、激活了DNA修复途径,并保护神经元免受依托泊苷(ETO)和喜树碱(CPT)诱导的毒性作用。酪氨酸促进拓扑异构酶1(TOP1)与染色质结合并抑制整体转录,而苯丙氨酸则促使拓扑异构酶2β(TOP2β)与染色质结合并刺激整体转录。此外,在彗星试验中,酪氨酸减少了DNA片段的出现,而苯丙氨酸则增加了DNA片段的出现。添加顺式白藜芦醇(cis-RSV)通过促进TOP1和TOP2β与染色质的结合以及增加微管蛋白酪氨酸化水平,来保护神经元免受酪氨酸诱导的转录抑制。此外,cis-RSV降低了总tau蛋白和磷酸化tau蛋白水平,并保护神经元免受淀粉样β蛋白(Aβ)诱导的神经突退化和DNA损伤。利用人胚胎干细胞(hESC)衍生的神经元进行的基因表达谱分析表明,cis-RSV是一种广谱神经保护剂和抗病毒剂。相比之下,反式白藜芦醇(trans-RSV)模拟苯丙氨酸诱导的基因表达,包括长基因的下调和类似AD的基因表达特征的诱导。这项研究表明,与年龄和疾病相关的血清酪氨酸和苯丙氨酸水平升高会激活神经元DNA修复,同时抑制转录和微管蛋白酪氨酸化。cis-RSV通过恢复微管蛋白酪氨酸化水平、TOP1和TOP2β介导的转录以及降低原代神经元中的tau蛋白水平,来保护神经元免受其毒性作用。

https://cdn.ncbi.nlm.nih.gov/pmc/blobs/9976/12142579/6c9190445659/IUB-77-0-g003.jpg

文献AI研究员

20分钟写一篇综述,助力文献阅读效率提升50倍。

立即体验

用中文搜PubMed

大模型驱动的PubMed中文搜索引擎

马上搜索

文档翻译

学术文献翻译模型,支持多种主流文档格式。

立即体验