Suppr超能文献

缬氨酰-tRNA 合成酶促进黑色素瘤的治疗耐药性。

Valine aminoacyl-tRNA synthetase promotes therapy resistance in melanoma.

机构信息

Laboratory of Cancer Signaling, GIGA Institute, University of Liège, Liège, Belgium.

Laboratory of Cancer Biology, GIGA Institute, University of Liège, Liège, Belgium.

出版信息

Nat Cell Biol. 2024 Jul;26(7):1154-1164. doi: 10.1038/s41556-024-01439-2. Epub 2024 Jun 7.

Abstract

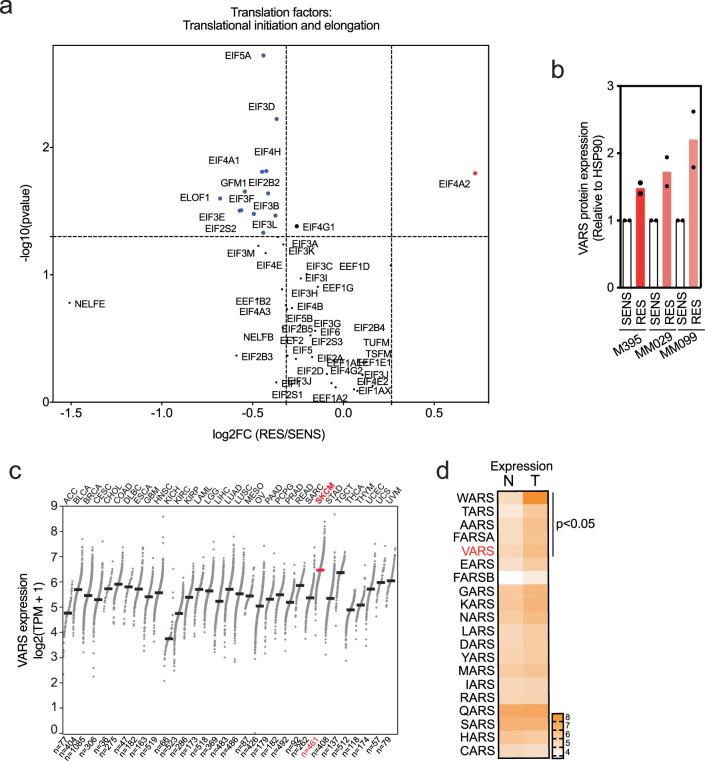
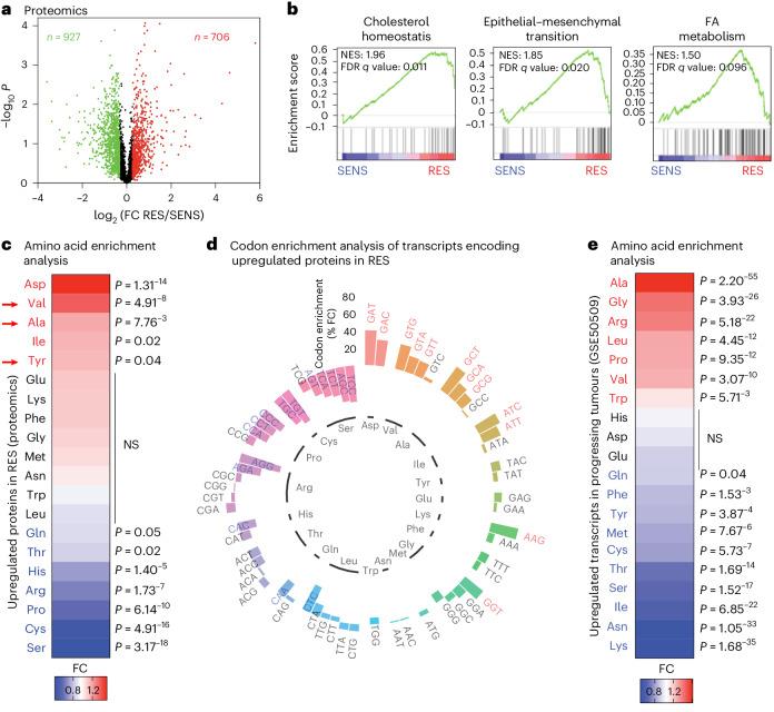
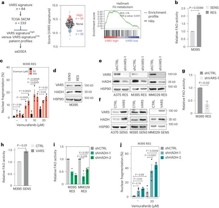
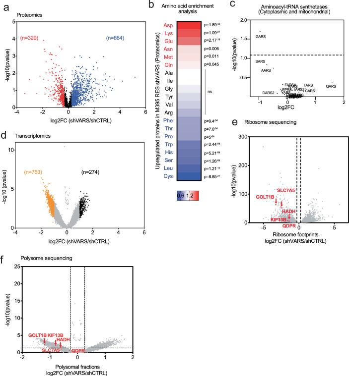
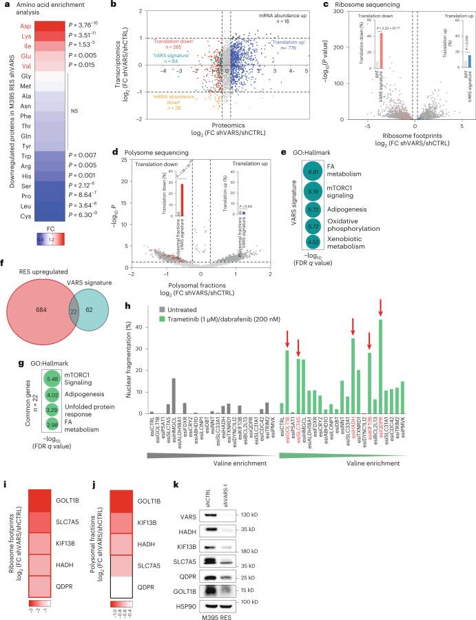
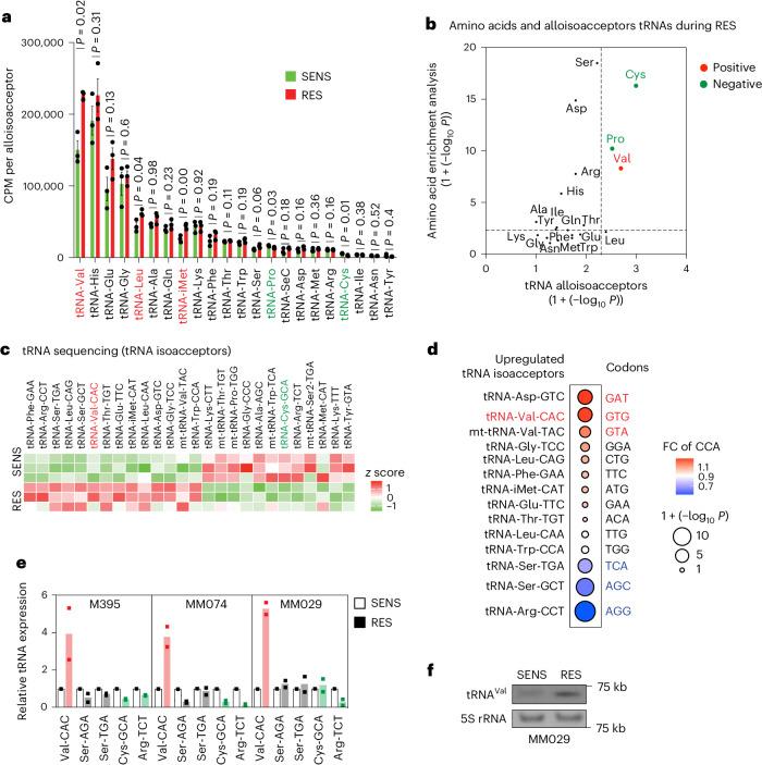
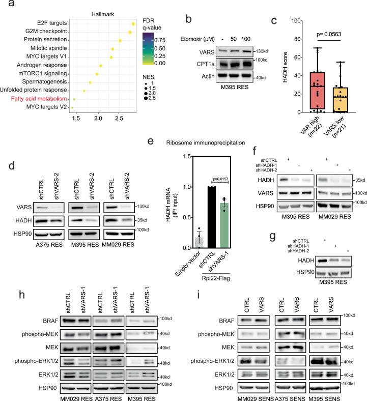
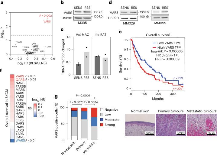
Transfer RNA dynamics contribute to cancer development through regulation of codon-specific messenger RNA translation. Specific aminoacyl-tRNA synthetases can either promote or suppress tumourigenesis. Here we show that valine aminoacyl-tRNA synthetase (VARS) is a key player in the codon-biased translation reprogramming induced by resistance to targeted (MAPK) therapy in melanoma. The proteome rewiring in patient-derived MAPK therapy-resistant melanoma is biased towards the usage of valine and coincides with the upregulation of valine cognate tRNAs and of VARS expression and activity. Strikingly, VARS knockdown re-sensitizes MAPK-therapy-resistant patient-derived melanoma in vitro and in vivo. Mechanistically, VARS regulates the messenger RNA translation of valine-enriched transcripts, among which hydroxyacyl-CoA dehydrogenase mRNA encodes for a key enzyme in fatty acid oxidation. Resistant melanoma cultures rely on fatty acid oxidation and hydroxyacyl-CoA dehydrogenase for their survival upon MAPK treatment. Together, our data demonstrate that VARS may represent an attractive therapeutic target for the treatment of therapy-resistant melanoma.

摘要

转移 RNA 动力学通过调节密码子特异性信使 RNA 翻译促进癌症的发展。特定的氨酰-tRNA 合成酶既可以促进也可以抑制肿瘤发生。在这里,我们表明缬氨酰-tRNA 合成酶(VARS)是黑色素瘤对靶向(MAPK)治疗产生耐药性诱导的密码子偏倚翻译重编程的关键因素。源自患者的 MAPK 治疗耐药性黑色素瘤的蛋白质组重排偏向于缬氨酸的使用,并且与缬氨酸对应 tRNA 的上调以及 VARS 的表达和活性上调相一致。引人注目的是,VARS 敲低可在体外和体内重新敏化 MAPK 治疗耐药性患者来源的黑色素瘤。从机制上讲,VARS 调节富含缬氨酸的转录本的信使 RNA 翻译,其中羟酰基辅酶 A 脱氢酶 mRNA 编码脂肪酸氧化的关键酶。耐药性黑色素瘤培养物在 MAPK 处理后依赖于脂肪酸氧化和羟酰基辅酶 A 脱氢酶来存活。总之,我们的数据表明 VARS 可能是治疗耐药性黑色素瘤的有吸引力的治疗靶点。

https://cdn.ncbi.nlm.nih.gov/pmc/blobs/b54c/11252002/4feaa71f198e/41556_2024_1439_Fig1_HTML.jpg

文献AI研究员

20分钟写一篇综述,助力文献阅读效率提升50倍。

立即体验

用中文搜PubMed

大模型驱动的PubMed中文搜索引擎

马上搜索

文档翻译

学术文献翻译模型,支持多种主流文档格式。

立即体验