Suppr超能文献

开发基于硝烯的抑制剂以靶向 STING 依赖性炎症。

Development of nitroalkene-based inhibitors to target STING-dependent inflammation.

机构信息

Department of Pharmacology and Chemical Biology, University of Pittsburgh, Pittsburgh, PA, 15213, USA.

Department of Biomedicine, Aarhus University, 8000, Aarhus C, Denmark.

出版信息

Redox Biol. 2024 Aug;74:103202. doi: 10.1016/j.redox.2024.103202. Epub 2024 May 21.

Abstract

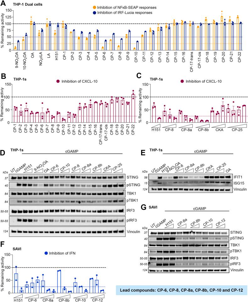
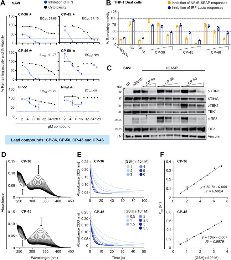
Stimulator of Interferon Genes (STING) is essential for the inflammatory response to cytosolic DNA. Despite that aberrant activation of STING is linked to an increasing number of inflammatory diseases, the development of inhibitors has been challenging, with no compounds in the pipeline beyond the preclinical stage. We previously identified endogenous nitrated fatty acids as novel reversible STING inhibitors. With the aim of improving the specificity and efficacy of these compounds, we developed and tested a library of nitroalkene-based compounds for in vitro and in vivo STING inhibition. The structure-activity relationship study revealed a robustly improved electrophilicity and reduced degrees of freedom of nitroalkenes by conjugation with an aromatic moiety. The lead compounds CP-36 and CP-45, featuring a β-nitrostyrene moiety, potently inhibited STING activity in vitro and relieved STING-dependent inflammation in vivo. This validates the potential for nitroalkene compounds as drug candidates for STING modulation to treat STING-driven inflammatory diseases, providing new robust leads for preclinical development.

摘要

干扰素基因刺激物 (STING) 对于细胞质 DNA 的炎症反应至关重要。尽管 STING 的异常激活与越来越多的炎症性疾病有关,但抑制剂的开发一直具有挑战性,除了临床前阶段,没有任何化合物进入研发管道。我们之前发现内源性硝化脂肪酸是新型可逆 STING 抑制剂。为了提高这些化合物的特异性和功效,我们开发并测试了一系列基于硝烯的化合物,以评估它们在体外和体内对 STING 的抑制作用。结构-活性关系研究表明,通过与芳基部分共轭,硝烯的反应性显著增强,自由度降低。先导化合物 CP-36 和 CP-45 具有 β-硝基苯乙烯部分,能够在体外有效地抑制 STING 活性,并缓解体内依赖 STING 的炎症。这验证了硝烯化合物作为 STING 调节药物候选物用于治疗 STING 驱动的炎症性疾病的潜力,为临床前开发提供了新的有力先导化合物。

https://cdn.ncbi.nlm.nih.gov/pmc/blobs/d4c8/11215336/bd96583867fa/ga1.jpg

文献AI研究员

20分钟写一篇综述,助力文献阅读效率提升50倍。

立即体验

用中文搜PubMed

大模型驱动的PubMed中文搜索引擎

马上搜索

文档翻译

学术文献翻译模型,支持多种主流文档格式。

立即体验