Suppr超能文献

基于多重磁珠的间充质干细胞衍生细胞外囊泡制剂的实验室间表面蛋白分析鉴定了间充质干细胞衍生细胞外囊泡表面标志物特征。

Inter-laboratory multiplex bead-based surface protein profiling of MSC-derived EV preparations identifies MSC-EV surface marker signatures.

作者信息

Nguyen Vivian V T, Welsh Joshua A, Tertel Tobias, Choo Andre, van de Wakker Simonides I, Defourny Kyra A Y, Giebel Bernd, Vader Pieter, Padmanabhan Jayanthi, Lim Sai Kiang, Nolte-'t Hoen Esther N M, Verhaar Marianne C, Bostancioglu R Beklem, Zickler Antje M, Hong Jia Mei, Jones Jennifer C, El Andaloussi Samir, van Balkom Bas W M, Görgens André

机构信息

Department of Nephrology and Hypertension, UMC Utrecht, Utrecht, The Netherlands.

Translational Nanobiology Section, Laboratory of Pathology, National Cancer Institute, National Institutes of Health, Bethesda, Maryland, USA.

出版信息

J Extracell Vesicles. 2024 Jun;13(6):e12463. doi: 10.1002/jev2.12463.

Abstract

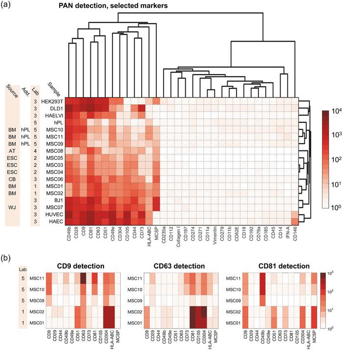
Mesenchymal stromal cells (MSCs) are promising regenerative therapeutics that primarily exert their effects through secreted extracellular vesicles (EVs). These EVs - being small and non-living - are easier to handle and possess advantages over cellular products. Consequently, the therapeutic potential of MSC-EVs is increasingly investigated. However, due to variations in MSC-EV manufacturing strategies, MSC-EV products should be considered as highly diverse. Moreover, the diverse array of EV characterisation technologies used for MSC-EV characterisation further complicates reliable interlaboratory comparisons of published data. Consequently, this study aimed to establish a common method that can easily be used by various MSC-EV researchers to characterise MSC-EV preparations to facilitate interlaboratory comparisons. To this end, we conducted a comprehensive inter-laboratory assessment using a novel multiplex bead-based EV flow cytometry assay panel. This assessment involved 11 different MSC-EV products from five laboratories with varying MSC sources, culture conditions, and EV preparation methods. Through this assay panel covering a range of mostly MSC-related markers, we identified a set of cell surface markers consistently positive (CD44, CD73 and CD105) or negative (CD11b, CD45 and CD197) on EVs of all explored MSC-EV preparations. Hierarchical clustering analysis revealed distinct surface marker profiles associated with specific preparation processes and laboratory conditions. We propose CD73, CD105 and CD44 as robust positive markers for minimally identifying MSC-derived EVs and CD11b, CD14, CD19, CD45 and CD79 as reliable negative markers. Additionally, we highlight the influence of culture medium components, particularly human platelet lysate, on EV surface marker profiles, underscoring the influence of culture conditions on resulting EV products. This standardisable approach for MSC-EV surface marker profiling offers a tool for routine characterisation of manufactured EV products in pre-clinical and clinical research, enhances the quality control of MSC-EV preparations, and hopefully paves the way for higher consistency and reproducibility in the emerging therapeutic MSC-EV field.

摘要

间充质基质细胞(MSCs)是很有前景的再生治疗手段,主要通过分泌细胞外囊泡(EVs)发挥作用。这些EVs体积小且无生命,更易于处理,相较于细胞产品具有优势。因此,人们越来越多地研究MSC-EVs的治疗潜力。然而,由于MSC-EV制造策略的差异,MSC-EV产品应被视为高度多样化。此外,用于MSC-EV表征的多种EV表征技术进一步使已发表数据的可靠实验室间比较变得复杂。因此,本研究旨在建立一种各种MSC-EV研究人员都能轻松使用的通用方法,以表征MSC-EV制剂,便于实验室间比较。为此,我们使用一种新型的基于多重微珠的EV流式细胞术检测面板进行了全面的实验室间评估。该评估涉及来自五个实验室的11种不同的MSC-EV产品,这些产品的MSC来源、培养条件和EV制备方法各不相同。通过这个涵盖一系列主要与MSC相关标记物的检测面板,我们在所有研究的MSC-EV制剂的EVs上鉴定出一组始终呈阳性(CD44、CD73和CD105)或阴性(CD11b、CD45和CD197)的细胞表面标记物。层次聚类分析揭示了与特定制备过程和实验室条件相关的不同表面标记物谱。我们建议将CD73、CD105和CD44作为用于最低限度鉴定MSC衍生EVs的可靠阳性标记物,将CD11b、CD14、CD19、CD45和CD79作为可靠的阴性标记物。此外,我们强调了培养基成分,特别是人血小板裂解液,对EV表面标记物谱的影响,突出了培养条件对所得EV产品的影响。这种用于MSC-EV表面标记物分析的标准化方法为临床前和临床研究中制造的EV产品的常规表征提供了一种工具,加强了MSC-EV制剂的质量控制,并有望为新兴的治疗性MSC-EV领域实现更高的一致性和可重复性铺平道路。

https://cdn.ncbi.nlm.nih.gov/pmc/blobs/0685/11170075/6148309a8f32/JEV2-13-e12463-g001.jpg

文献AI研究员

20分钟写一篇综述,助力文献阅读效率提升50倍。

立即体验

用中文搜PubMed

大模型驱动的PubMed中文搜索引擎

马上搜索

文档翻译

学术文献翻译模型,支持多种主流文档格式。

立即体验