Suppr超能文献

基于网络药理学和实验验证确定多糖肽抗乳腺癌的作用机制。

Identifying the mechanism of polysaccharopeptide against breast cancer based on network pharmacology and experimental verification.

作者信息

Xu Cuixiang, Sun Lijun, Wang Huxia, Sun Jingying, Feng Yangmeng, Wang Xingguang, Song Zhangjun

机构信息

Shaanxi Provincial Key Laboratory of Infection and Immune Diseases, Shaanxi Provincial People's Hospital, Xi'an, 710068, Shaanxi, China.

Shaanxi Province Research Center of Cell Immunological Engineering and Technology, Xi'an, 710068, Shaanxi, China.

出版信息

BMC Cancer. 2024 Jun 13;24(1):726. doi: 10.1186/s12885-024-12494-1.

Abstract

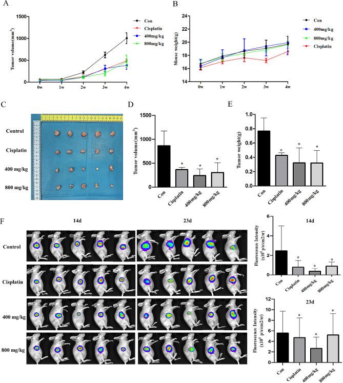
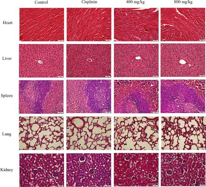
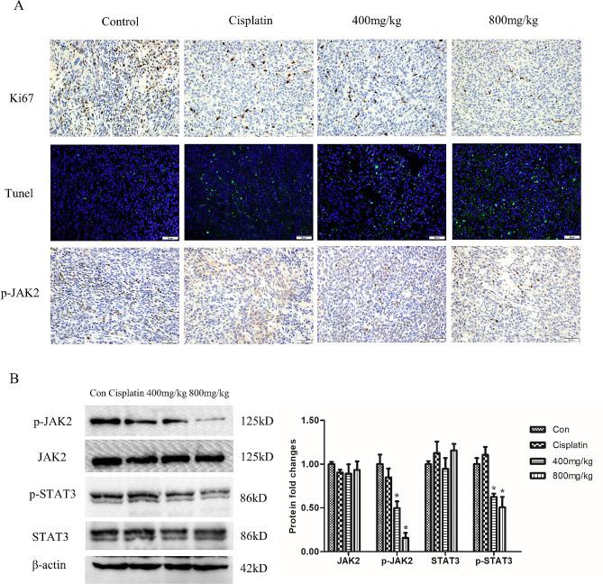
Polysaccharopeptide (PSP) is a potential active component in traditional Chinese medicine because of its anticancer effects on a variety of cancer cells and as immune enhancers of the immune system. Previous studies on the role of PSP in breast cancer have been limited, and the mechanism has not been clarified. This study is based on network pharmacology and molecular docking technology to predict the possible target of PSP treatment of breast cancer, and use experiments to verify the effect and mechanism of PSP on breast cancer. In this study, 287 PSP targets were obtained using SwissTargetPrediction database and PharmMapper database, and 183 breast cancer targets were obtained using DisGenNET database. By intersections of PSP targets and breast cancer targets, a total of 10 intersections were obtained. GO functional enrichment, KEGG pathway enrichment and molecular docking of these 10 target genes were performed to obtain the potential targets of PSP on breast cancer. In vitro experiments, we found that PSP significantly inhibited the proliferation and induced apoptosis of breast cancer cell lines MDA-MB-231, SUM-159 and MCF-7. Western Blot results showed that PSP could down-regulate the expression of p-JAK2 and p-STAT3 proteins. Similarly, the results of in vivo experiments showed that PSP can directly inhibit the tumor of MDA-MB-231 tumor-bearing mice, and the mechanism of action is mainly to inhibit the JAK2-STAT3 pathway. The above results were consistent with the results of network pharmacology, which provides a scientific basis for the clinical application of PSP in breast cancer patients.

摘要

多糖肽(PSP)是传统中药中一种潜在的活性成分,因其对多种癌细胞具有抗癌作用且作为免疫系统的免疫增强剂。先前关于PSP在乳腺癌中作用的研究有限,其机制尚未阐明。本研究基于网络药理学和分子对接技术预测PSP治疗乳腺癌的可能靶点,并通过实验验证PSP对乳腺癌的作用及机制。在本研究中,使用瑞士靶点预测数据库和PharmMapper数据库获得了287个PSP靶点,使用DisGenNET数据库获得了183个乳腺癌靶点。通过PSP靶点与乳腺癌靶点的交集,共获得10个交集。对这10个靶基因进行基因本体(GO)功能富集、京都基因与基因组百科全书(KEGG)通路富集和分子对接,以获得PSP对乳腺癌的潜在靶点。体外实验中,我们发现PSP显著抑制乳腺癌细胞系MDA-MB-231、SUM-159和MCF-7的增殖并诱导其凋亡。蛋白质免疫印迹(Western Blot)结果表明,PSP可下调p-JAK2和p-STAT3蛋白的表达。同样,体内实验结果表明,PSP可直接抑制荷MDA-MB-231肿瘤小鼠的肿瘤生长,其作用机制主要是抑制JAK2-STAT3通路。上述结果与网络药理学结果一致,为PSP在乳腺癌患者中的临床应用提供了科学依据。

https://cdn.ncbi.nlm.nih.gov/pmc/blobs/196c/11177424/08af3087d9ca/12885_2024_12494_Fig1_HTML.jpg

文献AI研究员

20分钟写一篇综述,助力文献阅读效率提升50倍。

立即体验

用中文搜PubMed

大模型驱动的PubMed中文搜索引擎

马上搜索

文档翻译

学术文献翻译模型,支持多种主流文档格式。

立即体验